百趣代谢组学文献分享,您对哺乳动物不同器官之间的代谢物交换情况了解吗?
本期百趣代谢组学小趣给大家分享的是美国普林斯顿大学Joshua D. Rabinowitz团队发表在Cell Metabolism上的研究成果。该团队以猪为模型,利用高通量靶标技术定量测定了哺乳动物器官之间代谢产物交换。
接下来跟着小趣仔细看看这篇文献吧~

代谢组学文献分享,哺乳动物的器官通过循环不断地来交换代谢物,但是缺乏对这种全身性过程的系统级分析(有助于诊断或治疗涉及器官或代谢物的疾病)。代谢组学文献分享,在这篇文章中,作者比较了禁食猪中动脉血和11个器官(肝、肾、肠、结肠、脾、胰腺、心、肺、脑、耳皮肤和腿部肌肉)的静脉血中代谢物的浓度,动静脉(AV)浓度差异的测量是一种公认的量化器官特异性代谢产物产生和消耗的方法,其中有超过90%的代谢物在至少一个器官上显示出动静脉差异。
下面我们一起来看看这篇文章的结果:
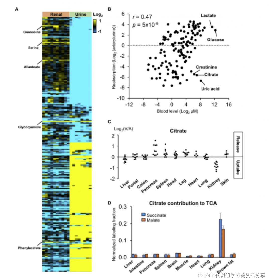
Part Ⅰ 代谢物交换的一般特征
代谢组学文献分享,对禁食过夜的成年猪(50公斤)进行了短暂麻醉,并从动脉循环和特定器官的引流静脉中抽血,每根血管抽取血液2次,分别独立提取血清样品,用液相色谱-质谱法(LC-MS)测定3次,计算了引流静脉(Cv)相对于全身动脉血(Ca)的代谢物丰度的对数比, log2(Cv/Ca)大于0表示净释放,小于0表示净吸收,其中,在猪血清中检测到280种代谢产物(图1E),其中91%的代谢产物对至少一个器官的AV差异具有统计学意义(图1E和1F)。

图1 器官间代谢物交换
Part Ⅱ 肾脏代谢
肾脏会产生葡萄糖和其他特定的代谢产物,包括糖胺(肌酸前体)和丝氨酸,肾衰竭患者的糖胺循环水平明显降低,还确定了鸟嘌呤,尿囊酸和乙酸苯酯是其他肾脏特异性代谢产物,它们可能是肾功能不全的有用诊断标记(图2A)。代谢组学文献分享,作者观察到血液中代谢物的绝对浓度与其重吸收效率之间存在相关性,更丰富的代谢物被更有效地重吸收,但是也有显著例外,例如尿酸和肌酐(图2B)。代谢组学文献分享,肾脏对代谢物浓度梯度的连续重吸收需要大量能量,肾脏可以摄取循环中的TCA(三羧酸)循环中间体,其中最丰富的是柠檬酸盐。代谢组学文献分享,为了确定这些物质的流向,作者通过静脉注射13C标记的柠檬酸到小鼠体内,确认肾脏在使用柠檬酸循环盐作为燃料方面是特殊的(图2C D)。

图2.肾脏代谢
Part Ⅲ 葡萄糖和乳酸
为了维持代谢物循环的稳态,每个代谢物的所有器官的生产和消耗总量必须平衡(包括从饮食中摄取的净量和从尿液和粪便中排泄的净量)。代谢组学文献分享,对于一个器官i,净通量(Fi)可以从AV差值数据和文献数据来计算出绝对代谢物浓度和区域血流量。

Qi是器官的血流量,Ca是动脉血中的绝对代谢物浓度,Ri是测量到的器官i的引流静脉与动脉血的相对浓度比
总的来说,葡萄糖的生产和消耗是平衡的,这支持了AV差异数据的定量通量解释。与葡萄糖的交换模式相反,乳酸和丙酮酸具有相同的碳骨架,只是氧化还原状态不同。代谢组学文献分享,丙酮酸在器官特异性的产生和消耗方面与乳酸相似,但有一个明显的例外:肾脏吸收乳酸但释放丙酮酸。因此,肾脏可以氧化乳酸为丙酮酸,从而有助于循环氧化还原稳态。代谢组学文献分享,与此一致的是,慢性肾脏疾病与全身氧化还原失衡有关。

图3.葡萄糖和乳酸
Part Ⅳ 氨基酸
观察到腿部产生大量谷氨酰胺,推测主要来自骨骼肌(图4A)。相反,肝脏消耗谷氨酰胺并分泌谷氨酸,丝氨酸和甘氨酸主要由肾脏产生(图4B),认为肾脏在全身一碳代谢稳态中的重要作用。代谢组学文献分享,在禁食状态下,观察到腿部对EAA的净摄取,循环EAA水平通过肝脏和肾脏的释放维持(图4C),在小鼠中进行了13C -亮氨酸示踪剂输注,观察到内脏器官的蛋白质生产最快,它们是最大的氨基酸消耗者(图4D)。

图4.氨基酸
Part Ⅴ 短酸和长链脂肪酸
除了是葡萄糖和氨基酸的最大消费者外,肠道还从肠道微生物群中产生一组独特的代谢物(图1G),最丰富的是短链脂肪酸(SCFA),观察到除了肠道释放的醋酸外,头部也大量释放醋酸(图5A),这表明大脑可能合成醋酸。代谢组学文献分享,醋酸盐随后被包括肝脏、脾脏、腿部和肾脏在内的多个器官消耗(图5A)。
与SCFA相比,大多数器官会释放长链脂肪酸(LCFA),对LCFA种类的详细分析显示出肝脏优先消耗不饱和(相对于饱和)LCFA(图5C)。相应地,腿部优先释放不饱和LCFA(图5D)。代谢组学文献分享,使用小鼠中的13C-LCFA同位素示踪,我们确认了不饱和LCFA与饱和LCFA的优先肝氧化作用(图5F),这可能与饱和和不饱和LCFA对心血管疾病和代谢性疾病的不同作用有关。

图5.短酸和长链脂肪酸
总结
在这里,作者提供了一个器官间代谢物交换的定量图谱,除了确认典型的器官特异性代谢功能,还发现了意外的代谢物交换情况。代谢组学文献分享,展望未来,关键挑战是AV差异和同位素标记数据的定量整合,是理解循环代谢组的稳态的关键一步。
悄悄告诉大家,目前Biotree也有很多相关的产品,比如说氨基酸高通量靶标、短链脂肪酸高通量靶标等,实现了高通量、高灵敏度的靶标代谢物检测,为定性、定量检测大批量、低丰度代谢物提供了高效方法,欢迎大家前来咨询呀!
研究通过高通量靶标技术定量测定哺乳动物器官间的代谢产物交换,揭示了各器官特异性代谢产物的产生与消耗,为理解全身性代谢过程提供依据。

被折叠的 条评论
为什么被折叠?



