SMP是软件制作平台,是为开发应用系统而设计的开发语言,SMP开发出来产品就是应用系统。
上一篇,谈的是SMP如何从一个简单需求,转变成一个应用系统的过程,作为科普,我们这次想把需求和最终结果的应用系统讲清楚。
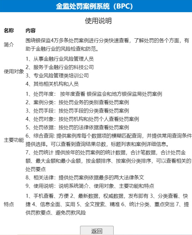
银保监处罚案例查询系统需求就是,金融机构想要了解历年处罚案例情况,通过对案例的分析找出处罚的重点和要点、找出处罚的趋势,对照自身机构的现状,针对性找出问题避免处罚。
需求要变成应用系统中的功能才能满足。我们来看看系统的功能:
1、 案例查询,提供全方位查询条件,查出统计结果和列表
2、 查看案例,提供全部的案例信息,增加信息来源的原文链接,保证案例的真实性
3、 年度统计,按年度提供案例笔数列表,提供年度案例笔数、金额,提供各种排序
4、 业务排序,根据处罚涉及的业务领域进行排序给出处罚要点
5、 最新案例,提供最新案例列表,从最新排前
6、 总局处罚,提供处罚年度、案例分类、处罚手段、处罚对象、处罚依据、相关列表
7、 分局处罚,提供处罚年度、案例分类、处罚手段、处罚对象、处罚依据、相关列表
8、 法律法规,提供法律文件列表,提供法律全文、章节、查询展示功能
9、 系统简介,介绍系统的背景、功能和要点
10、 使用手册,介绍使用系统的具体方法


















当然功能还可以进一步细分,因此,需求和应用系统功能是有很大的不同,功能是为需求服务的。会有人提出问题,这个系统谁会使用?见下图。

至于SMP如何将需求变成应用系统,这会涉及许多技术术语,我们会在后面会专门阐述,敬请期待。
我们通过SMP产品,通过产品的功能的表述,让大家对应用系统有一个感性的认识,这些功能是SMP开发的,SMP是专门开发应用系统的。

3865

被折叠的 条评论
为什么被折叠?



