在年度的尾声,ToB企业的市场营销朋友们面临着一项关键任务——年度工作复盘与市场规划。
本文将通过20张图,为您提供一份详尽的指南,帮助您高效完成年度工作复盘与市场规划,并附赠模板下载,以便您直接应用到您的业务中。
那我们就直入主题,分上下两部分分享,以下是我个人的经验分享,不代表所有企业都直接套用,仅供参考。
第一部分: B2B企业年度工作复盘
1.年度目标回顾
首先,我们需要全面回顾年初设定的目标,并评估整体完成情况。这不仅仅是列出完成与未完成的项目,更重要的是详细阐述关键成果、目标完成比例、任务调整及新增任务,以及整体自评情况。(图1展示了品牌营销模块的完成情况示例。)

图1 年度目标回顾之品牌模块的回顾
其实,功夫在事外,年度复盘工作并不是最后月度才开始进行的,而是在每周、每月、每季度的复盘过程中逐步推进中,年度复盘的时候只不过从全年维度来回顾整体的完成情况。如果你平时就做好了一个个项目的复盘,那么年度总结的时候,你将信手拈来。
2.ROI分析:核心中的核心
市场部是ToB企业预算支出的大户,也是被诟病最多的地方,被称为“只会花钱的部门”。环境在变,我们每位市场营销人员都需要直面这个问题,不要只停留在自己工作的某一小段,而是思考你为公司带来的可衡量的价值是什么,最终支撑成交有多少。你时刻都需要有成本意识、闭环思维。
在全年复盘中,年度总支出与转化成交是复盘的核心。
我们需要分析整体ROI,包括市场人员薪资成本,并结合财务数据计算市场ROI。(图2展示了不同渠道的营销前端数据分析。)
图2 年度市场ROI分析
市场ROI分析3的个注意点:
(1)整体的ROI分析
记得加上全年的市场人员薪资成本,可以直接找财务拉出年度的支出(人力支出和市场费用支出),就可以算出市场ROI。
如果你用的是MarketUP这类营销管理系统的话,就不用麻烦财务了,市场总监可以看到所有市场获客或孵化激活的线索商机成交情况。
另外,你可能会遇到当前的ROI数据不理想,我们都知道ToB成交周期普遍偏长,你可以把新老线索的成交周期算出来,这样就能预估今年线索和商机的现金价值,以及在明年有多少会在明年成交,这块作为一个补充数据就好。
(2)渠道ROI分析
全年自有渠道有哪些,新拓渠道有哪些,哪些渠道的数据好,哪些渠道的转化率高,需要做重点分析。后面做明年规划部分需要用到这块的信息。
图3是不同渠道的营销前端数据分析,根据渠道流量大小及渠道留资线索或推荐商机量,来初步判断一个渠道的质量。

图3 全渠道获客统计及分析矩阵图
(3)年度重点活动
活动营销是ToB企业花钱花钱最多的模块,需要单独拿出来分析,分析不同渠道全链路的转化数据,即费用、访问量、leads(销售线索)、MQL(营销合格线索)、SQL(销售合格线索)、商机、客户、成交额、ROI,以及不同阶段的转化率。如图4某企业的年度活动分析。

图4 年度活动复盘(L2C全链路)
3.重点目标完成分析
从所有目标中精选3-5个重点目标进行深度分析,如MQL转出情况、SQL、商机、客户等维度的年度分布情况。(图5提供了获客增长模块的MQL转出情况分析示例。)

图5 年度获客增长分析
再举一个例子,品牌大会的复盘,有两个核心模块,关于大会举办的整体复盘,以及大会后链路转化成交情况的复盘。

图6 品牌大会复盘
如果年度品牌大会或其他超大型的项目,也需要但领出来某XX发布活动的全渠道转化数据。

图7 某大型项目全渠道后链路成交分析
其他每个模块如战略分析、内容营销、渠道、客户运营、创新营销等,均拿出1-2项重点且有亮点的事项做详细拆解。
4.团队管理的实践与思考
团队管理是市场总监复盘的重要组成部分,包括人员招聘、培训、复盘、考核等。
可以把之前实践验证出不同的团队管理方法,可以总结方法论分享出来,其他部门同事也可以借鉴,站在老板视角来看就是沉淀管理经验,沉淀企业资产。如我之前梳理总结的每月人才盘点九宫格、行为面试法BEI、AI工具的应用分享等。

图8 团队管理实践1

图9 团队管理实践2
5.改进提升思考
复盘的最后一部分是思考全年工作中需要改进提升的地方,从不同业务模块和维度思考整理。

图10 年度复盘改进提升思考
第二部分: B2B企业年度市场规划
1.目标拆解
市场目标的拆解可以采用自上而下、自下而上或两者结合的方式。每种方式都有其特点和适用场景。不知道你公司是哪种形式呢?
第一种:自上而下
市场的年度规划一般会后公司的年度战略研讨会之后,公司已经确定了明年的年度营业额目标,核心战略方向,重点行业及业务方向及推进策略等。
举例,明年公司目标做2个亿,新客户贡献1.2亿元。拿着这个大目标做数字拆解,销售自拓50%,市场贡献50%,即6千万。然后按照过往数据逐步倒着拆解,全年需要贡献多少客户、商机、SQL、MQL、Leads。不同渠道的转化率不同,分解到不同的渠道对应的数据又是多少,全部拆解出来。
第二种:自下而上
市场团队每个人复盘完自己的工作之后,自行制定明年的目标,以及计划探索尝试的新型营销方式。市场总监结合公司整体情况、市场环境等因素,综合取舍调整,确定市场部整体的目标。再和销售部负责人一起沟通探讨,两边的目标是否对接,有哪些Gap,再磨合调整,达成一致。最后再和老板汇报沟通,对齐年度目标。
第三种:两者结合
上下两方面同步进行,不断调整优化目标,达成一致。

图11 市场营销目标拆解方式比较
2.年度品牌关键词
制定明确的目标后,需要思考年度品牌的关键词是什么,可以通过头脑风暴的形式找出1-2个年度关键词,全年的所有的营销动作都围绕关键词来推进。每个营销关键词下面又有不同的支撑子关键词,类似论点下面的论据。
图 12 年度品牌关键词
有了全年的品牌关键词(方向)后,梳理或更新品牌传播信息屋。

图13 品牌传播信息屋
3.明确打法
明确品牌方向后,我们需要拆解营销计划,包括营销重点、市场策略配合、每个模块的考核指标等。

图14 市场营销计划分解

图15 一页纸市场工作计划看板

图16 年度市场营销工作开展计划
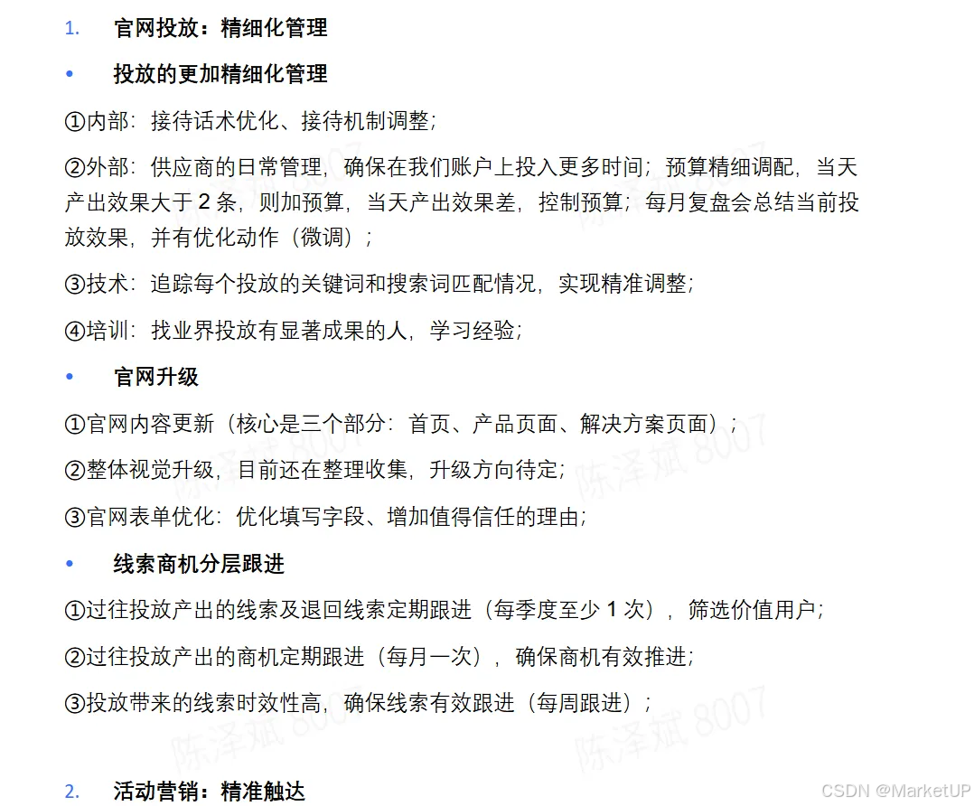
再举一个官网投放的场景,如何提升投放的效果,有哪些提升维度等。
图17 官网投放优化提升策略
为了支撑每个渠道模块的目标达成,需要拆解对应策略是什么,可能遇到的风险点是什么,以及如何应对这些风险。有了具体的目标和策略之后,拆解到每个季度,每个月。
下图是季度的规划,拆解到对应的周度里面。
图18 季度工作拆解
4.团队结构(后面单独写一篇)
团队搭建需要考虑企业阶段、人员规模、市场目标、市场预算、企业基因等因素。(图10提供了团队结构搭建的考虑因素。)

图19 B2B市场部团队配置及OKR拆解
5.市场预算
年度预算的规划应基于之前的数据情况,并考虑行业发展趋势。(图11提供了市场预算规划的注意事项。)

图20 年度市场预算计划
提几点注意:
•数据驱动的预算分配: 根据过往数据和市场反馈,对优质渠道大胆增加投入,对表现不佳的渠道减少预算或进行优化。
•AI工具提效预算: 增加AI工具的预算,以提高营销效率和效果,同时考虑外包合作模式以降低成本。
•人力成本的考量: 在预算中包含市场团队的人力成本,并根据业务需求合理分配。
•灵活调整预算: 根据行业发展和市场变化,适时调整预算,以适应不断变化的市场环境。
6.新型营销方式的探索
尝试无成本或低成本的新型营销方式,如渠道拓展、生态建设和内容输出课程等。(这块没有思考进来,还是按部就班的做计划,领导认为你没长进)
以我们MarketUP的市场经验来看,性价比最高的获客及孵化潜客的方式是内容营销,每年带来超过60%的线索和商机。
年度复盘与市场规划是一个复杂但至关重要的过程。通过本文的指南和模板,您可以更高效地完成这一任务。请记住,这些模板和方法仅供参考,每家企业的具体情况都有所不同。我们欢迎您的反馈和建议,以便我们共同进步。
温馨提示:
1.使用公司的通用模板,避免过度装饰,专注于内容。
2.复盘和规划时,与团队成员、同事和上级进行充分沟通,获取反馈。
3.不要完全依赖过去的模板,这可能会限制您的思考。如果需要灵感,可以提前查看一些模板。
1万+

被折叠的 条评论
为什么被折叠?



