随着少儿教育需求的日益增加,尤其是艺术培训领域,传统的手工管理方式已无法满足现代化教育管理的需求。因此,开发一款高效、智能、便捷的少儿艺术培训管理系统变得尤为重要。旨在为少儿艺术培训机构提供全面的管理功能,提升教学质量和管理效率。
系统主要分为学生、管理员和教师三类用户。学生用户可以浏览课程信息、报名选课、查看个人学习记录,并参与论坛讨论;管理员则负责课程信息管理、用户管理、公告发布、选课审批、签到记录等功能;教师用户主要负责管理自己教授的课程、审核学生选课情况及记录签到情况。系统还提供课程分类、新闻资讯、退课管理等功能,确保全面覆盖少儿艺术培训的各类需求。
系统采用SpringBoot框架进行后端开发,利用其轻量级、快速开发的特点,提高开发效率和系统稳定性。前端部分采用Vue.js框架,提升用户交互体验。数据存储使用MySQL数据库,确保数据的高效存储与管理,支持大规模并发访问。
系统的开发旨在通过信息化手段提升少儿艺术培训机构的管理效率,减少人工操作,提高学生、教师和管理员的工作效率。通过简化课程管理、选课流程和用户管理,系统预期能极大改善学员的学习体验,同时为培训机构提供科学、精准的运营数据支持。
Children's Art Training Management System
Abstract:With the increasing demand for children's education, especially in the field of art training, traditional manual management methods are no longer able to meet the needs of modern education management. Therefore, developing an efficient, intelligent, and convenient children's art training management system has become particularly important. Intended to provide comprehensive management functions for children's art training institutions, improve teaching quality and management efficiency.
The system is mainly divided into three types of users: students, administrators, and teachers. Student users can browse course information, register and select courses, view personal learning records, and participate in forum discussions; Administrators are responsible for course information management, user management, announcement publishing, course selection approval, check-in records, and other functions; Teacher users are mainly responsible for managing the courses they teach, reviewing student course selection, and recording attendance. The system also provides functions such as course classification, news information, and withdrawal management to ensure comprehensive coverage of various needs for children's art training.
The system adopts the SpringBoot framework for backend development, utilizing its lightweight and fast development characteristics to improve development efficiency and system stability. The front-end part adopts Vue.js framework to enhance user interaction experience. MySQL database is used for data storage, ensuring efficient storage and management of data, and supporting large-scale concurrent access.
The development of the system aims to improve the management efficiency of children's art training institutions through information technology, reduce manual operations, and enhance the work efficiency of students, teachers, and administrators. By simplifying course management, course selection process, and user management, the system is expected to greatly improve the learning experience of students, while providing scientific and accurate operational data support for training institutions.
Keywords: Children's Art Training Management System; Java language; Spring Boot framework; MySQL database
目 录
1绪论
1.1课题研究背景及意义
随着少儿教育的快速发展,尤其是在艺术培训领域,越来越多的家长开始关注孩子的兴趣培养和艺术素养的提高。传统的手工管理方式已无法满足现代化教育管理的需求,培训机构面临着学生信息管理混乱、课程安排不合理、教师排课繁琐等问题。同时,随着信息技术的不断进步,教育行业的数字化转型成为大势所趋。传统的教学管理模式不仅效率低下,还容易出错,影响教学质量和学生体验。因此,借助信息化技术,构建一个智能化、自动化的少儿艺术培训管理系统,成为了行业亟需解决的问题[1]。通过系统化的管理,可以减少人工干预,提升管理效率,为学生、教师及管理员提供更好的服务。
研究旨在设计并实现一款基于现代技术架构的少儿艺术培训管理系统,提供全面的功能支持和高效的管理模式。系统通过自动化的课程管理、选课报名、学生信息管理等功能,显著提高了教育机构的运营效率,降低了管理成本。对于学生来说,系统提供了便捷的选课、签到和学习记录查询功能,提升了学习体验;对于教师,系统简化了排课、签到和出勤管理,提高了教学工作的效率;对于管理员,系统提供了用户管理、课程发布、公告管理等功能,确保机构的日常运营高效有序。总之,本研究不仅推动了少儿艺术教育的数字化转型,也为其他教育领域的管理系统设计提供了有益借鉴。
1.2国内外发展现状分析
随着信息技术的迅速发展,国内许多教育机构逐渐认识到数字化转型的重要性,尤其是在少儿艺术培训领域。国内一些高校和企业已开始研究并开发教育管理系统,涵盖了课程管理、学生信息管理、选课系统、考试管理等功能。例如,基于Java和SpringBoot框架开发的管理系统逐渐成为主流,因其高效的性能、稳定的框架和良好的扩展性,得到了广泛应用[2]。此外,前端技术方面,Vue.js和React等前端框架的应用也日益增多,提升了用户体验。
然而,针对少儿艺术培训的专门管理系统的研究和开发仍较为稀缺。大多数现有系统更多集中于基础教育或高等教育领域,缺乏针对少儿艺术教育特有需求的细化设计[3]。例如,艺术课程的灵活性、教师的个性化排课、学生兴趣的多样性等方面,传统的教育管理系统未能有效满足[4]。此外,国内在数据分析与智能推荐系统的集成方面也处于起步阶段。尽管一些机构尝试将人工智能技术应用于教育管理,但这些技术在少儿艺术培训领域的深度应用仍需进一步探索与完善[5]。
国外在教育信息化领域的研究相对较早且较为深入,尤其在教育管理系统的开发和应用上取得了显著进展。以美国和欧洲为代表的发达国家,许多高等院校和培训机构已经实现了教育管理系统的全面数字化,涵盖了课程管理、学生考勤、选课、考试、成绩分析等多方面功能[6]。例如,国外许多在线艺术教育平台通过大数据分析和人工智能推荐系统,实现了个性化的学习路径设计,有效提升了学生的学习效率[7]。
在少儿艺术教育领域,国外一些教育平台已经在课程内容、学生互动、个性化学习等方面进行了一系列创新[8]。例如,ClassDojo等平台通过提供互动性强、趣味性的学习内容,增强了学生的参与感,并且集成了家长反馈功能,促进了家校互动。Google Classroom、Moodle等平台在提供全面课程管理功能的同时,也通过与第三方教育工具的整合,实现了跨平台的学习和管理。这些系统通过人工智能和大数据分析,能够为学生提供个性化推荐,有效提高了学习效果[9]。
然而,尽管国外在教育信息化方面取得了显著成就,但针对少儿艺术培训的专业化管理系统仍然较为稀缺。现有系统大多未能结合艺术培训的特殊性,缺乏对艺术课程个性化管理和教学效果量化分析的深入研究。因此,国内外在少儿艺术培训管理系统的设计和研究上还有很大的发展空间[10]。
综上所述,国内外在教育管理系统的研究上均取得了较大进展,但针对少儿艺术培训的专门系统仍处于初步阶段。国内的研究较为关注技术框架的实现与基础教育的管理,而国外则更注重个性化、智能化学习的实践应用。针对少儿艺术培训这一特殊领域,未来的研究和开发有着广泛的空间,特别是在智能化推荐、个性化教学和互动学习方面。
1.3主要研究内容
研究的主要内容包括需求分析、技术方案设计、功能设计和数据库设计等几个方面,旨在构建一款高效、便捷的少儿艺术培训管理系统。
1、需求分析:通过对少儿艺术培训机构现有管理模式的调查与分析,明确了系统的目标和功能需求。主要需求包括课程管理、选课报名、学生信息管理、签到与退课管理、公告发布、教师排课等。系统需满足学生、教师和管理员三类用户的不同需求,实现信息的高效流转与自动化管理。
2、技术方案设计:系统采用Java作为后端开发语言,结合SpringBoot框架进行快速开发,确保系统具有良好的稳定性和扩展性。前端使用Vue.js框架,提供响用户友好的界面。数据存储方面,选用MySQL数据库,保证系统数据处理的高效性和可靠性。系统还支持RESTful API设计,实现前后端的良好分离。
3、功能设计:根据需求分析,系统包括学生选课、个人记录查询、签到退课管理、课程公告发布等功能。管理员可进行用户管理、课程管理、选课审批等操作,教师则负责排课和管理学生的出勤情况。各模块紧密集成,提供了完善的教学与管理服务。
4、数据库设计:数据库设计方面,采用MySQL数据库进行数据存储,设计了包括用户、课程、报名、签到等多张数据表,并进行了合理的表间关系设计,确保数据的完整性与查询效率。
通过上述研究内容,本系统实现了一个高效、智能的少儿艺术培训管理平台,提升了教育机构的运营效率与管理精度。
2相关技术简介
2.1 Java语言
少儿艺术培训管理系统采用Java语言作为后端开发的核心技术。Java语言因其跨平台特性和高度灵活性而备受青睐,使系统能够在不同操作系统上稳定运行,并为未来功能的拓展提供可靠的技术支持。同时,采用Spring Boot框架简化了配置,提升了开发效率和系统的稳定性。Java的选择确保了平台具有良好的可扩展性和稳定性,在为少儿艺术培训管理系统提供技术支持的同时,也为用户提供畅顺的体验。
2.2 SpringBoot 框架
Spring Boot,作为Spring生态系统中一颗璀璨的明星,以其“约定优于配置”的核心理念,极大地简化了Java应用的开发、部署与管理流程。它并非是对Spring框架的颠覆,而是在其基础上进行了深度封装与优化,旨在快速搭建独立的、生产级别的Spring应用。Spring Boot通过自动配置功能,减少了大量繁琐的配置工作,让开发者能够更加专注于业务逻辑的实现。同时,它集成了众多常用库,如数据库连接池、缓存、消息队列等,为系统开发提供了一站式的解决方案[11]。此外,Spring Boot还支持多种部署方式,无论是传统的WAR包部署,还是现代的容器化部署,都能轻松应对。因此,选择Spring Boot作为少儿艺术培训管理系统的开发框架,不仅能够提升开发效率,还能确保系统的稳定性和可维护性。
2.3 Vue框架
Vue框架,作为一款风靡前端的JavaScript框架,以其渐进式、组件化的设计理念,为开发者构建高效、灵活的Web界面提供了强大支持。Vue不仅轻量且易于上手,其核心库专注于视图层,能够轻松地将Vue集成到现有项目中,实现前后端分离的现代Web应用开发。同时Vue丰富的生态系统也提供了众多插件和工具,进一步提升了开发效率和应用的性能[12]。在少儿艺术培训管理系统中引入Vue作为前端框架,不仅可以优化用户界面的渲染和交互体验,还能通过前后端分离的架构提升系统的可维护性和可扩展性,是构建现代、高效的少儿艺术培训管理系统的理想选择。
2.4 MySQL数据库
MySQL数据库,作为开源关系型数据库管理系统的佼佼者,以其高性能、可靠性、易用性和灵活性,在全球范围内被广泛应用于各类企业级应用中。MySQL采用SQL(结构化查询语言)作为数据操作的标准语言,支持复杂的查询、数据更新、索引优化等功能,确保数据的高效存取和完整性。其强大的事务处理能力,为业务逻辑的原子性、一致性、隔离性和持久性提供了坚实保障[13]。此外,MySQL还具备高度的可配置性和可扩展性,通过优化存储引擎、调整配置参数等手段,可以轻松应对高并发、大数据量的应用场景。在少儿艺术培训管理系统中,MySQL作为后端数据存储的核心,不仅为系统提供了稳定可靠的数据支持,还通过其丰富的数据操作功能,助力系统实现复杂的业务逻辑和高效的数据管理。
3系统需求分析
3.1系统功能需求分析
少儿艺术培训管理系统通过学生、管理员和教师三类用户角色设计,提供全面的功能支持。学生可浏览课程信息、参与论坛、报名选课、查看个人记录等;管理员负责用户管理、课程信息维护、选课审批、公告发布、签到和退课管理等;教师则主要管理自己的课程、选课审核和签到记录。系统旨在提高学习效率和管理便利性,确保所有用户能够便捷高效地进行学习、管理和互动。
3.1.1 学生用户功能
- 首页:展示系统的基本信息,包括最新课程、新闻、公告等,方便学生快速访问所需内容。
- 交流论坛:提供学生与教师、管理员及其他学生互动的空间,可以讨论艺术相关问题,分享学习心得。
- 通知公告:显示学校的最新通知和活动安排,确保学生第一时间了解重要信息。
- 新闻资讯:提供关于艺术行业的新闻、活动资讯等,帮助学生拓宽艺术视野。
- 课程信息:学生可以查看所有开设的课程信息,包括课程内容、时间安排、教师简介等。学生可以选择感兴趣的课程进行报名,系统自动更新报名状态。
- 个人首页:展示学生个人信息、课程历史等。
- 选课报名:查看已报名课程,支持报名记录查询。
- 签到记录:查看每次课程的签到状态。
- 退课记录:查询已退课程的信息。
- 收藏:学生可以收藏自己感兴趣的课程、新闻或论坛帖子。
- 评论管理:学生可以对课程进行评价和评论,查看自己的评论记录。
3.1.2 教师用户功能
- 后台首页:教师的工作台,展示自己的课程、学生签到情况等,方便教师管理教学事务。
- 课程信息管理:教师可以查看和更新自己教授的课程信息,设置课程的内容、时间、费用等。
- 选课报名管理:教师可以审核学生的选课报名,并对课程节数进行维护和确认。
- 签到记录管理:教师可以查看和管理学生的签到情况,进行签到操作,确保学生出勤记录的准确性。
3.1.3 管理员用户功能
- 后台首页:管理员的工作台,展示系统的总体信息,包括学生、教师、课程等各类统计数据。
- 用户管理:管理员可以对管理员、学生用户、教师用户进行添加、删除、修改、激活、禁用等操作,确保用户信息的有效管理和维护。
- 课程信息管理:管理员可以添加、编辑、删除课程信息,维护课程的基本内容、价格、课程时长等。
- 课程分类管理:管理员可以对课程进行分类,设置课程的不同类型(如绘画、舞蹈、音乐等),以便学生进行筛选。
- 选课报名管理:管理员可以查看学生的选课情况,进行课程报名的审批和管理。
- 签到记录管理:管理员查看学生的签到情况,记录学生出勤状态,提供数据分析报告。
- 退课记录管理:管理员管理学生的退课请求,审批并更新课程状态。
- 轮播图管理:管理员可以上传和更新网站首页的轮播图,展示最新的课程、活动等信息。
- 通知公告管理:管理员可以发布、修改、删除学校的公告信息,确保学生能够及时了解重要动态。
- 新闻资讯管理:管理员可以管理新闻资讯内容,发布、编辑、删除相关艺术行业新闻。
- 交流论坛管理:管理员可以管理论坛的帖子,审核学生发布的内容,删除违规或不当帖子。
3.2系统非功能性分析
在研究少儿艺术培训管理系统时,非功能性需求分析是一个重要的部分。非功能性需求主要关注的是系统如何运行,而不是它具体完成什么功能。这些需求包括性能、可用性、安全性、可维护性、可扩展性、易用性等方面。以下是一个关于少儿艺术培训管理系统非功能性需求分析的概要。
性能需求:系统需确保快速响应和高吞吐量,以支持大量用户同时访问,即使在高峰时段也能保持流畅的操作体验,避免因延迟或卡顿影响用户体验。
可用性:安系统必须具备高可用性,采用冗余部署、负载均衡等策略,确保即使部分组件故障也能迅速恢复服务,减少服务中断时间,保障用户业务的连续性。
安全性:鉴于系统处理用户敏感信息,如个人信息等,必须实施严格的安全措施,包括数据加密、访问控制、防攻击机制等,以保护用户数据免受未授权访问或泄露。
可维护性:系统设计应注重可维护性,采用模块化、标准化的架构,提供详尽的开发文档和用户手册,确保系统易于理解和维护,降低长期运维成本。
可扩展性:随着业务的发展,系统可能需要扩展功能或提升性能。因此,系统需具备灵活的可扩展性,能够轻松添加新模块、优化性能,以应对未来增长的需求。
易用性:用户界面应直观易用,符合用户习惯,提供清晰的导航和友好的操作反馈,帮助用户快速上手并高效完成任务,提升整体用户满意度。
3.3系统可行性分析
通过少儿艺术培训管理系统的可行性分析,从技术可行性、经济可行性、操作可行性以及社会可行性四个维度进行深入探讨,以确保系统的开发与应用具有坚实的可行性基础。
3.3.1技术可行性
SpringBoot作为目前流行的Java企业级应用开发框架,以其“约定优于配置”的原则,极大地简化了开发流程,降低了技术门槛。前端采用Vue框架,不仅提升了用户界面的交互体验,也实现了前后端分离的现代Web架构。MySQL数据库作为后端数据存储,以其高性能和稳定性为系统提供了可靠的数据支持。综上所述,从技术角度来看,该系统的开发具备高度可行性。
3.3.2经济可行性
考虑到SpringBoot、JavaScript、及MySQL等均为开源技术,无需支付高昂的许可费用,大大降低了系统的开发成本。同时,这些技术拥有广泛的用户群体和成熟的社区支持,便于获取技术支持和资源共享。此外,系统的实施将显著提升系统管理的效率和用户体验,从而带来潜在的经济效益。因此,从经济角度来看,该系统的开发同样具备可行性。
3.3.3操作可行性
系统设计遵循用户友好原则,确保用户能够轻松上手并高效使用。通过合理的界面布局、直观的操作流程以及详尽的帮助文档,可以大大降低用户的学习成本,提高系统的操作可行性。此外,系统还应具备完善的权限管理和数据安全机制,确保操作的安全性和合规性。
3.3.4社会可行性
少儿艺术培训管理系统具有较强的社会可行性。随着家长对艺术教育重视度的提高,艺术培训需求持续增长,推动了相关管理系统的需求。该系统能有效提高培训机构的运营效率、减少人工成本,并为学生和家长提供便捷的服务。加之信息化技术的普及,系统的实施能够适应社会对教育管理现代化的需求,促进教育资源的优化配置,提升教育质量,因此具有较好的社会接受度和广泛应用前景。
从技术、经济、操作和社会四个维度来看,少儿艺术培训管理系统的开发均具备高度的可行性。
3.4系统用例分析
少儿艺术培训管理系统用例分析主要从学生用户、教师用户、管理员三个实体展开描述。
3.4.1学生用户用例分析
学生用户在少儿艺术培训管理系统中的主要用例包括:注册与登录系统、查看课程信息、选择和报名感兴趣的课程、查询个人学习记录与成绩、查看课程公告和活动安排、进行在线签到、申请退课或修改课程选择、与教师或同学进行在线互动和讨论等。通过这些功能,学生能够便捷地管理自己的学习进度和课程安排,提升学习效率和参与感。系统为学生提供了一个全面的学习和互动平台详细用例图如图3.1所示。

图3.1学生用户用例图
3.4.2教师用户用例分析
教师用户通过后台首页查看概况信息,管理课程信息(如课程内容、时间、地点等),审核学生的选课报名并维护课程节数,管理学生的签到记录,跟踪学生出勤情况,确保教学活动的顺利开展。系统帮助教师高效管理教学任务和学生信息。详细用例图如图3.2所示。

图3.2教师用户用例图
3.4.3管理员用例分析
管理员用户通过后台首页查看整体系统概况,管理不同用户(管理员、学生、教师)的信息和权限,更新和维护课程信息及其分类,审核和管理选课报名、退课记录,管理课程签到和请假记录。此外,管理员还负责维护系统中的轮播图、通知公告、新闻资讯,并管理交流论坛,确保平台内容的更新与互动顺畅,保障平台的高效运营。详细用例图如图3.3所示。

图3.3管理员用例图
4系统设计
4.1系统总体设计思路
少儿艺术培训管理系统采用Browser/Server结构,(浏览器/服务器)和基于Web服务前后台交互的模式,是一个适用于Windows体系环境下的模型结构。只要用户有符合程序运行的硬件系统,并连上互联网,便可以在任何时间、任何地点使用[13]。系统工作原理图如图4.1所示:

图4.1系统工作原理图
其最终前后台交互原理如图4.2所示。

图4.2前后台交互原理
具体交互流程为:浏览器中执行具体操作,操作命令将生成一个do方法。该方法使得浏览器能够访问后台中的Controller层,Controller层由于业务上的需要执行进而访问Service层。Service层收到指令后将会去调用内部DAO层的接口。接口将会和MyBatis层下的一个SQL语句相对接。对接好之后进而访问MySql数据库。更新底层数据,然后将数据同步回MyBatis层,同步变化后的数据将通过DAO层接口,Service层和后台Controller层,直观反映到浏览器页面上。
4.2系统结构设计
少儿艺术培训管理系统的整体结构设计如图4.3所示。

图4.3整体功能结构设计图
4.3系统功能设计
4.3.1用户登录流程
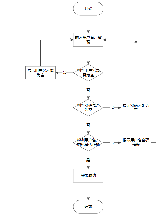
当用户进入登录页面时,当其在浏览器执行具体操作的时候,后端会同步显示,如图4.4所示。

图4.4登录流程图
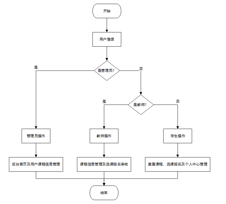
4.3.2系统操作流程
管理员登录后台首页,进行用户管理、课程信息管理及其他功能的维护。教师通过系统查看和更新课程信息,审核学生选课、管理签到记录。学生用户注册并登录,浏览课程信息,进行选课报名,查看课程安排和公告,参与在线签到。系统自动记录学生的出勤情况,管理员可随时查看并处理选课、退课、签到等数据,确保各项功能高效运行,提供流畅的用户体验。操作流程如图4.5所示。

图4.5系统操作流程图
4.4系统核心代码设计
少儿艺术培训管理系统的核心代码设计如下:
4.4.1用户注册
注册页UserController.java,传入user对象,并将"user_id"、 "state"、 "user_group"、"login_time"、"phone"、"phone_state"、 "username"、"nickname"、"password"、"email"、"email_state"、"avatar"、"create_time"输入,重点是 "username"、"nickname"、"password"必须输入,通过获取username,数据库查询是否有该用户,如果存在,则提示“用户已存在”,否则执行将UserId置为空(数据库表中该字段已设置自动递增),代码如下所示。
/**
* 注册
* @param user
* @return
*/
@PostMapping("register")
public Map<String, Object> signUp(@RequestBody User user) {
// 查询用户
Map<String, String> query = new HashMap<>();
Map<String,Object> map = JSON.parseObject(JSON.toJSONString(user));
query.put("username",user.getUsername());
List list = service.selectBaseList(service.select(query, new HashMap<>()));
if (list.size()>0){
return error(30000, "用户已存在");
}
map.put("password",service.encryption(String.valueOf(map.get("password"))));
service.insert(map);
return success(1);
}
4.4.2用户登录
登录页,首先传入"username"、"email"、"phone"、"password",用户可通过用户名、邮箱、手机号进行登陆,通过判断resultList来确定查询结果,然后执行查询用户组UserGroup,用户组里面不存在,依然报“用户不存在”,执行完以上代码,最后涉及到用户带有“审核”的,会查询examine_state(用户的审核状态),数据库表user_group中含有source_table和source_field进行查询,以上步骤完成,对输入的密码进行存储Token到数据库,匹对账号和密码,数据库中的AccessToken为令牌,用于身份认证,代码如下所示。
/**
* 登录
* @param data
* @param httpServletRequest
* @return
*/
@PostMapping("login")
public Map<String, Object> login(@RequestBody Map<String, String> data, HttpServletRequest httpServletRequest) {
log.info("[执行登录接口]");
String username = data.get("username");
String email = data.get("email");
String phone = data.get("phone");
String password = data.get("password");
List resultList = null;
Map<String, String> map = new HashMap<>();
if(username != null && "".equals(username) == false){
map.put("username", username);
resultList = service.selectBaseList(service.select(map, new HashMap<>()));
}
4.4.3修改密码
修改密码,通过请求data,获取旧密码,并将新密码重新赋值,期间都是需要通过加密,代码如下所示。
* 修改密码
* @param data
* @param request
* @return
*/
@PostMapping("change_password")
public Map<String, Object> change_password(@RequestBody Map<String, String> data, HttpServletRequest request){
// 根据Token获取UserId
String token = request.getHeader("x.auth.token");
Integer userId = tokenGetUserId(token);
// 根据UserId和旧密码获取用户
Map<String, String> query = new HashMap<>();
String o_password = data.get("o_password");
query.put("user_id" ,String.valueOf(userId));
query.put("password" ,service.encryption(o_password));
int count = service.selectBaseCount(service.count(query, service.readConfig(request)));
if(count > 0){
// 修改密码
Map<String,Object> form = new HashMap<>();
form.put("password",service.encryption(data.get("password")));
service.update(query,service.readConfig(request),form);
return success(1);
}
return error(10000,"密码修改失败!");
4.4.4修改数据
修改一个数据,原理与add基本一致,不同点在于通过readConfig()读取关键字,以及通过readQuery()获取URL后面?指定位置的标识,转成Map对象后,执行update操作,同样通过拼接的sql语句执行,执行过程读取query,toWhereSql()语句完成数据库操作,body为修改对象的值,代码如下所示。
@PostMapping("/set")
@Transactional
public Map<String, Object> set(HttpServletRequest request) throws IOException {
service.update(service.readQuery(request), service.readConfig(request), service.readBody(request.getReader()));
return success(1);
}
4.4.5删除数据
删除一条数据,通过readQuery(),获取URL后面的对象地址,删除FROM具体的table,query删除查询FindConfig语句,代码如下所示。
@RequestMapping(value = "/del")
@Transactional
public Map<String, Object> del(HttpServletRequest request) {
service.delete(service.readQuery(request), service.readConfig(request));
return success(1);
}
public void delete(Map<String,String> query,Map<String,String> config){
QueryWrapper wrapper = new QueryWrapper<E>();
toWhereWrapper(query, "0".equals(config.get(FindConfig.GROUP_BY)),wrapper);
baseMapper.delete(wrapper);
log.info("[{}] . 删除操作:{}",wrapper.getSqlSelect());
}
4.4.6获取数据
通过请求的参数获取列表数据,代码如下所示。
@RequestMapping("/get_obj")
public Map<String, Object> obj(HttpServletRequest request) {
List resultList = service.selectBaseList(service.select(service.readQuery(request), service.readConfig(request)));
if (resultList.size() > 0) {
JSONObject jsonObject = new JSONObject();
jsonObject.put("obj",resultList.get(0));
return success(jsonObject);
} else {
return success(null);
}
4.4.7图片上传
通过请求的参数获取列表数据,代码如下所示。
@PostMapping("/upload")
public Map<String, Object> upload(@RequestParam("file") MultipartFile file) {
log.info("进入方法");
if (file.isEmpty()) {
return error(30000, "没有选择文件");
}
try {
//判断有没路径,没有则创建
String filePath = System.getProperty("user.dir") + "/src/main/resources/static/";
File targetDir = new File(filePath);
if (!targetDir.exists() && !targetDir.isDirectory()) {
if (targetDir.mkdirs()) {
log.info("创建目录成功");
} else {
log.error("创建目录失败");
}
}
4.5数据库设计
4.5.1数据库设计原则
少儿艺术培训管理系统在进行数据库设计时,考虑到个人能力与数据库选择,选择了数据库Mysql。以下将使用E.R展示数据库中设计的实体及主要的字段和类型及数据库的描述。
4.5.2数据库实体
通过建立少儿艺术培训管理系统的E.R模型图。以此来设计详细的数据库资料实体,以下为具体图例:
(1)学生用户信息实体图如下图所示;

图4.6学生用户信息实体图
(2)教师用户信息实体图如下图所示;

图4.7教师用户信息实体图
(3)选课报名信息实体E.R图如下图所示;

图4.8选课报名信息实体E.R图
(4)整体数据库实体E.R图如下图所示:

图4.9数据库E.R图
4.5.3数据库表设计
以下为系统开发过程中所使用的数据表如下所示:
| 编号 | 名称 | 数据类型 | 长度 | 小数位 | 允许空值 | 主键 | 默认值 | 说明 |
| 1 | token_id | int | 10 | 0 | N | Y | 临时访问牌ID | |
| 2 | token | varchar | 64 | 0 | Y | N | 临时访问牌 | |
| 3 | info | text | 65535 | 0 | Y | N | ||
| 4 | maxage | int | 10 | 0 | N | N | 2 | 最大寿命:默认2小时 |
| 5 | create_time | timestamp | 19 | 0 | N | N | CURRENT_TIMESTAMP | 创建时间: |
| 6 | update_time | timestamp | 19 | 0 | N | N | CURRENT_TIMESTAMP | 更新时间: |
| 7 | user_id | int | 10 | 0 | N | N | 0 | 用户编号: |
| 编号 | 名称 | 数据类型 | 长度 | 小数位 | 允许空值 | 主键 | 默认值 | 说明 |
| 1 | article_id | mediumint | 8 | 0 | N | Y | 文章id:[0,8388607] | |
| 2 | title | varchar | 125 | 0 | N | Y | 标题:[0,125]用于文章和html的title标签中 | |
| 3 | type | varchar | 64 | 0 | N | N | 0 | 文章分类:[0,1000]用来搜索指定类型的文章 |
| 4 | hits | int | 10 | 0 | N | N | 0 | 点击数:[0,1000000000]访问这篇文章的人次 |
| 5 | praise_len | int | 10 | 0 | N | N | 0 | 点赞数 |
| 6 | create_time | timestamp | 19 | 0 | N | N | CURRENT_TIMESTAMP | 创建时间: |
| 7 | update_time | timestamp | 19 | 0 | N | N | CURRENT_TIMESTAMP | 更新时间: |
| 8 | source | varchar | 255 | 0 | Y | N | 来源:[0,255]文章的出处 | |
| 9 | url | varchar | 255 | 0 | Y | N | 来源地址:[0,255]用于跳转到发布该文章的网站 | |
| 10 | tag | varchar | 255 | 0 | Y | N | 标签:[0,255]用于标注文章所属相关内容,多个标签用空格隔开 | |
| 11 | content | longtext | 2147483647 | 0 | Y | N | 正文:文章的主体内容 | |
| 12 | img | varchar | 255 | 0 | Y | N | 封面图 | |
| 13 | description | text | 65535 | 0 | Y | N | 文章描述 |
| 编号 | 名称 | 数据类型 | 长度 | 小数位 | 允许空值 | 主键 | 默认值 | 说明 |
| 1 | type_id | smallint | 5 | 0 | N | Y | 分类ID:[0,10000] | |
| 2 | display | smallint | 5 | 0 | N | N | 100 | 显示顺序:[0,1000]决定分类显示的先后顺序 |
| 3 | name | varchar | 16 | 0 | N | N | 分类名称:[2,16] | |
| 4 | father_id | smallint | 5 | 0 | N | N | 0 | 上级分类ID:[0,32767] |
| 5 | description | varchar | 255 | 0 | Y | N | 描述:[0,255]描述该分类的作用 | |
| 6 | icon | text | 65535 | 0 | Y | N | 分类图标: | |
| 7 | url | varchar | 255 | 0 | Y | N | 外链地址:[0,255]如果该分类是跳转到其他网站的情况下,就在该URL上设置 | |
| 8 | create_time | timestamp | 19 | 0 | N | N | CURRENT_TIMESTAMP | 创建时间: |
| 9 | update_time | timestamp | 19 | 0 | N | N | CURRENT_TIMESTAMP | 更新时间: |
| 编号 | 名称 | 数据类型 | 长度 | 小数位 | 允许空值 | 主键 | 默认值 | 说明 |
| 1 | auth_id | int | 10 | 0 | N | Y | 授权ID: | |
| 2 | user_group | varchar | 64 | 0 | Y | N | 用户组: | |
| 3 | mod_name | varchar | 64 | 0 | Y | N | 模块名: | |
| 4 | table_name | varchar | 64 | 0 | Y | N | 表名: | |
| 5 | page_title | varchar | 255 | 0 | Y | N | 页面标题: | |
| 6 | path | varchar | 255 | 0 | Y | N | 路由路径: | |
| 7 | parent | varchar | 64 | 0 | Y | N | 父级菜单 | |
| 8 | parent_sort | int | 10 | 0 | N | N | 0 | 父级菜单排序 |
| 9 | position | varchar | 32 | 0 | Y | N | 位置: | |
| 10 | mode | varchar | 32 | 0 | N | N | _blank | 跳转方式: |
| 11 | add | tinyint | 3 | 0 | N | N | 1 | 是否可增加: |
| 12 | del | tinyint | 3 | 0 | N | N | 1 | 是否可删除: |
| 13 | set | tinyint | 3 | 0 | N | N | 1 | 是否可修改: |
| 14 | get | tinyint | 3 | 0 | N | N | 1 | 是否可查看: |
| 15 | field_add | text | 65535 | 0 | Y | N | 添加字段: | |
| 16 | field_set | text | 65535 | 0 | Y | N | 修改字段: | |
| 17 | field_get | text | 65535 | 0 | Y | N | 查询字段: | |
| 18 | table_nav_name | varchar | 500 | 0 | Y | N | 跨表导航名称: | |
| 19 | table_nav | varchar | 500 | 0 | Y | N | 跨表导航: | |
| 20 | option | text | 65535 | 0 | Y | N | 配置: | |
| 21 | create_time | timestamp | 19 | 0 | N | N | CURRENT_TIMESTAMP | 创建时间: |
| 22 | update_time | timestamp | 19 | 0 | N | N | CURRENT_TIMESTAMP | 更新时间: |
| 编号 | 名称 | 数据类型 | 长度 | 小数位 | 允许空值 | 主键 | 默认值 | 说明 |
| 1 | code_token_id | int | 10 | 0 | N | Y | ||
| 2 | token | varchar | 255 | 0 | Y | N | ||
| 3 | code | varchar | 255 | 0 | Y | N | 验证码 | |
| 4 | expire_time | timestamp | 19 | 0 | N | N | CURRENT_TIMESTAMP | 失效时间 |
| 5 | create_time | timestamp | 19 | 0 | N | N | CURRENT_TIMESTAMP | 创建时间 |
| 6 | update_time | timestamp | 19 | 0 | N | N | CURRENT_TIMESTAMP | 更新时间: |
| 编号 | 名称 | 数据类型 | 长度 | 小数位 | 允许空值 | 主键 | 默认值 | 说明 |
| 1 | collect_id | int | 10 | 0 | N | Y | 收藏ID: | |
| 2 | user_id | int | 10 | 0 | N | N | 0 | 收藏人ID: |
| 3 | source_table | varchar | 255 | 0 | Y | N | 来源表: | |
| 4 | source_field | varchar | 255 | 0 | Y | N | 来源字段: | |
| 5 | source_id | int | 10 | 0 | N | N | 0 | 来源ID: |
| 6 | title | varchar | 255 | 0 | Y | N | 标题: | |
| 7 | img | varchar | 255 | 0 | Y | N | 封面: | |
| 8 | create_time | timestamp | 19 | 0 | N | N | CURRENT_TIMESTAMP | 创建时间: |
| 9 | update_time | timestamp | 19 | 0 | N | N | CURRENT_TIMESTAMP | 更新时间: |
| 编号 | 名称 | 数据类型 | 长度 | 小数位 | 允许空值 | 主键 | 默认值 | 说明 |
| 1 | comment_id | int | 10 | 0 | N | Y | 评论ID: | |
| 2 | user_id | int | 10 | 0 | N | N | 0 | 评论人ID: |
| 3 | reply_to_id | int | 10 | 0 | N | N | 0 | 回复评论ID:空为0 |
| 4 | content | longtext | 2147483647 | 0 | Y | N | 内容: | |
| 5 | nickname | varchar | 255 | 0 | Y | N | 昵称: | |
| 6 | avatar | varchar | 255 | 0 | Y | N | 头像地址:[0,255] | |
| 7 | create_time | timestamp | 19 | 0 | N | N | CURRENT_TIMESTAMP | 创建时间: |
| 8 | update_time | timestamp | 19 | 0 | N | N | CURRENT_TIMESTAMP | 更新时间: |
| 9 | source_table | varchar | 255 | 0 | Y | N | 来源表: | |
| 10 | source_field | varchar | 255 | 0 | Y | N | 来源字段: | |
| 11 | source_id | int | 10 | 0 | N | N | 0 | 来源ID: |
| 编号 | 名称 | 数据类型 | 长度 | 小数位 | 允许空值 | 主键 | 默认值 | 说明 |
| 1 | course_classification_id | int | 10 | 0 | N | Y | 课程分类ID | |
| 2 | course_classification | varchar | 64 | 0 | Y | N | 课程分类 | |
| 3 | create_time | datetime | 19 | 0 | N | N | CURRENT_TIMESTAMP | 创建时间 |
| 4 | update_time | timestamp | 19 | 0 | N | N | CURRENT_TIMESTAMP | 更新时间 |
| 编号 | 名称 | 数据类型 | 长度 | 小数位 | 允许空值 | 主键 | 默认值 | 说明 |
| 1 | course_information_id | int | 10 | 0 | N | Y | 课程信息ID | |
| 2 | course_name | varchar | 64 | 0 | Y | N | 课程名称 | |
| 3 | course_classification | varchar | 64 | 0 | Y | N | 课程分类 | |
| 4 | courseware_materials | varchar | 255 | 0 | Y | N | 课件资料 | |
| 5 | release_date | date | 10 | 0 | Y | N | 发布日期 | |
| 6 | course_prices | double | 9 | 2 | Y | N | 0.00 | 课程价格 |
| 7 | teaching_time | varchar | 64 | 0 | Y | N | 授课时间 | |
| 8 | teacher_users | int | 10 | 0 | Y | N | 0 | 教师用户 |
| 9 | course_cover | varchar | 255 | 0 | Y | N | 课程封面 | |
| 10 | course_introduction | longtext | 2147483647 | 0 | Y | N | 课程介绍 | |
| 11 | hits | int | 10 | 0 | N | N | 0 | 点击数 |
| 12 | praise_len | int | 10 | 0 | N | N | 0 | 点赞数 |
| 13 | collect_len | int | 10 | 0 | N | N | 0 | 收藏数 |
| 14 | comment_len | int | 10 | 0 | N | N | 0 | 评论数 |
| 15 | recommend | int | 10 | 0 | N | N | 0 | 智能推荐 |
| 16 | course_selection_registration_limit_times | int | 10 | 0 | N | N | 0 | 选课报名限制次数 |
| 17 | create_time | datetime | 19 | 0 | N | N | CURRENT_TIMESTAMP | 创建时间 |
| 18 | update_time | timestamp | 19 | 0 | N | N | CURRENT_TIMESTAMP | 更新时间 |
表course_selection_registration (选课报名)
| 编号 | 名称 | 数据类型 | 长度 | 小数位 | 允许空值 | 主键 | 默认值 | 说明 |
| 1 | course_selection_registration_id | int | 10 | 0 | N | Y | 选课报名ID | |
| 2 | course_name | varchar | 64 | 0 | Y | N | 课程名称 | |
| 3 | course_classification | varchar | 64 | 0 | Y | N | 课程分类 | |
| 4 | course_prices | double | 9 | 2 | Y | N | 0.00 | 课程价格 |
| 5 | teacher_users | int | 10 | 0 | Y | N | 0 | 教师用户 |
| 6 | student_users | int | 10 | 0 | Y | N | 0 | 学生用户 |
| 7 | student_name | varchar | 64 | 0 | Y | N | 学生姓名 | |
| 8 | student_age | varchar | 64 | 0 | Y | N | 学生年龄 | |
| 9 | student_phone_number | varchar | 64 | 0 | Y | N | 学生电话 | |
| 10 | registration_date | date | 10 | 0 | Y | N | 报名日期 | |
| 11 | number_of_course_selections | double | 9 | 2 | Y | N | 0.00 | 选课数量 |
| 12 | total_price_of_the_course | double | 9 | 2 | Y | N | 0.00 | 课程总价 |
| 13 | course_selection_content | text | 65535 | 0 | Y | N | 选课内容 | |
| 14 | remaining_classes | varchar | 64 | 0 | Y | N | 剩余课节 | |
| 15 | examine_state | varchar | 16 | 0 | N | N | 未审核 | 审核状态 |
| 16 | pay_state | varchar | 16 | 0 | N | N | 未支付 | 支付状态 |
| 17 | pay_type | varchar | 16 | 0 | Y | N | 支付类型: 微信、支付宝、网银 | |
| 18 | sign_in_record_limit_times | int | 10 | 0 | N | N | 0 | 签到限制次数 |
| 19 | withdrawal_record_limit_times | int | 10 | 0 | N | N | 0 | 退课限制次数 |
| 20 | create_time | datetime | 19 | 0 | N | N | CURRENT_TIMESTAMP | 创建时间 |
| 21 | update_time | timestamp | 19 | 0 | N | N | CURRENT_TIMESTAMP | 更新时间 |
| 22 | source_table | varchar | 255 | 0 | Y | N | 来源表 | |
| 23 | source_id | int | 10 | 0 | Y | N | 来源ID | |
| 24 | source_user_id | int | 10 | 0 | Y | N | 来源用户 |
| 编号 | 名称 | 数据类型 | 长度 | 小数位 | 允许空值 | 主键 | 默认值 | 说明 |
| 1 | forum_id | mediumint | 8 | 0 | N | Y | 论坛id | |
| 2 | display | smallint | 5 | 0 | N | N | 100 | 排序 |
| 3 | user_id | mediumint | 8 | 0 | N | N | 0 | 用户ID |
| 4 | nickname | varchar | 16 | 0 | Y | N | 昵称:[0,16] | |
| 5 | praise_len | int | 10 | 0 | Y | N | 0 | 点赞数 |
| 6 | hits | int | 10 | 0 | N | N | 0 | 访问数 |
| 7 | title | varchar | 125 | 0 | N | N | 标题 | |
| 8 | keywords | varchar | 125 | 0 | Y | N | 关键词 | |
| 9 | description | varchar | 255 | 0 | Y | N | 描述 | |
| 10 | url | varchar | 255 | 0 | Y | N | 来源地址 | |
| 11 | tag | varchar | 255 | 0 | Y | N | 标签 | |
| 12 | img | text | 65535 | 0 | Y | N | 封面图 | |
| 13 | content | longtext | 2147483647 | 0 | Y | N | 正文 | |
| 14 | create_time | timestamp | 19 | 0 | N | N | CURRENT_TIMESTAMP | 创建时间: |
| 15 | update_time | timestamp | 19 | 0 | N | N | CURRENT_TIMESTAMP | 更新时间: |
| 16 | avatar | varchar | 255 | 0 | Y | N | 发帖人头像: | |
| 17 | type | varchar | 64 | 0 | N | N | 0 | 论坛分类:[0,1000]用来搜索指定类型的论坛帖 |
| 18 | istop | int | 10 | 0 | N | N | 0 | 是否置顶 |
| 编号 | 名称 | 数据类型 | 长度 | 小数位 | 允许空值 | 主键 | 默认值 | 说明 |
| 1 | type_id | smallint | 5 | 0 | N | Y | 分类ID:[0,10000] | |
| 2 | name | varchar | 16 | 0 | N | N | 分类名称:[2,16] | |
| 3 | description | varchar | 255 | 0 | Y | N | 描述:[0,255]描述该分类的作用 | |
| 4 | url | varchar | 255 | 0 | Y | N | 外链地址:[0,255]如果该分类是跳转到其他网站的情况下,就在该URL上设置 | |
| 5 | father_id | smallint | 5 | 0 | N | N | 0 | 上级分类ID:[0,32767] |
| 6 | icon | varchar | 255 | 0 | Y | N | 分类图标: | |
| 7 | create_time | timestamp | 19 | 0 | N | N | CURRENT_TIMESTAMP | 创建时间: |
| 8 | update_time | timestamp | 19 | 0 | N | N | CURRENT_TIMESTAMP | 更新时间: |
| 编号 | 名称 | 数据类型 | 长度 | 小数位 | 允许空值 | 主键 | 默认值 | 说明 |
| 1 | hits_id | int | 10 | 0 | N | Y | 点赞ID: | |
| 2 | user_id | int | 10 | 0 | N | N | 0 | 点赞人: |
| 3 | create_time | timestamp | 19 | 0 | N | N | CURRENT_TIMESTAMP | 创建时间: |
| 4 | update_time | timestamp | 19 | 0 | N | N | CURRENT_TIMESTAMP | 更新时间: |
| 5 | source_table | varchar | 255 | 0 | Y | N | 来源表: | |
| 6 | source_field | varchar | 255 | 0 | Y | N | 来源字段: | |
| 7 | source_id | int | 10 | 0 | N | N | 0 | 来源ID: |
| 编号 | 名称 | 数据类型 | 长度 | 小数位 | 允许空值 | 主键 | 默认值 | 说明 |
| 1 | notice_id | mediumint | 8 | 0 | N | Y | 公告id: | |
| 2 | title | varchar | 125 | 0 | N | N | 标题: | |
| 3 | content | longtext | 2147483647 | 0 | Y | N | 正文: | |
| 4 | create_time | timestamp | 19 | 0 | N | N | CURRENT_TIMESTAMP | 创建时间: |
| 5 | update_time | timestamp | 19 | 0 | N | N | CURRENT_TIMESTAMP | 更新时间: |
| 编号 | 名称 | 数据类型 | 长度 | 小数位 | 允许空值 | 主键 | 默认值 | 说明 |
| 1 | praise_id | int | 10 | 0 | N | Y | 点赞ID: | |
| 2 | user_id | int | 10 | 0 | N | N | 0 | 点赞人: |
| 3 | create_time | timestamp | 19 | 0 | N | N | CURRENT_TIMESTAMP | 创建时间: |
| 4 | update_time | timestamp | 19 | 0 | N | N | CURRENT_TIMESTAMP | 更新时间: |
| 5 | source_table | varchar | 255 | 0 | Y | N | 来源表: | |
| 6 | source_field | varchar | 255 | 0 | Y | N | 来源字段: | |
| 7 | source_id | int | 10 | 0 | N | N | 0 | 来源ID: |
| 8 | status | bit | 1 | 0 | N | N | 1 | 点赞状态:1为点赞,0已取消 |
| 编号 | 名称 | 数据类型 | 长度 | 小数位 | 允许空值 | 主键 | 默认值 | 说明 |
| 1 | schedule_id | smallint | 5 | 0 | N | Y | 日程ID:[0,32767] | |
| 2 | content | varchar | 255 | 0 | Y | N | 日程内容 | |
| 3 | scheduled_time | datetime | 19 | 0 | Y | N | 计划时间 | |
| 4 | user_id | int | 10 | 0 | N | N | 用户id | |
| 5 | create_time | datetime | 19 | 0 | Y | N | 创建时间 | |
| 6 | update_time | datetime | 19 | 0 | Y | N | 更新时间 |
| 编号 | 名称 | 数据类型 | 长度 | 小数位 | 允许空值 | 主键 | 默认值 | 说明 |
| 1 | score_id | int | 10 | 0 | N | Y | 评分ID: | |
| 2 | user_id | int | 10 | 0 | N | N | 0 | 评分人: |
| 3 | nickname | varchar | 64 | 0 | Y | N | 昵称: | |
| 4 | score_num | double | 5 | 2 | N | N | 0.00 | 评分: |
| 5 | create_time | timestamp | 19 | 0 | N | N | CURRENT_TIMESTAMP | 创建时间: |
| 6 | update_time | timestamp | 19 | 0 | N | N | CURRENT_TIMESTAMP | 更新时间: |
| 7 | source_table | varchar | 255 | 0 | Y | N | 来源表: | |
| 8 | source_field | varchar | 255 | 0 | Y | N | 来源字段: | |
| 9 | source_id | int | 10 | 0 | N | N | 0 | 来源ID: |
| 编号 | 名称 | 数据类型 | 长度 | 小数位 | 允许空值 | 主键 | 默认值 | 说明 |
| 1 | sign_in_record_id | int | 10 | 0 | N | Y | 签到记录ID | |
| 2 | course_name | varchar | 64 | 0 | Y | N | 课程名称 | |
| 3 | course_classification | varchar | 64 | 0 | Y | N | 课程分类 | |
| 4 | teacher_users | int | 10 | 0 | Y | N | 0 | 教师用户 |
| 5 | student_users | int | 10 | 0 | Y | N | 0 | 学生用户 |
| 6 | student_name | varchar | 64 | 0 | Y | N | 学生姓名 | |
| 7 | student_age | varchar | 64 | 0 | Y | N | 学生年龄 | |
| 8 | student_phone_number | varchar | 64 | 0 | Y | N | 学生电话 | |
| 9 | sign_in_date | date | 10 | 0 | Y | N | 签到日期 | |
| 10 | sign_in_remarks | text | 65535 | 0 | Y | N | 签到备注 | |
| 11 | create_time | datetime | 19 | 0 | N | N | CURRENT_TIMESTAMP | 创建时间 |
| 12 | update_time | timestamp | 19 | 0 | N | N | CURRENT_TIMESTAMP | 更新时间 |
| 13 | source_table | varchar | 255 | 0 | Y | N | 来源表 | |
| 14 | source_id | int | 10 | 0 | Y | N | 来源ID | |
| 15 | source_user_id | int | 10 | 0 | Y | N | 来源用户 |
| 编号 | 名称 | 数据类型 | 长度 | 小数位 | 允许空值 | 主键 | 默认值 | 说明 |
| 1 | slides_id | int | 10 | 0 | N | Y | 轮播图ID: | |
| 2 | title | varchar | 64 | 0 | Y | N | 标题: | |
| 3 | content | varchar | 255 | 0 | Y | N | 内容: | |
| 4 | url | varchar | 255 | 0 | Y | N | 链接: | |
| 5 | img | varchar | 255 | 0 | Y | N | 轮播图: | |
| 6 | hits | int | 10 | 0 | N | N | 0 | 点击量: |
| 7 | create_time | timestamp | 19 | 0 | N | N | CURRENT_TIMESTAMP | 创建时间: |
| 8 | update_time | timestamp | 19 | 0 | N | N | CURRENT_TIMESTAMP | 更新时间: |
| 编号 | 名称 | 数据类型 | 长度 | 小数位 | 允许空值 | 主键 | 默认值 | 说明 |
| 1 | student_users_id | int | 10 | 0 | N | Y | 学生用户ID | |
| 2 | student_name | varchar | 64 | 0 | Y | N | 学生姓名 | |
| 3 | student_gender | varchar | 64 | 0 | Y | N | 学生性别 | |
| 4 | student_age | varchar | 64 | 0 | Y | N | 学生年龄 | |
| 5 | student_phone_number | varchar | 16 | 0 | Y | N | 学生电话 | |
| 6 | examine_state | varchar | 16 | 0 | N | N | 已通过 | 审核状态 |
| 7 | user_id | int | 10 | 0 | N | N | 0 | 用户ID |
| 8 | create_time | datetime | 19 | 0 | N | N | CURRENT_TIMESTAMP | 创建时间 |
| 9 | update_time | timestamp | 19 | 0 | N | N | CURRENT_TIMESTAMP | 更新时间 |
| 编号 | 名称 | 数据类型 | 长度 | 小数位 | 允许空值 | 主键 | 默认值 | 说明 |
| 1 | teacher_users_id | int | 10 | 0 | N | Y | 教师用户ID | |
| 2 | teachers_name | varchar | 64 | 0 | Y | N | 教师姓名 | |
| 3 | teacher_gender | varchar | 64 | 0 | Y | N | 教师性别 | |
| 4 | teachers_phone_number | varchar | 16 | 0 | Y | N | 教师电话 | |
| 5 | teacher_id | varchar | 64 | 0 | N | N | 教师工号 | |
| 6 | examine_state | varchar | 16 | 0 | N | N | 已通过 | 审核状态 |
| 7 | user_id | int | 10 | 0 | N | N | 0 | 用户ID |
| 8 | create_time | datetime | 19 | 0 | N | N | CURRENT_TIMESTAMP | 创建时间 |
| 9 | update_time | timestamp | 19 | 0 | N | N | CURRENT_TIMESTAMP | 更新时间 |
| 编号 | 名称 | 数据类型 | 长度 | 小数位 | 允许空值 | 主键 | 默认值 | 说明 |
| 1 | upload_id | int | 10 | 0 | N | Y | 上传ID | |
| 2 | name | varchar | 64 | 0 | Y | N | 文件名 | |
| 3 | path | varchar | 255 | 0 | Y | N | 访问路径 | |
| 4 | file | varchar | 255 | 0 | Y | N | 文件路径 | |
| 5 | display | varchar | 255 | 0 | Y | N | 显示顺序 | |
| 6 | father_id | int | 10 | 0 | Y | N | 0 | 父级ID |
| 7 | dir | varchar | 255 | 0 | Y | N | 文件夹 | |
| 8 | type | varchar | 32 | 0 | Y | N | 文件类型 |
| 编号 | 名称 | 数据类型 | 长度 | 小数位 | 允许空值 | 主键 | 默认值 | 说明 |
| 1 | user_id | int | 10 | 0 | N | Y | 用户ID:[0,8388607]用户获取其他与用户相关的数据 | |
| 2 | state | smallint | 5 | 0 | N | N | 1 | 账户状态:[0,10](1可用|2异常|3已冻结|4已注销) |
| 3 | user_group | varchar | 32 | 0 | Y | N | 所在用户组:[0,32767]决定用户身份和权限 | |
| 4 | login_time | timestamp | 19 | 0 | N | N | CURRENT_TIMESTAMP | 上次登录时间: |
| 5 | phone | varchar | 11 | 0 | Y | N | 手机号码:[0,11]用户的手机号码,用于找回密码时或登录时 | |
| 6 | phone_state | smallint | 5 | 0 | N | N | 0 | 手机认证:[0,1](0未认证|1审核中|2已认证) |
| 7 | username | varchar | 16 | 0 | N | N | 用户名:[0,16]用户登录时所用的账户名称 | |
| 8 | nickname | varchar | 16 | 0 | Y | N | 昵称:[0,16] | |
| 9 | password | varchar | 64 | 0 | N | N | 密码:[0,32]用户登录所需的密码,由6-16位数字或英文组成 | |
| 10 | | varchar | 64 | 0 | Y | N | 邮箱:[0,64]用户的邮箱,用于找回密码时或登录时 | |
| 11 | email_state | smallint | 5 | 0 | N | N | 0 | 邮箱认证:[0,1](0未认证|1审核中|2已认证) |
| 12 | avatar | varchar | 255 | 0 | Y | N | 头像地址:[0,255] | |
| 13 | open_id | varchar | 255 | 0 | Y | N | 针对获取用户信息字段 | |
| 14 | create_time | timestamp | 19 | 0 | N | N | CURRENT_TIMESTAMP | 创建时间: |
| 编号 | 名称 | 数据类型 | 长度 | 小数位 | 允许空值 | 主键 | 默认值 | 说明 |
| 1 | group_id | mediumint | 8 | 0 | N | Y | 用户组ID:[0,8388607] | |
| 2 | display | smallint | 5 | 0 | N | N | 100 | 显示顺序:[0,1000] |
| 3 | name | varchar | 16 | 0 | N | N | 名称:[0,16] | |
| 4 | description | varchar | 255 | 0 | Y | N | 描述:[0,255]描述该用户组的特点或权限范围 | |
| 5 | source_table | varchar | 255 | 0 | Y | N | 来源表: | |
| 6 | source_field | varchar | 255 | 0 | Y | N | 来源字段: | |
| 7 | source_id | int | 10 | 0 | N | N | 0 | 来源ID: |
| 8 | register | smallint | 5 | 0 | Y | N | 0 | 注册位置: |
| 9 | create_time | timestamp | 19 | 0 | N | N | CURRENT_TIMESTAMP | 创建时间: |
| 10 | update_time | timestamp | 19 | 0 | N | N | CURRENT_TIMESTAMP | 更新时间: |
| 编号 | 名称 | 数据类型 | 长度 | 小数位 | 允许空值 | 主键 | 默认值 | 说明 |
| 1 | withdrawal_record_id | int | 10 | 0 | N | Y | 退课记录ID | |
| 2 | course_name | varchar | 64 | 0 | Y | N | 课程名称 | |
| 3 | course_classification | varchar | 64 | 0 | Y | N | 课程分类 | |
| 4 | course_prices | double | 9 | 2 | Y | N | 0.00 | 课程价格 |
| 5 | teacher_users | int | 10 | 0 | Y | N | 0 | 教师用户 |
| 6 | student_users | int | 10 | 0 | Y | N | 0 | 学生用户 |
| 7 | student_name | varchar | 64 | 0 | Y | N | 学生姓名 | |
| 8 | student_age | varchar | 64 | 0 | Y | N | 学生年龄 | |
| 9 | student_phone_number | varchar | 64 | 0 | Y | N | 学生电话 | |
| 10 | withdrawal_date | date | 10 | 0 | Y | N | 退课日期 | |
| 11 | reason_for_withdrawal | text | 65535 | 0 | Y | N | 退课原因 | |
| 12 | examine_state | varchar | 16 | 0 | N | N | 未审核 | 审核状态 |
| 13 | examine_reply | varchar | 16 | 0 | Y | N | 审核回复 | |
| 14 | create_time | datetime | 19 | 0 | N | N | CURRENT_TIMESTAMP | 创建时间 |
| 15 | update_time | timestamp | 19 | 0 | N | N | CURRENT_TIMESTAMP | 更新时间 |
| 16 | source_table | varchar | 255 | 0 | Y | N | 来源表 | |
| 17 | source_id | int | 10 | 0 | Y | N | 来源ID | |
| 18 | source_user_id | int | 10 | 0 | Y | N | 来源用户 |
5系统实现
5.1学生用户功能实现
5.1.1用户注册
学生用户注册流程包括填写基本信息(如姓名、年龄、联系方式等),设置登录账号与密码,并通过邮箱或手机号码进行验证。注册完成后,学生可以登录系统,进入首页浏览课程信息、新闻资讯和通知公告。系统自动生成学生的个人账户,方便后续管理个人学习进度、课程报名及出勤情况。通过简单的注册流程,学生能够快速进入平台并开始使用其他功能。如下图所示。

图5.1用户注册界面图
5.1.2用户登录
学生用户登录流程通过输入注册时设置的账号(手机号或邮箱)和密码进行身份验证。若输入正确,系统自动跳转至学生首页,展示课程信息、通知公告、新闻资讯等内容。若密码错误或账号不存在,系统提示错误信息并提供找回密码的功能。登录后,学生可以访问个人中心,查看已报名课程、签到记录、退课记录等信息,方便进行后续操作。登录功能保障用户安全、便捷访问平台。如下图所示。

图5.2用户登录界面图
5.1.3课程信息
学生用户可以在系统中查看所有可选课程的详细信息,包括课程名称、课程简介、授课教师、上课时间和地点等。通过筛选功能,学生可以根据兴趣、课程类型或时间安排快速找到适合的课程。选课报名功能允许学生选择感兴趣的课程,并提交报名申请。报名后,系统会显示报名成功的确认信息,并自动将选中的课程添加到学生的个人课程表中,便于管理和查看。如下图所示。

图5.3课程信息查看界面图

图5.4选课报名界面图
5.1.4课程签到
学生在上课时,通过点击系统中的签到按钮完成签到。点击后,系统会自动记录学生的签到时间,并更新为“已签到”状态。如果未按时签到,系统会标记为缺席。签到后,学生可以在个人中心查看自己的签到记录,了解各课程的出勤情况,确保学习进度的正常进行。此功能简便高效,帮助学生及时记录出勤,避免遗漏。如下图所示。

图5.5课程签到界面图
5.1.5退课申请
学生在个人中心选择已报名的课程,点击“退课”按钮提交退课申请。系统会提示学生确认退课操作,并提供相关说明。退课申请提交后,系统将该请求发送至管理员进行审核。管理员收到申请后,进行审核并决定是否批准退课。此功能确保课程管理的规范性与公平性。如下图所示。

图5.6退课申请界面图
5.2教师用户功能实现
5.2.1课程信息管理
教师用户可以在后台首页查看并管理所教授的课程信息,包括编辑课程名称、简介、授课时间、地点等内容。此外,教师负责选课报名管理,审核学生报名情况、设置课程的最大选课人数,并维护课程节数以确保教学计划的正常执行。教师还可以管理课程签到记录,跟踪学生的出勤情况。通过这些功能,教师可以灵活调整课程安排、优化教学资源,提高教学效率和学生参与度。如下图所示。

图5.7课程添加界面
5.2.2选课报名管理
教师可以在后台查看学生的选课情况并审核报名。对于每门课程,教师有权限设置最大选课人数,确保课程不超员。教师还需要维护课程的节数,调整授课内容的安排,以符合教学计划和学生需求。通过选课报名管理功能,教师可以根据实际情况优化课程安排,并有效管理学生选课,保证教学质量。系统会自动统计报名数据,方便教师进行决策和调整课程安排。如下图所示。

图5.8选课报名审核界面
5.3管理员功能实现
5.3.1用户管理
管理员负责平台用户的整体管理,包括管理员、学生用户和教师用户。管理员可以审核新用户注册,创建、修改或删除用户账户,分配相应的权限。对于学生用户,管理员可以查看其选课和用户信息;对于教师用户,管理员负责添加、管理教师账户,并设置教学权限。管理员还可以对用户的行为进行监控,处理违规行为,确保平台的安全性和正常运行。通过用户管理,管理员可以高效管理各类用户,确保系统秩序和数据安全。如下图所示。

图5.9教师用户添加界面
5.3.2通知公告管理
管理员负责平台通知公告的发布与管理。管理员可以创建、编辑、发布通知,向全体用户或特定用户群体传达重要信息,如课程调整、活动安排、系统维护等。管理员还可以设置通知的发布范围和时间,确保信息及时准确地传达给相关人员。此外,管理员可查看通知的阅读情况,确保信息的有效传播。通过通知公告管理,管理员能够高效沟通和协调平台内外的各类事务,保证平台运营的顺畅。如下图所示。

图5.10通知公告发布界面
5.3.3新闻资讯管理
管理员负责平台新闻资讯的发布与管理。管理员可以创建、编辑和发布新闻文章,向用户传递最新的学校动态、学术成就、活动通知等信息。同时,管理员可对新闻进行分类和排序,确保用户能够方便地获取感兴趣的内容。管理员还可以管理新闻的评论和互动,防止不当言论的出现。通过新闻资讯管理功能,管理员能够保持平台内容的更新与活跃,增强用户的参与感和平台的影响力。如下图所示。

图5.11新闻资讯添加界面
5.3.4交流论坛管理
管理员负责平台交流论坛的整体管理,确保论坛内容的健康和规范。管理员可以审核和删除不符合规定的帖子或评论,防止不当内容的发布。此外,管理员可设定论坛版块、分类和管理权限,确保各类讨论有序进行。管理员还可监控论坛的活跃度,统计用户参与情况,推动平台社区的发展。通过交流论坛管理,管理员能够维护良好的互动环境,促进用户间的有效交流与学习。如下图所示。

图5.12交流论坛管理界面
6系统测试
6.1系统测试目标
为了保证少儿艺术培训管理系统的质量,使其能够稳定的运行,并排除其可能存在的未知隐患。解除软件可能存在的故障,理清楚测试与纠错的关系,如下图所示。

图6.1测试与纠错信息流程
6.2系统功能测试
通过对系统中所含的主要实体对象及其功能操作进行测试用例设计。以下是详细的测试表:
表6.1用户注册测试表
| 测试用例编号 | 功能模块 | 测试用例描述 | 测试结果 |
| TC001 | 用户注册 | 输入正确的用户名和密码 | 注册成功,提示注册完成 |
| TC002 | 用户注册 | 输入已存在的用户名 | 注册失败,提示用户名已存在 |
| TC003 | 用户注册 | 输入格式错误的邮箱地址 | 注册失败,提示邮箱格式错误 |
| TC004 | 用户注册 | 不输入密码 | 注册失败,提示密码不能为空 |
| TC005 | 用户注册 | 输入弱密码(如123456) | 注册失败,提示密码强度不足 |
表6.2用户登录测试表
| 测试用例编号 | 功能模块 | 测试用例描述 | 测试结果 |
| TC001 | 用户登录 | 输入正确的用户名和密码 | 登录成功,进入主页 |
| TC002 | 用户登录 | 输入错误的用户名 | 登录失败,提示用户名不存在 |
| TC003 | 用户登录 | 输入错误的密码 | 登录失败,提示密码错误 |
| TC004 | 用户登录 | 未输入用户名或密码 | 登录失败,提示用户名或密码不能为空 |
| TC005 | 用户登录 | 多次输入错误密码 | 登录失败,提示账户已被锁定 |
表6.3查看课程信息测试表
| 测试用例编号 | 功能模块 | 测试用例描述 | 测试结果 |
| TC001 | 查看课程信息 | 输入有效的课程ID或课程名称查看课程 | 显示该课程的详细信息 |
| TC002 | 查看课程信息 | 输入不存在的课程ID或课程名称 | 提示课程未找到 |
| TC003 | 查看课程信息 | 不输入课程ID或名称直接查看课程 | 提示请输入有效的课程信息 |
| TC004 | 查看课程信息 | 查看已经下架或取消的课程 | 提示该课程已下架或取消 |
| TC005 | 查看课程信息 | 查看特定教师的课程信息 | 显示该教师教授的所有课程信息 |
表6.4提交选课报名测试表
| 测试用例编号 | 功能模块 | 测试用例描述 | 测试结果 |
| TC001 | 提交选课报名 | 输入有效的课程信息并提交选课报名 | 报名成功,显示报名完成信息 |
| TC002 | 提交选课报名 | 选择已满员的课程进行报名 | 报名失败,提示该课程已满员 |
| TC003 | 提交选课报名 | 输入无效的课程ID进行报名 | 报名失败,提示课程ID无效 |
| TC004 | 提交选课报名 | 不选择任何课程直接提交报名 | 提交失败,提示请至少选择一门课程 |
| TC005 | 提交选课报名 | 报名已选过的课程进行重复报名 | 提交失败,提示已选过该课程 |
表6.5发布论坛帖子测试表
| 测试用例编号 | 功能模块 | 测试用例描述 | 测试结果 |
| TC001 | 发布论坛帖子 | 输入有效的标题和内容发布帖子 | 帖子发布成功,显示在论坛首页 |
| TC002 | 发布论坛帖子 | 输入标题但不输入内容 | 发布失败,提示帖子内容不能为空 |
| TC003 | 发布论坛帖子 | 输入无效的标题(如过短的标题) | 发布失败,提示标题不符合要求 |
| TC004 | 发布论坛帖子 | 不输入标题,直接发布内容 | 发布失败,提示标题不能为空 |
| TC005 | 发布论坛帖子 | 输入包含敏感词汇的帖子 | 发布失败,提示帖子含有敏感词汇 |
6.3测试结果总结
通过对用户注册、登录、查看课程信息、提交选课报名以及发布论坛帖子等功能模块的测试,我们发现系统能够在大多数正常和异常情况下稳定运行。对于用户注册模块,系统能够正确处理各种输入情况,如用户名已存在、密码强度不足和邮箱格式错误等,确保用户输入的合法性和系统的安全性。在登录功能中,系统能够有效区分正确和错误的用户名与密码,确保用户身份验证的准确性。
对于查看课程信息、提交选课报名和发布论坛帖子功能,系统也表现良好,能够在输入合法课程ID、成功报名课程以及发布有效帖子时正确响应,并提供清晰的错误提示信息。总的来说,测试表明系统在用户交互过程中能够准确处理各种有效和无效的操作,提供良好的用户体验和数据安全保障。但仍有少数边界情况需进一步优化,如弱密码、课程报名限制等。
结 论
本文设计并实现了一个少儿艺术培训管理系统,旨在通过信息化手段提高少儿艺术教育的管理效率和教学质量。通过系统的设计与实现,本文验证了现代化技术在教育管理中的应用潜力和优势。
系统的功能设计充分考虑了学生、教师和管理员的需求,涵盖了课程信息管理、选课报名、签到记录、退课管理等各个方面,有效地提升了培训机构的管理效率。学生通过系统可以方便地浏览课程、报名、查看个人学习记录,同时也能参与讨论与互动;教师能够更加高效地管理课程和学生,及时掌握学生的学习情况;管理员则可以轻松进行用户管理、课程管理、公告发布等操作,提升了管理工作的规范性和自动化程度。
技术方案的选择上,SpringBoot框架提供了高效的后端支持,Vue框架使得前端用户交互更加流畅,MySQL数据库保障了系统的数据存储和访问性能。这些技术的结合,不仅提高了系统的稳定性和扩展性,还确保了用户体验的流畅性。
综上所述,少儿艺术培训管理系统的成功开发,不仅有效提升了教育管理的数字化水平,也为未来更多教育机构的信息化转型提供了可借鉴的实践经验。随着系统的不断优化与推广,预计能够为更多的艺术培训机构带来管理效率的提升和教学质量的改进。
参考文献
- 缪娟,王志萍,杨琴,王旭,赵子云.教育数字化时代实践课程智慧管理系统的建设和应用[J].中国信息技术教育,2024,(11):101-106.
- 钟育伙.基于SpringBoot+Vue的校园活动管理系统设计与实现[J].电子技术,2024,53(10):56-57.
- 刘涛.基于SpringBoot的实验室预约排课系统的设计与实现[J].办公自动化,2024,29(23):90-92.
- 齐振中.校园课程管理系统.山西省,山西拓思至美科技有限公司,2023-12-01.
- 朱孟茹,刘政,左卫乐,邓国琳,李勇.高校实验课程管理系统设计与实现[J].电子设计工程,2024,32(10):21-24+29.
- Yuanrun Zhu.Contract Management System Based on SpringBoot and Vue[J].Advances in Computer, Signals and Systems,2024,8(5):
- Yixuan Liu.Design and Implementation of a Student Attendance Management System based on Springboot and Vue Technology[J].Frontiers in Computing and Intelligent Systems,2024,8(1):91-97.
- Yu Yang.Design and Implementation of Student Information Management System Based on Springboot[J].Advances in Computer, Signals and Systems,2022,6(6):
- Wu Hejing.Commerce Middle Office Management System Based on Springboot[J].International Journal of Advanced Network, Monitoring and Controls,2022,7(2):32-45.
- Jian Chen,Chen Jian,Pan Hailan.Design of Man Hour Management Information System on SpringBoot Framework[J].Journal of Physics: Conference Series,2020,1646(1):012136-.
- 韦彩仁,张锐杭.基于Vue 3和SpringBoot的学生信息管理系统设计与实现[J].电脑编程技巧与维护,2024,(10):3-6+20.
- 阿迪力·肉孜,阿里木江·阿布迪日依木,卡里哈希·阿得力.基于Vue.js的科技服务中心管理系统的研究与设计[J].电脑知识与技术,2024,20(30):35-37.
- 马健,张丽岩,曹可意.基于MVC架构的课程达成度管理系统设计研究[J].高教学刊,2024,10(16):17-20.
- 汝晓玲.一种面向高校的小型课程成绩管理系统的研究与设计[J].西安文理学院学报(自然科学版),2023,26(04):55-58.
- 张明,彭叮,蒙岳川,王杉宁.基于区块链技术的公共体育课程管理系统设计与实现[J].浙江师范大学学报(自然科学版),2024,47(02):227-233.
致 谢
在本论文的撰写和系统开发过程中,我深刻体会到个人独立完成一项系统开发工作的挑战与成就感。首先,我要感谢我的导师,在整个研究和开发过程中给予了我无私的指导与建议。无论是在技术细节还是研究思路上,他都为我提供了宝贵的方向性指导,帮助我克服了许多难题。虽然整个开发过程是由我独立完成的,但导师的意见使我在遇到瓶颈时有了清晰的解决思路。
在开发过程中,我经历了从系统需求分析、架构设计到功能实现的完整过程。这不仅锻炼了我的编码能力,也让我在项目管理、时间安排和问题解决等方面有了长足的进步。我独立完成了系统的每一行代码,并通过反复测试和优化确保了系统的稳定性和性能。在遇到技术难题时,我通过查阅大量文献、技术文档和社区讨论,自主解决了各类问题,这个过程让我更加理解了技术的深度与广度。
同时,我也要感谢我的家人和朋友,他们在开发的整个过程中给予了我莫大的支持和鼓励,成为我坚持完成这项工作的动力。正是在这些力量的支持下,我才能独立完成这项系统开发并顺利完成论文的撰写。

被折叠的 条评论
为什么被折叠?



