一、引言
ConcurrentHashMap 技术在互联网技术使用如此广泛,几乎所有的后端技术面试官都要在 ConcurrentHashMap 技术的使用和原理方面对小伙伴们进行 360° 的刁难。
作为一个在互联网公司面一次拿一次 Offer 的面霸,打败了无数竞争对手,每次都只能看到无数落寞的身影失望的离开,略感愧疚(请允许我使用一下夸张的修辞手法)。
于是在一个寂寞难耐的夜晚,暖男我痛定思痛,决定开始写 《吊打面试官》 系列,希望能帮助各位读者以后面试势如破竹,对面试官进行 360° 的反击,吊打问你的面试官,让一同面试的同僚瞠目结舌,疯狂收割大厂 Offer!
虽然现在是互联网寒冬,但乾坤未定,你我皆是黑马!
本篇文章大约读取时间十分钟,带你彻底掌握 ConcurrentHashMap 的 魔鬼式的多线程扩容 逻辑,目录如下:

二、扩容流程
我们上一篇文章讲了关于 ConcurrentHashMap 的存储流程:美团二面:聊聊ConcurrentHashMap的存储流程,熟悉了其数据是如何的放到数组、链表、红黑树中
今天这篇文章,我们重点讲一下 ConcurrentHashMap 魔鬼式的多线程扩容逻辑
系好安全带,我们发车了!
1、treeifyBin方法触发扩容
java
复制代码
// 在链表长度大于等于8时,尝试将链表转为红黑树 private final void treeifyBin(Node<K,V>[] tab, int index) { Node<K,V> b; int n, sc; // 数组不能为空 if (tab != null) { // 数组的长度n,是否小于64 if ((n = tab.length) < MIN_TREEIFY_CAPACITY) // 如果数组长度小于64,不能将链表转为红黑树,先尝试扩容操作 // 这里的扩容传入的数据是当前数据的2倍 tryPresize(n << 1); // 省略部分代码…… } }
2、tryPreSize方法-针对putAll的初始化操作
java
复制代码
private final void tryPresize(int size) { // 如果当前传过来的size大于最大值MAXIMUM_CAPACITY >>> 1,则取 MAXIMUM_CAPACITY // 反之取 tableSizeFor(size + (size >>> 1) + 1)= size的1.5倍 + 1 // tableSizeFor:这个方法我们之前也讲过,找size的最近二次幂 // 这个地方的c int c = (size >= (MAXIMUM_CAPACITY >>> 1)) ? MAXIMUM_CAPACITY : tableSizeFor(size + (size >>> 1) + 1); int sc; // 当前的sizeCtl大于等于0,证明不属于异常状态 // static final int MOVED = -1; // 代表当前hash位置的数据正在扩容! // static final int TREEBIN = -2; // 代表当前hash位置下挂载的是一个红黑树 // static final int RESERVED = -3; // 预留当前索引位置…… while ((sc = sizeCtl) >= 0) { Node<K,V>[] tab = table; int n; // 如果当前的数组为空,走初始化的逻辑 // 有人可能会好奇,这里怎么会为空呢? // 大家可以去看下putAll的源码(放在下面),源码里面第一句调用的就是tryPresize的方法 if (tab == null || (n = tab.length) == 0) { // 进来执行初始化 // sc是初始化长度,初始化长度如果比计算出来的c要大的话,直接使用sc,如果没有sc大, // 说明sc无法容纳下putAll中传入的map,使用更大的数组长度 n = (sc > c) ? sc : c; // 还是老配方,CAS将SIZECTL尝试从sc变成-1 if (U.compareAndSwapInt(this, SIZECTL, sc, -1)) { try { // Step1:判断引用 // Step2:创建数组 // Step3:修改sizeCtl数值 if (table == tab) { Node<K,V>[] nt = (Node<K,V>[])new Node<?,?>[n]; table = nt; sc = n - (n >>> 2); } } finally { sizeCtl = sc; } } } // 如果计算出来的长度c如果小于等于sc,直接退出循环结束方法 // 数组长度大于等于最大长度了,直接退出循环结束方法 // 不需要扩容 else if (c <= sc || n >= MAXIMUM_CAPACITY) break; // 省略部分代码 } } // putAll方法 public void putAll(Map<? extends K, ? extends V> m) { // 直接走扩容的逻辑 tryPresize(m.size()); for (Map.Entry<? extends K, ? extends V> e : m.entrySet()) putVal(e.getKey(), e.getValue(), false); }
3、tryPreSize方法-计算扩容戳
java
复制代码
private final void tryPresize(int size) { int c = (size >= (MAXIMUM_CAPACITY >>> 1)) ? MAXIMUM_CAPACITY : tableSizeFor(size + (size >>> 1) + 1); int sc; while ((sc = sizeCtl) >= 0) { Node<K,V>[] tab = table; // 当前数组的长度 int n; // 判断引用是否一致 if (tab == table) { // 计算扩容标识戳,根据当前数组的长度计算一个16位的扩容戳 // 1、保证后面的SIZECTL赋值是负数 // 2、记录当前从什么长度开始扩容 int rs = resizeStamp(n); // 这里存在bug // 由于我们上面(sc = sizeCtl) >= 0的判断,sc只能大于0 // 这里永远大于等于0 if (sc < 0) { // 协助扩容的代码 } // 代表当前没有线程进行扩容,我是第一个扩容的 else if (U.compareAndSwapInt(this, SIZECTL, sc, (rs << RESIZE_STAMP_SHIFT) + 2)) transfer(tab, null); } } } // 计算扩容标识戳 static final int resizeStamp(int n) { return Integer.numberOfLeadingZeros(n) | (1 << (RESIZE_STAMP_BITS - 1)); }
4、tryPreSize方法-对sizeCtl的修改
java
复制代码
private final void tryPresize(int size) { // sc默认为sizeCtl while ((sc = sizeCtl) >= 0) { else if (tab == table) { // rs:扩容戳 00000000 00000000 10000000 00011010 int rs = resizeStamp(n); if (sc < 0) { // 说明有线程正在扩容,过来帮助扩容 // 我们之前第一个线程扩容的时候,将sizeCtl设置成:10000000 00011010 00000000 00000010 // 所以:sc = 10000000 00011010 00000000 00000010 Node<K,V>[] nt; // 依然有BUG // 当前线程扩容时,老数组长度是否和我当前线程扩容时的老数组长度一致 // 00000000 00000000 10000000 00011010 if ((sc >>> RESIZE_STAMP_SHIFT) != rs // 10000000 00011010 00000000 00000010 // 00000000 00000000 10000000 00011010 // 这两个判断都是有问题的,核心问题就应该先将rs左移16位,再追加当前值。 // 这两个判断是BUG // 判断当前扩容是否已经即将结束 || sc == rs + 1 // sc == rs << 16 + 1 BUG // 判断当前扩容的线程是否达到了最大限度 || sc == rs + MAX_RESIZERS // sc == rs << 16 + MAX_RESIZERS BUG // 扩容已经结束了。 || (nt = nextTable) == null // 记录迁移的索引位置,从高位往低位迁移,也代表扩容即将结束。 || transferIndex <= 0) break; // 如果线程需要协助扩容,首先就是对sizeCtl进行+1操作,代表当前要进来一个线程协助扩容 if (U.compareAndSwapInt(this, SIZECTL, sc, sc + 1)) // 上面的判断没进去的话,nt就代表新数组 transfer(tab, nt); } // 是第一个来扩容的线程 // 基于CAS将sizeCtl修改为:10000000 00011010 00000000 00000010 // 将扩容戳左移16位之后,符号位是1,就代码这个值为负数 // 低16位在表示当前正在扩容的线程有多少个:低16位为2,代表当前有一个线程正在扩容 // 为什么低16位值为2时,代表有一个线程正在扩容 // 每一个线程扩容完毕后,会对低16位进行-1操作,当最后一个线程扩容完毕后,减1的结果还是-1, // 当值为-1时,要对老数组进行一波扫描,查看是否有遗漏的数据没有迁移到新数组 else if (U.compareAndSwapInt(this, SIZECTL, sc,(rs << RESIZE_STAMP_SHIFT) + 2)) // 调用transfer方法,并且将第二个参数设置为null,就代表是第一次来扩容! transfer(tab, null); } } }
5、transfer方法-计算每个线程迁移的长度
java
复制代码
private final void transfer(Node<K,V>[] tab, Node<K,V>[] nextTab) { // 数组长度 int n = tab.length; // 每个线程一次性迁移多少数据到新数组 int stride; // 基于CPU的线程数来计算:NCPU = Runtime.getRuntime().availableProcessors() // MIN_TRANSFER_STRIDE = 16 // NCPU = 4 // 举个例子:N = 1024 - 512 - 256 - 128 / 4 = 32 // 如果算出来每个线程的长度小于16的话,直接使用16 // 如果大于16的话,则使用N // 如果线程数只有1的话,直接就是原数组长度 if ((stride = (NCPU > 1) ? (n >>> 3) / NCPU : n) < MIN_TRANSFER_STRIDE){ stride = MIN_TRANSFER_STRIDE; } }
6、 transfer方法-构建新数组并查看标识属性
java
复制代码
// 以32位长度数组扩容到64位为例子 private final void transfer(Node<K,V>[] tab, Node<K,V>[] nextTab) { // 数组长度 int n = tab.length; // 每个线程一次性迁移多少数据到新数组 int stride; // 第一个进来扩容的线程需要把新数组构建出来 if (nextTab == null) { try { // 将原数组长度左移一位创建新数组 Node<K,V>[] nt = (Node<K,V>[])new Node<?,?>[n << 1]; // 赋值操作 nextTab = nt; } catch (Throwable ex) { sizeCtl = Integer.MAX_VALUE; return; } // 将成员变量的新数组赋值volatile修饰 nextTable = nextTab; // 迁移数据时用到的标识volatile修饰 transferIndex = n; } // 新数组长度 int nextn = nextTab.length; // 老数组迁移完数据后,做的标识 ForwardingNode<K,V> fwd = new ForwardingNode<K,V>(nextTab); // 迁移数据时,需要用到的标识 boolean advance = true; boolean finishing = false; }
7、transfer方法-线程领取迁移任务
java
复制代码
// 以32位长度数组扩容到64位为例子 // 数组长度 int n = tab.length; // 每个线程一次性迁移多少数据到新数组 int stride; // 迁移数据时用到的标识volatile修饰 transferIndex = n; // 新数组长度 int nextn = nextTab.length; // 老数组迁移完数据后,做的标识 ForwardingNode<K,V> fwd = new ForwardingNode<K,V>(nextTab); // advance:true,代表当前线程需要接收任务,然后再执行迁移 // 如果为false,代表已经接收完任务 boolean advance = true; // 标识迁移是否结束 boolean finishing = false; // 开始循环 for (int i = 0, bound = 0;;) { Node<K,V> f; int fh; while (advance) { int nextIndex; int nextBound; // 第一次:这里肯定进不去 // 主要判断当前任务是否执行完毕 if (--i >= bound || finishing) advance = false; // 第一次:这里肯定也进不去 // 判断transferIndex是否小于等于0,代表没有任务可领取,结束了。 // 在线程领取任务会,会对transferIndex进行修改,修改为transferIndex - stride // 在任务都领取完之后,transferIndex肯定是小于等于0的,代表没有迁移数据的任务可以领取 else if ((nextIndex = transferIndex) <= 0) { i = -1; advance = false; } // nextIndex=32 // stride=16 // nextIndex > stride ? nextIndex - stride : 0:当前的nextIndex是否大于每个线程切割的 // 是:nextIndex - stride/否:0 // 将TRANSFERINDEX从nextIndex变成16 else if (U.compareAndSwapInt(this, TRANSFERINDEX, nextIndex, nextBound = (nextIndex > stride ?nextIndex - stride : 0))) { // 对bound赋值(16) bound = nextBound; // 对i赋值(31) i = nextIndex - 1; // 赋值,代表当前领取任务结束 // 该线程当前领取的任务是(16~31) advance = false; } } }
线程领取扩容任务的流程:

8、transfer方法-扩容是否已经结束
java
复制代码
// 判断扩容是否已经结束! // i < 0:当前线程没有接收到任务! // i >= n: 迁移的索引位置,不可能大于数组的长度,不会成立 // i + n >= nextn:因为i最大值就是数组索引的最大值,不会成立 if (i < 0 || i >= n || i + n >= nextn) { int sc; // 第一次到这里:必定是false // 如果再次到这里的时候,最后一个扩容的线程也扫描完了 if (finishing) { nextTable = null; table = nextTab; // 重新更改当前的sizeCtl的数值:0.75N sizeCtl = (n << 1) - (n >>> 1); return; } // 到这里代表当前线程已经不需要去扩容了 // 那么它要把当前并发扩容的线程数减一 // SIZECTL ----> sc - 1 if (U.compareAndSwapInt(this, SIZECTL, sc = sizeCtl, sc - 1)) { // 判断当前这个线程是不是最后一个扩容线程 if ((sc - 2) != resizeStamp(n) << RESIZE_STAMP_SHIFT) // 如果不是的话,直接返回就好了 return; // 如果是的话,当前线程还需要将旧数据全部扫描一遍,校验一下是不是都迁移完了 finishing = advance = true; // 将当前的i重新变成原数组的长度 // 重新进行一轮校验 i = n; // recheck before commit } }
9、 transfer方法-迁移数据(链表)
java
复制代码
// 如果当前的i位置上没有数据,直接不需要迁移 else if ((f = tabAt(tab, i)) == null) // 将原来i位置上CAS标记成fwd // fwd的Hash为Move advance = casTabAt(tab, i, null, fwd); // // 拿到当前i位置的hash值,如果为MOVED,证明数据已经迁移过了。 else if ((fh = f.hash) == MOVED) // 那么直接返回即可,主要是最后一个扩容线程扫描的时候使用 advance = true; // already processed else { // 锁住 synchronized (f) { // 再次校验 if (tabAt(tab, i) == f) { // ln:null - lowNode Node<K,V> ln; // hn:null - highNode Node<K,V> hn; // 如果当前的fh是正常的 if (fh >= 0) { // 求当前的runBit // 这里只会有两个结果:0 或者 n int runBit = fh & n; // 用当前lastRun指向f Node<K,V> lastRun = f; // 进行链表的遍历 for (Node<K,V> p = f.next; p != null; p = p.next) { // 求每一个链表的p.hash & n int b = p.hash & n; // 如果当前的b不等于上一个节点 // 需要更新下runBit的数据和lastRun的指针 if (b != runBit) { runBit = b; lastRun = p; } } // 如果最后runBit=0的话 // lastRun赋值给ln if (runBit == 0) { ln = lastRun; hn = null; } // 如果最后runBit=0的话 // lastRun赋值给hn else { hn = lastRun; ln = null; } // 从数组头节点开始一直遍历到lastRun位置 for (Node<K,V> p = f; p != lastRun; p = p.next) { // hash/key/value int ph = p.hash; K pk = p.key; V pv = p.val; // 如果当前的是0,则挂到ln下面 if ((ph & n) == 0) ln = new Node<K,V>(ph, pk, pv, ln); // 如果当前的是1,则挂到hn下面 else hn = new Node<K,V>(ph, pk, pv, hn); } // 将新数组i位置设置成ln setTabAt(nextTab, i, ln); // 将新数组i+N位置设置成hn setTabAt(nextTab, i + n, hn); // 将原来数组的i位置设置成fwd,代表迁移完毕 setTabAt(tab, i, fwd); // 将advance设置成true,保证进行上面的while循环 // 执行上面的i--,进行下一节点的迁移计划 advance = true; } } } } }
9.1 LastRun机制
假如当前我需要将数组从 16 扩容至 32,我们看下原来的结构:

当我们进行下面这一步时:
java
复制代码
int runBit = fh & n; for (Node<K,V> p = f.next; p != null; p = p.next) { // 求每一个链表的p.hash & n int b = p.hash & n; // 如果当前的b不等于上一个节点 // 需要更新下runBit的数据和lastRun的指针 if (b != runBit) { runBit = b; lastRun = p; } }
图片如下:紫色代表 0,粉色代表 1

在迁移之前,我们要掌握一个知识,由于我们的数组是 2 倍扩容,所以原始数据的数据一定会落在新数组的 2 和 N + 2 的位置

最后将我们的数组从原始数组直接迁移过来,由于 lastRun 之后位置的数据都是一样的hash,所以直接全量迁移即可,不需要挨个遍历,这也是实施 lastRun 的原因,减少时间复杂度

最终迁移效果如上,迁移完毕,减少 i 的下标,继续迁移下一个数组的位置。
10、协助扩容
java
复制代码
// 如果当前的hash是正在扩容 if ((fh = f.hash) == MOVED){ // 进行协作式扩容 tab = helpTransfer(tab, f); } final Node<K,V>[] helpTransfer(Node<K,V>[] tab, Node<K,V> f) { Node<K,V>[] nextTab; int sc; // 第一个判断:老数组不为null // 第二个判断:新数组不为null (将新数组赋值给nextTab) if (tab != null && (f instanceof ForwardingNode) && (nextTab = ((ForwardingNode<K,V>)f).nextTable) != null) { // 拿到扩容戳 int rs = resizeStamp(tab.length); // 第一个判断:fwd中的新数组,和当前正在扩容的新数组是否相等。 // 相等:可以协助扩容。不相等:要么扩容结束,要么开启了新的扩容 // 第二个判断:老数组是否改变了。 相等:可以协助扩容。不相等:扩容结束了 // 第三个判断:如果正在扩容,sizeCtl肯定为负数,并且给sc赋值 while (nextTab == nextTable && table == tab && (sc = sizeCtl) < 0) { // 判断扩容戳是否一致 // 看下transferIndex是否小于0,如果小于的话,说明扩容的任务已经被领完了 if ((sc >>> RESIZE_STAMP_SHIFT) != rs || sc == rs + 1 || sc == rs + MAX_RESIZERS || transferIndex <= 0) break; // 如果还有任务的话,CAS将当前的SIZECTL加一,协助扩容 if (U.compareAndSwapInt(this, SIZECTL, sc, sc + 1)) { // 协助扩容的代码,上面刚刚分析过 transfer(tab, nextTab); break; } } return nextTab; } return table; }
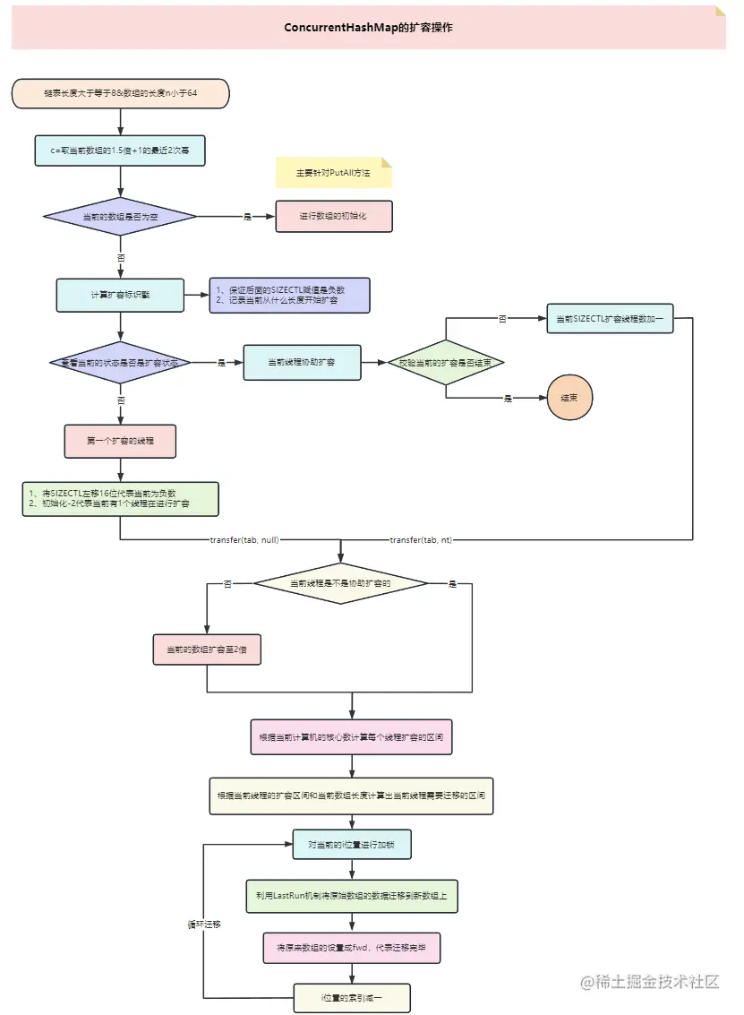
三、流程图

四、总结
鲁迅先生曾说:独行难,众行易,和志同道合的人一起进步。彼此毫无保留的分享经验,才是对抗互联网寒冬的最佳选择。
其实很多时候,并不是我们不够努力,很可能就是自己努力的方向不对,如果有一个人能稍微指点你一下,你真的可能会少走几年弯路。
如果你也对 后端架构和中间件源码 有兴趣,欢迎添加博主微信:hls1793929520,一起学习,一起成长
我是爱敲代码的小黄,独角兽企业的Java开发工程师,优快云博客专家,喜欢后端架构和中间件源码。
我们下期再见。
我从清晨走过,也拥抱夜晚的星辰,人生没有捷径,你我皆平凡,你好,陌生人,一起共勉。
作者:爱敲代码的小黄
链接:https://juejin.cn/post/7236021829000593467
649

被折叠的 条评论
为什么被折叠?



