
MyBatis 是一个优秀的持久层框架,它提供了丰富的 SQL 映射功能,可以让我们通过 XML 或注解方式来定义 SQL 语句。它很大程度上简化了数据库操作,提高了开发效率。动态 SQL 是其中一个非常重要的功能,可以让我们根据不同的条件动态生成 SQL 语句,提高了 SQL 的灵活性和可重用性。本文将详细介绍 MyBatis 的动态 SQL 使用与原理。
1. 动态SQL概述
动态SQL是指根据条件拼接SQL语句的功能,可以在SQL语句中添加或者删除某些条件和语句。在实际开发中,我们经常需要根据不同的条件拼接不同的SQL语句。如果只使用静态SQL,会使得代码冗余度高、可读性差、维护成本高等问题。而使用动态SQL可以很好地解决这些问题。
MyBatis中提供了很多种方式来实现动态SQL,包括if、choose、when、otherwise、trim、where、set等。
2. if标签
if标签是MyBatis中最常用的动态SQL标签之一。它通常用来判断条件是否成立,从而确定是否加入SQL语句中。下面是一段示例代码:
xml
复制代码
<select id="selectUsers" resultMap="UserResultMap"> SELECT * FROM Users <where> <if test="name != null"> AND name = #{name} </if> <if test="age != null"> AND age = #{age} </if> </where> </select>
上述代码中,通过if标签的test属性来判断条件是否成立。只有当"name"和"age"都不为空时,才会将其加入到SQL语句中。这样就可以在不同的情况下生成不同的SQL语句。
3. choose、when和otherwise标签
choose、when和otherwise标签通常一起使用,它类似于Java中的switch语句。下面是一段示例代码:
xml
复制代码
<select id="selectUsers" resultMap="UserResultMap"> SELECT * FROM Users <where> <choose> <when test="name != null"> AND name = #{name} </when> <when test="age != null"> AND age = #{age} </when> <otherwise> AND id > 0 </otherwise> </choose> </where> </select>
choose、when和otherwise标签中,如果test条件成立,就会将当前标签中的SQL语句加入到最终的SQL语句中。只有一个可以成立,多个成立时按顺序第一个生效。
4. trim标签
trim标签通常用来去掉特定字符或者关键字。下面是一段示例代码:
xml
复制代码
<select id="selectUsers" resultMap="UserResultMap"> SELECT * FROM Users <where> <trim prefix="AND" prefixOverrides="OR"> <if test="name != null"> OR name = #{name} </if> <if test="age != null"> OR age = #{age} </if> </trim> </where> </select>
上述代码中,prefix属性表示在标签内部SQL语句前添加的字符;prefixOverrides属性表示从标签内部SQL语句开头去除的字符串。
5. set标签和where标签
set标签通常用来更新参数对象中的非空属性。where标签通常用来拼接SQL语句中的where条件。下面是一段示例代码:
xml
复制代码
<update id="updateUser" parameterType="User"> UPDATE Users <set> <if test="name != null"> name = #{name}, </if> <if test="age != null"> age = #{age}, </if> </set> <where> id = #{id} </where> </update>
上述代码中,set标签用来设置要更新的字段,通过if标签判断哪些字段需要更新。where标签用来拼接SQL语句中的where条件,具体的条件可以根据实际情况进行调整。
6. foreach
foreach 标签用于处理集合类型的参数,比如 List、Array 等,可以遍历集合中的元素,将每个元素都转化为 SQL 语句的一部分,用于生成动态 SQL 语句。下面是一个示例:
xml
复制代码
<select id="getUserByIdList" resultType="User"> SELECT * FROM user WHERE id IN <foreach collection="idList" item="id" open="(" separator="," close=")"> #{id} </foreach> </select>
在上述 SQL 语句中,我们通过 foreach 标签遍历传入的参数 idList,将其中的每个元素转化为一个 id,然后根据这些 id 拼接成一个 IN 子句。
7. bind
bind 标签用于定义一个变量,该变量可以被后续的 SQL 片段引用,方便了 SQL 的编写。下面是一个示例:
xml
复制代码
<select id="getUserByName" resultType="User"> <bind name="queryName" value="'%' + name + '%'"/> SELECT * FROM user WHERE name like #{queryName} </select>
在上述 SQL 语句中,我们使用 bind 标签定义了一个变量 queryName,它的值为 name 模糊查询的条件。然后使用该变量来拼接 SQL 语句,使得 SQL 语句更加简洁。
8. 动态SQL解析原理
MyBatis的动态SQL是通过OGNL表达式来实现的。OGNL(Object-Graph Navigation Language)是一种基于Java对象图遍历的表达式语言,它可以方便地访问Java对象的属性和方法。
在MyBatis中,通过OGNL表达式可以动态地计算条件是否成立,从而确定是否将SQL片段添加到最终的SQL语句中。OGNL表达式通常嵌入在MyBatis中的动态SQL标签中,例如if、choose、when、otherwise等。
MyBatis使用了两个重要的类来实现OGNL表达式的解析和计算:OgnlExpressionEvaluator和OgnlCache。OgnlExpressionEvaluator类负责将MyBatis传入的参数对象转换为OGNL表达式需要的上下文对象,然后将OGNL表达式计算结果返回;OgnlCache类负责缓存已经解析好的OGNL表达式,避免重复解析和计算。
具体的解析过程如下:
-
根据MyBatis的配置将Mapper.xml文件中的SQL语句解析为一个MappedStatement对象,并将其中的OGNL表达式解析成一个一个可执行的SQL片段。
-
对于每一个OGNL表达式,MyBatis使用${}来表示一个简单的OGNL表达式,使用#{}来表示一个OGNL表达式中包含复杂逻辑的情况。在解析过程中,MyBatis会将OGNL表达式中的参数进行解析和预处理,然后使用OgnlCache类将其缓存起来。
-
当Mapper接口方法被调用时,MyBatis会将方法中传入的参数对象转换为一个BoundSql对象,并将该BoundSql对象与MappedStatement对象一起传递给OgnlExpressionEvaluator类。
-
OgnlExpressionEvaluator类中再次解析OGNL表达式,并将BoundSql对象作为上下文传入OGNL表达式中执行。OGNL表达式执行的结果将被转化为String类型,并返回给BoundSql对象。
-
最后,MyBatis将所有BoundSql对象中的SQL片段拼接成最终的SQL语句并执行。
MyBatis的动态SQL解析原理是将OGNL表达式解析为可执行的SQL片段,然后根据条件判断是否将该SQL片段加入到最终的SQL语句中。MyBatis使用OgnlExpressionEvaluator和OgnlCache类来实现OGNL表达式的解析和计算,从而实现动态SQL的功能。
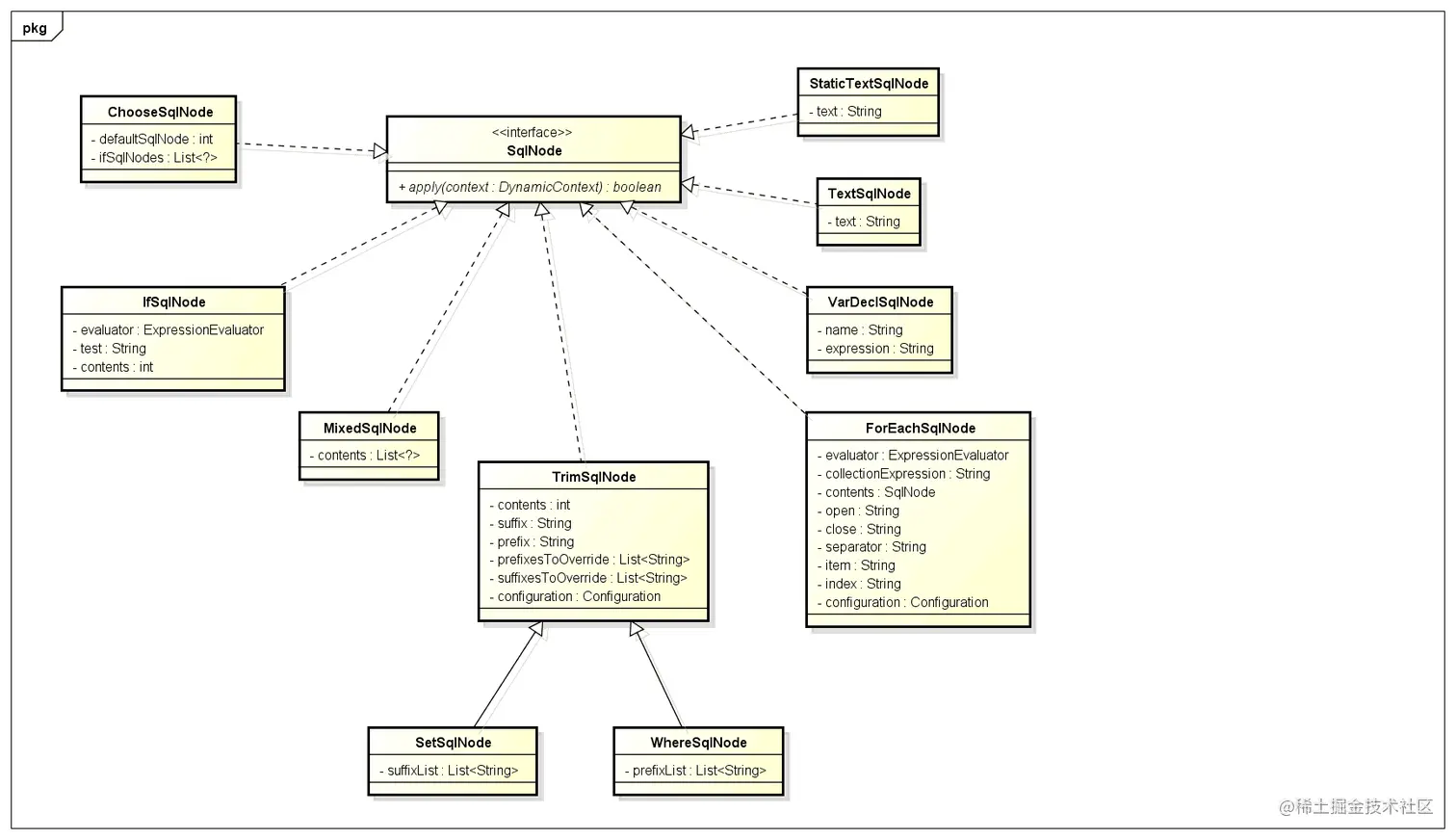
在 MyBatis 的源码中,动态 SQL 还涉及到以下接口和类来实现:
-
SqlNode接口:表示一个 SQL 节点,也就是一个 SQL 片段。它包含一个apply方法,在执行 SQL 语句时会将 SQL 片段应用到相应的位置。 -
MixedSqlNode类:实现了SqlNode接口,可以包含多个子节点。该类的apply方法会依次遍历所有子节点,并将每个节点应用到 SQL 语句中。 -
TextSqlNode类:表示一个纯文本节点。该类包含一个文本字符串,可以将其直接应用到 SQL 语句中。 -
IfSqlNode类:表示一个条件节点。可以根据指定的条件判断是否需要应用该节点内部的 SQL 片段。如果条件成立,则会将 SQL 片段应用到 SQL 语句中。 -
TrimSqlNode类:表示一个修剪节点,可以根据配置对 SQL 片段进行修剪操作。常用于处理 UPDATE 和 INSERT 语句中 SET 子句的逗号问题。 -
WhereSqlNode类:表示一个 WHERE 条件节点。可以将 WHERE 子句的参数拼接到 SQL 语句中。

以上是 MyBatis 中实现动态 SQL 的核心接口和类。MyBatis 内部通过组合这些接口和类来构建复杂的 SQL 语句。通过定义这些接口和类,可以让开发者更加方便地书写动态 SQL 语句,并且遵循了设计模式中的单一职责原则。
还有一些Builder 接口及其实现类的作用都是用于构造 SQL 语句。下面简单介绍一下一些常用的 Builder 类型:
-
BaseBuilder接口:所有Builder的基础接口,定义了一些共同的方法,例如获取Configuration对象、创建ParameterMapping对象等。 -
XMLMapperBuilder类:从 XML 文件中解析出各种 SQL 节点,然后通过其他Builder对象将其转换成 SQL 语句。 -
MapperBuilderAssistant类:辅助XMLMapperBuilder类创建各种类型的 SQL 节点,例如创建<select>、<update>、<insert>等标签节点。 -
SqlSourceBuilder类:根据 XML 中的 SQL 片段创建SqlSource对象,SqlSource对象中包含了解析后的 SQL 语句和参数信息。 -
DynamicSqlSource类:用于处理动态 SQL,也就是包含各种条件判断和循环语句的 SQL 片段。它是SqlSource接口的一种实现。 -
StaticSqlSource类:用于处理静态 SQL,即不包含任何条件语句和循环语句的 SQL 片段。它同样是SqlSource接口的一种实现。 -
SqlSessionFactoryBuilder类:用于创建SqlSessionFactory对象,它会将所有的Builder对象组合在一起,完成 SQL 语句的解析和构造。

通过上述不同类型的 Builder 对象,我们可以将 XML 中的 SQL 片段转换成 Java 对象,并且根据各种条件生成相应的 SQL 语句。这个过程中涉及到的类和方法非常多,需要我们深入地了解 MyBatis 的内部实现才能灵活运用。
9. 总结
本文通过介绍MyBatis动态SQL的基本概念和常用标签(if、choose、when、otherwise、trim、where、set、foreach),希望读者能够更加深入地了解MyBatis的使用和原理。在实际开发过程中,要根据具体场景和需求选择合适的动态SQL标签,从而实现灵活拼接SQL语句的功能,提高开发效率。
在 MyBatis 中,动态 SQL 主要包括以下几种类型:
<if>标签:表示一个条件语句,可以根据条件判断是否包含相应的 SQL 片段。<where>标签:表示一个 WHERE 条件语句,可以根据配置自动添加 WHERE 关键字。<choose>标签:表示一个选择语句,可以根据多个条件选择符合条件的 SQL 片段。<foreach>标签:表示一个循环语句,在循环中动态生成 SQL 语句。<set>标签:表示一个 SET 子句,可以根据指定的属性值动态生成 SET 语句。
以上标签都属于动态 SQL,在解析时需要通过特殊的方式进行处理。下面以 <if> 标签为例介绍解析原理:
XMLScriptBuilder类会根据标签类型创建相应的 SQL 节点,例如<if>标签对应的节点是IfSqlNode对象。XMLScriptBuilder类会递归解析节点内部的子节点,并将其组合成一个 SQL 片段。- 当解析到
IfSqlNode节点时,XMLScriptBuilder类会获取标签中的test属性,并根据该属性值创建一个OgnlExpression对象(OGNL 表达式对象),用于判断条件是否满足。 - 如果条件满足,则将子节点生成的 SQL 片段添加到当前 SQL 上下文中;否则忽略该节点。
- 最终生成的 SQL 语句就是将所有满足条件的 SQL 片段组合起来得到的。
以上就是 MyBatis 实现动态 SQL 解析的大体流程。通过 XMLScriptBuilder 类的递归解析,可以将各种类型的动态 SQL 节点转换成 SqlNode 接口的实现,然后通过 MixedSqlNode 类将它们组合成一个完整的 SQL 片段。
文章介绍了MyBatis的动态SQL功能,包括if、choose、when、otherwise、trim、where、set、foreach等标签的使用,以及动态SQL在简化数据库操作和提高开发效率上的作用。同时,文章探讨了动态SQL的解析原理,涉及OGNL表达式和MyBatis内部的SqlNode接口和Builder类。
1178

被折叠的 条评论
为什么被折叠?



