互联网和金融行业是近十年来最“赚钱”的行业了,但随着近两年的经济增速放缓,这两个“龙头”行业的从业者也都逐渐开始变得举步维艰起来。随着逐年加深的“互联网寒冬”,越来越多的互联网企业加入到了裁员大军里。而“华为将裁员34岁以上员工”的消息,则彻底引爆了程序员和互联网从业者们的失业焦虑。金三银四过去一半,市场火热,但是大家就业压力却没有缓解多少。 很多粉丝后台留言,Java程序员面临的竞争太激烈了…… 我自己也有实感,多年身处一线互联网公司,虽没有直面过求职跳槽的残酷,但经常担任技术面试考官,对程序员招聘市场的现状很清楚。导致现在激烈竞争的原因不外乎三方面:人多了,技术需求高了,中低端岗位不缺人了... 虽然行业红利在消失,但这绝不是最坏的时代,只是回归理性和稳定,我们除了要判断趋势,还要看到本质。 想要破局,可以直接从招聘信息的解析中迈出第一步。

编辑切换为居中
.

编辑切换为居中
.
只要大家能在面试前精准踩点这些高薪技术需求(底层知识,高级框架,分布式架构...等),提前去速成补一下,走在技术前列,保持学习和进步,满意的工作还是很好找的! 但说实话,现在学习这些技术的人太多了,很多粉丝反馈说有经常在网上找些面试总结刷,但都不是很系统,一套下来学得费劲又无效。但最好的学习方式还是站在巨人的肩膀上去学习,吸取前人的经验才能在当下的面试中少走弯路。你感觉一套没效果那多半是没找对巨人【资料没含金量】。所以为了更好的帮助近期正在面试的粉丝,今天我为大家带来了一份,阿里Java面试速成指南2023版(如下图):

编辑
.
阿里Java面试速成指南(2023版) 这份面试指南从基础到高级足足渗透了23个技术栈,篇幅也达到了近300页,小编还额外整理了一份优秀同行的Java简历模板以及我一朋友面试阿里的面经,希望能对大家有所帮助,碍于篇幅限制,下面我就只展示资料的重点部分了,需要完整版的小伙伴可以点赞+转发+关注我后在【文尾点击名片】即可获取~
-
不多bb,下面我们先来看面试指南主要内容:
JVM篇:

编辑切换为居中
.

编辑
.
Java线程篇:

编辑
.

编辑
.
框架篇:
-
Spring

编辑
添加图片注释,不超过 140 字(可选)

编辑
.
-
MyBatis

编辑
添加图片注释,不超过 140 字(可选)

编辑
.
数据库篇:
-
mysql

编辑切换为居中
.

编辑
.
-
Redis

编辑切换为居中
.

编辑
.
MQ篇:

编辑切换为居中
.

编辑
.
微服务篇:
-
SpringCloud

编辑
.

编辑
.
-
Dubbo

编辑
.

编辑
.
Zookeeper:

编辑切换为居中
.

编辑
.
分布式篇:

编辑
.

编辑
.
网络篇

编辑
.

编辑
.
设计模式:

编辑
.
篇幅有限Java面试硬实力这块就只展示这些部分技术栈了,下面咱们来看看面试的软技能: 面试软技能

编辑
.
模板参考:

编辑
.

编辑
.
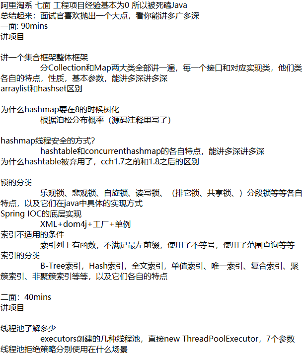
阿里面经:

编辑切换为居中
.
最后 文章到这里篇幅已经很长了,就不继续拉长篇幅影响大家阅读体验了,需要上文展示的阿里Java面试速成指南+Java简历模板+阿里七面面经的小伙伴点赞+转发,关注我后在【下方点击名片】即可获取~
文章讲述了互联网和金融行业近年来面临的挑战,特别是互联网寒冬导致的裁员潮,尤其是程序员群体的就业压力。文中指出,竞争激烈的Java程序员市场需要更高技术要求和不断学习。作者分享了一套阿里Java面试速成指南,覆盖JVM、线程、框架、数据库等多个技术领域,旨在帮助求职者提升技能并通过面试。同时,提供了面试软技能、简历模板和阿里面经,以全面支持应聘者的准备过程。
819

被折叠的 条评论
为什么被折叠?



