大家好,最近有不少小伙伴在后台留言,近期的面试越来越难了,要背的八股文越来越多了,考察得越来越细,越来越底层,明摆着就是想让我们徒手造航母嘛!实在是太为难我们这些程序员了。
这不,为了帮大家节约时间,给大家搞来了今年上半年碰到的大厂Java面试题合集,内容非常的全面。

一般技术面试官都会通过自己的方式去考察程序员的技术功底与基础理论知识。
比如果这样的问题:
- 项目框架,Spring、Mybatis 等框架实现原理是否熟悉?
- 消息中间件,负载均衡、RPC 框架等技术是否有接触过?MySQL 分库分表是否做过?
- 分布式架构设计,Redis 分布式锁是否有涉及?
- ......(此处省略 1W 字)
很多时候,面试官问的问题会和自己准备的“题库”中的问题不太一样,即使做了复盘,下次面试还是不知道该从何处下手。
为此我专门整理了一份《Java进阶学习+面试宝典》分享给大家,内容涵盖:计算机基础、Java、JVM、spring、算法、微服务、分布式、大厂面经、技术脑图等等...共1600+页 质量非常高!!!
不管最近要不要去面试,建议大家都保存一份!!学完之后不论是 厂内晋升 还是 跳槽涨薪 都不在话下!
需要资料的可以在文尾名片领取即可
内容如下:

- 大厂面试题真题解析(38页)
- JVM(183页)
- 多线程(221页)
- Mysql(216页)
- Spring(338页)
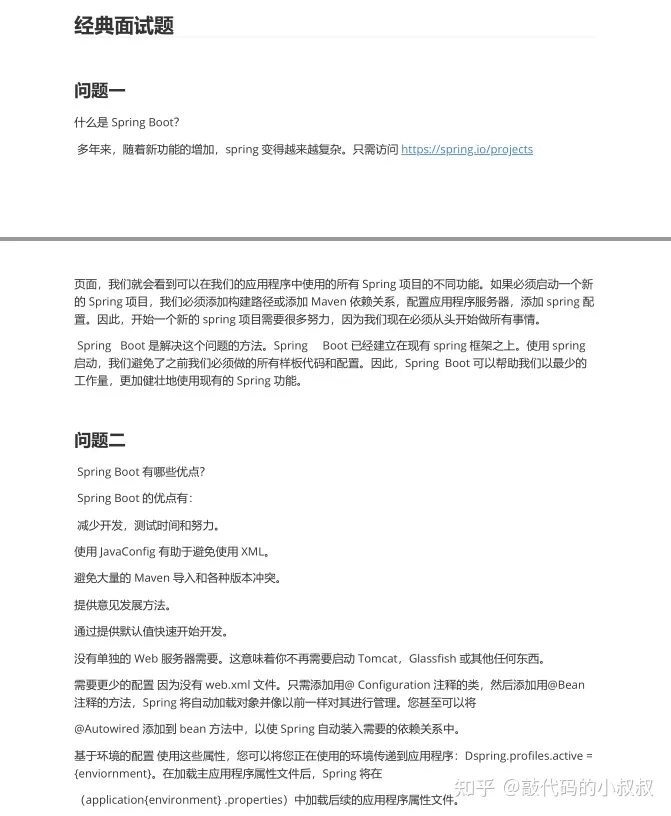
- Spring Boot(41页)
- 经典面试题(35页)
- Spring Cloud(50页)
- Dubbo(55页)
- Mybtis+Redis(27页)
- Linux+网络(66页)
- MQ+Kafka+Zookeeper(40页)
- Netty(21页)
- 大数据+hadoop(31页)
- 算法(38页)
- 设计模式+项目+高并发(41页)
注:篇幅有限,资料已整理成文档,整体的内容知识点也是偏多的,截图是截取不完的,所以请各位朋友注意:若是需要下载整个微服务架构的导图(总+分),有需要的读者朋友们可以帮忙三连支持一下,
点击免费领取:牛客网上的Java面试1000道八股文电子版教程
京东篇:

美团篇:

阿里篇:

注:(以上面经不含解析 资料中已涵盖!)
一、基础篇:2022版(含:Java概述,语法,面向对象,IO流,API,集合,NIO,HashMap,基础常见面试题....)

二、设计模式篇:2022版(含:单例模式,工厂模式,抽象工厂模式,建造者模式,原型模式,适配器模式,装饰器模式,代理模式等23种设计模式...)

三、经典面试题篇:2022版(含:22大问题,从基础到高级,BATJ面试常问的点...)

四、JVM篇:2022版(含:JVM虚拟机,内存模型,GC算法,性能调优,源码分析,老年代和新生代,JVM常见面试题...)

五、算法篇:2022版(大厂必备算法!含:红黑树,B+树,贪心算法,哈希分治法,七大查找算法,动态规划,一致性算法,数据结构等...)

六、分布式篇:2022版
(含:分布式系统原,数据分布式方式,基本副本协议,Lease机制,Dubbo,集群,分布式锁,等...)

七、Spring篇:2022版
(含:spring原理,spring AOP的实现原理和常见,spring 5,spring IOC,springMVC,事务管理,MVC框架等...)

八、Mysql篇:2022版
(含:mysql数据库基础知识,数据类型,失误,试图,mysql索引,mysql锁,mysql优化,等...)

九、Dubbo篇:2022版(含:Dubbo基础,架构设计,集群,配置,通信协议,SPI,等...)

十、计算机网络篇:2022版(含:网络协议,TCP/IP系统结构,TCP/IP协议族,常见面试题,等...)

内容太多,篇幅有限,所有xmind的知识体系以截图形式展示,所有的教程学习PDF这边也只是大致介绍一番,不过可提供全部教程的原件给大家免费下载。
整理不易,白嫖太易!获取方式很简单:有需要的读者朋友们可以帮忙三连支持一下,
面试资料,老师1对1免费规划可以在下方名片领取即可
针对程序员反映的面试难度加大,文章分享了今年上半年的Java面试题集,包括Spring、Mybatis等框架原理,以及JVM、分布式锁等技术。同时提供了《Java进阶学习+面试宝典》,涵盖计算机基础、微服务、算法等多个领域的1600多页内容,旨在帮助程序员提升技能并顺利应对面试挑战。
3780

被折叠的 条评论
为什么被折叠?



