本想写一篇专利,怎奈何,写完之后才意识到:这是一个现有技术啊,算啥专利啊。
在这里粘贴出来是说一下自己的一点想法,目前还处于理论阶段,计划随着蓝牙专题的逐步展开,将理论变为demo,
到时候再跟大家分享一下~
关注蓝牙专题,请点击《Android蓝牙开发系列文章-策划篇》
1.行业背景:
行业普遍采用如下几种电视锁实现方式:
(1)手动设置密码,在电视开机后需要输入正确的密码后才能使用电视。如果忘记了密码,则会影响用户的使用,需要将电视恢复出厂才能取消密码,而恢复出厂设置会造成用户的一些使用信息丢失,进而带来一系列的体验性问题。如果密码泄露,则需要重新设置密码。
(2)设置简单的加减运算,在输入正确的结果后可以操作电视。设置简单的运算的密码锁都是指的是儿童锁,目前是实现对儿童使用电视的限制。该方式的适用人群十分有限,仅适用于对儿童群体。
(3)遥控器组合键方式。输入正确的组合键后可以操作电视,同样存在(1)中类似的问题,组合键泄露后,就可以轻易的操作电视。
2.技术设想:
针对现有的问题,本文提出的基于蓝牙的电视锁实现方案:
该方案包括电视和手机两个部分,手机端应用可以集成到电视厂商的手机APP中。
本文提到的广播包是私有广播包,避免其他应用解析或者模拟发送。
下面按照使用步骤描述方案的实现,主要包括三个部分:
2.1打开电视锁功能
(1)打开电视端的“电视锁TV”应用,电视发起蓝牙ble扫描。
(2)手机端打开“电视锁Phone”应用,发送某种数据格式的ble广播包。
(3)”电视锁TV”应用对扫描到的蓝牙广播包进行数据解析,查看是否符合约定好的数据格式,如果是,则对手机蓝牙发起gatt连接(gatt连接是一种蓝牙连接方式,该方式不需要进行设备配对,过不需要额外的用户操作)。
(4)”电视锁TV”发送确认广播包,并在电视端弹出提示“手机端是否收到提示”并UI提供“是”和“否”的选项。
(5)“电视锁 Phone”在接收到后,则弹出提示“手机与电视匹配成功,电视锁关机后即生效”。没有收到确认广播包后,“电视锁 Phone”不会有电视锁生效的提示。
(6)如果用户点击了“是”,则说明手机与电视匹配成功,则“电视锁 Phone”和“电视锁TV”则会记录下对方的蓝牙mac(或者其他设备标识,例如deviceid),该mac用户电视唤醒时的信息确认(避免该手机误唤醒非匹配的电视)。

2.2 电视锁解锁
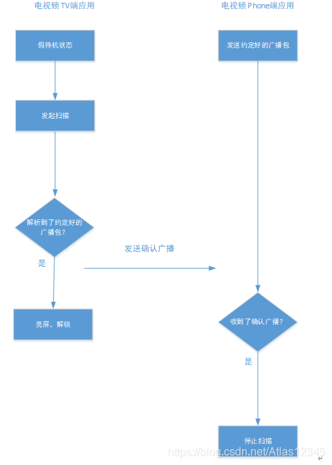
(1)电视再次开机后进入假待机,即电视黑屏、静音、仅仅相应开机键和关机键,但是“电视锁TV”可以正常运行的状态。“电视锁TV”自动进行扫描。
(2)“电视锁Phone”打开后,自动发送某种格式的广播包,包中携带记录的电视蓝牙mac信息。
(3)电视搜索到蓝牙广播包后,按照约定好的广播包格式进行数据的解析,如果能够解析且解析出的蓝牙mac与自己的蓝牙mac一致,则比较保存手机蓝牙mac进行比较,如果仍然一致则进行亮屏操作。
(4)“电视锁TV”发送确认广播包,“电视锁Phone”收到后停止发送广播。

2.3 电视锁临时权限转交
当用户上班后,可以将已经进行配置过的手机权限转交到其他手机上(一种场景,妈妈将自己手机设置成功后,将权限转交到奶奶的手机上,有奶奶来控制小朋友使用电视)。
(1)打开已配置手机的“电视锁phone”应用,点击上面的“权限转移”,手机应用发送某种广播包,广播包中携带电视的蓝牙mac。
(2)未配置手机的“电视锁Phone”应用,点击上面的“权限接收”,手机应用发起扫描。扫描到固定的广播包后,则向已配置手机发送确认信息。
(3)已配置手机接收到确认信息后,则发送某种格式的广播包,包中携带一个数值,该数值标示是第几次权限转交,目的是防止权限被多次转交或者是任意转交。
经过该流程后,未配置手机就变成了“临时权限手机”,该手机跟上面的已配置手机是有区别的:电视端没有保存它的蓝牙mac。

“临时权限手机”解除电视锁跟2中类似。
区别有:2(2) “临时权限手机” 发送的广播包中除了携带自己蓝牙mac外,还携带了已配置手机的蓝牙mac(标示是谁赋予的权限)和上面提到的数值(电视依据该数据与记录的授权手机个数进行比较,超过个数显示则不预解锁)。
如果想持续关注本博客内容,请扫描关注个人微信公众号,或者微信搜索:万物互联技术。

提出一种基于蓝牙的电视锁实现方案,旨在解决传统电视锁存在的密码遗忘、泄露等问题。方案通过手机与电视蓝牙连接,实现电视锁的开启与关闭,以及临时权限的转移。
691

被折叠的 条评论
为什么被折叠?



