大家圣诞节快乐鸭,今天周六有没有出去玩哈。良心小编可没有偷懒特意给大家整理了一份特殊的“圣诞礼物”哟,见者有份哩
知道大家都是棒棒哒,理论知识肯定都掌握的没问题啦,因为软件测试理论来回就这么多东西,你只有在不断的实践中不断的找些项目中实战中,才能感受到更多的一些东西,这是没办法通过理论学习甚至是死读书,死记硬背而得到的。

今天就给大家整理好了几个可以落地的项目,免费分享给大家啦。私我关键词“项目”即可获取咯
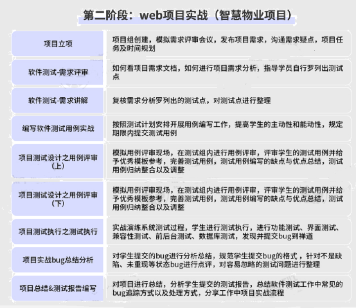
1.WEB实战项目(物业)
web测试除了需要检查和验证功能、界面是否按照设计的要求之外,还要考虑兼容,因为是基于浏览器的,所以更倾向于浏览器和电脑硬件,电脑系统的方向的兼容,不过一般还是以浏览器为主,除此之外,还要从最终用户的角度进行安全性和可用性测试,可用性测试包括接口测试性能测试。

2.电商实战项目
电商项目测试难点如下:
1.考虑兼容性
2.UI测试
3.用户体验测试UE
4.购物流程及购物规则测试
5.支付流程
6.订单流程测试
7.性能,响应速度测试
关注点:
1.业务流和数据流
2.重点在用户体验测试方面
3.还有安全和性能方面的

3.APP项目实战
对于手机项目(应用软件),主要是进行系统测试。
而针对手机应用软件的系统测试,我们通常从如下几个角度开展测试工作:
功能模块测试 交叉事件测试 性能测试 安全测试 容量测试 兼容性测试 接口测试 易用性/用户体验测试 硬件环境测试 安装/卸载测试 升级/更新测试

4.接口项目实战
接口测试由于绕开了前端,直接通过请求调用的方式进行测试,所以可以有如下优势:
1.、更早的测试介入,只要接口开发完成,就可以测试 2.、更多的场景覆盖,因为绕开了前端的控制,使得测试场景更自由 3、接口测试从项目的角度,工作量是低于UI测试的,投资回报较高 4、接口测试对于自动化的支撑度更好,有好的接口测试过程,就有可能支持好的接口自动化过程

5.企业ERP项目实战
像银行,保险,财务,ERP等容错率,bug经济成本高金融相关项目需要有一定的测试基础

6.企业级外卖小程序实战项目
1、小程序页面(WXML+WXSS)
2、M页页面(H5移动网页)
3、toast信息(过一段时间会自动消失的信息,比如登录成功的提示信息,1、2秒后自动消失)
4、弹窗

圣诞快乐!以上这些项目都免费赠送哟,私我关键词“项目”即可
本文为庆祝圣诞节,分享了多个免费的软件测试实战项目,涵盖WEB、电商、APP、接口、ERP及外卖小程序等领域。通过这些项目,你可以提升在兼容性、用户体验、性能和安全性等方面的测试技能,理论与实践相结合,助你成为更优秀的软件测试工程师。
6206





