已经连续五年参加大厂校招、社招的技术面试工作,简历看的不下于万份
这篇文章会用实例告诉你,什么是差的程序员简历!
疫情快要结束了,各个公司也都开始春招了,作为即将红遍大江南北的新晋UP主,那当然要为小伙伴们做点事(手动狗头)。
就在公众号里公开征简历,义务帮大家看,并一一点评。《启舰:春招在即,义务帮大家看看简历吧》
花光了两个星期的所有空闲时间,一一点评,一一回复,一一讨论与修正。
看光了所有简历以后,能称得上为范本的寥寥无几。
有些同学非常有实力,但看到他的简历时,根本不可能过简历筛选,算是自己把自己废了。
我认为最好的简历,不是多好看,字数有多少,而是能恰到好处的展示你整个人的实力、能力与魅力。让别人能够完整地了解你,过于夸大和缩水,都是不行的。
下面,我们就来讨论下简历该怎么写,以及他们都犯了哪些错误吧。
一、排版太差
有些同学的简历,看起来就像是在写文章,洋洋洒洒地几个字占一行,卡卡给你整了几页,毫无美感。
我们写简历,讲究简练、整齐。
简练就是短,字字珠玑。
就是用最少的字,最少的版面,写出所有关键内容。
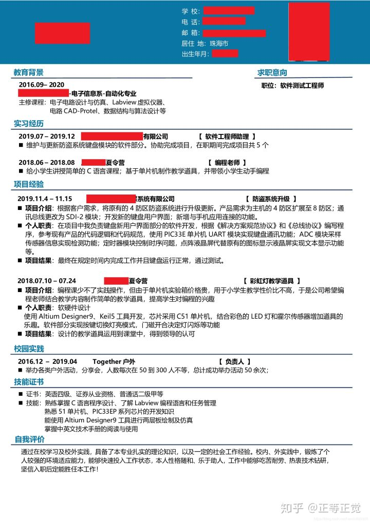
(这位同学的简历就非常的简练,每个字都有用,一点没有拖泥带水)
整齐就是排版大方得体,有些同学,排版错乱,不对齐,还有错别字。这种马大哈的简历,HR一看见就觉得不咋地。
看这位同学的简历,有些用图标,有些用文字,而且文字完全没对齐,毫无美感。个人简介这里不必写特长,下面已经有了专业技能栏,这里没必要再重复。
二、暴殄天物
暴殄天物就是钻石当沙子用!
1、英语四六级
大家觉得英语四六级重要吗?
有的同学觉得不重要,没有的同学觉得挺重要。
而对于HR来讲,英语四级就相当于程序员标配,如果你没有,简历水平大打折扣。
所以,四六级如果过了,要明显标出来,可以直接放在个人简介里
如果自己证书较多,可以单独开一栏,明显地放在其中,因为证书一栏,HR是必看的,它能体现你在学习校的学习情况和学习能力:
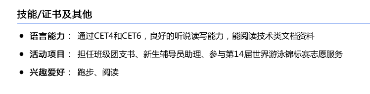
像有些同学明确写了一栏语言能力,也是可以的:
有些同学就玩躲猫猫特别好,把英语水平写在最后,而且跟其它信息夹杂在一起,标题也不语言、证书相关,HR就很容易遗漏,一旦遗漏就会认为你没有
2、实习经历、项目经历
在程序员的简历中,最重要的莫过于实习经历和项目经历,这是直接让你区别于其它人的关键部分。
而有些同学,就特别厉害,一带而过,你想深入了解下都毫无信息。
如果有实习经历和项目经历一定要着重写,而且在写的时候,实习经历可以一带而过,写个职责简介即可:
将实习经历中所涉及的项目,在项目经历中详细描述,描述时分为项目描述、项目职责、涉及技术:
三、进度条是个什么鬼?
我们说,在写简历时,需要写专业技能,就是简单扼要地写出来自己会哪些,了解哪些。让面试管能够很快地对你的技术栈有所了解。
有些同学就牛逼了,使用进度条,生怕人家知道他具体会啥。
上面Python标的进度条是熟悉,那请问,您对Python哪里熟悉呢,Python Web开发会不会?Python文件操作会不会?有没有会用的IDE?这些信息完全没有。
所以,你会啥,你要写出来,你不说,人家怎么知道呢?
不是说,不能进进度条。而是程序员这个行业求职简历,不适合用进度条。
像运营、产品这类弱技术知识的职业,是可以使用进度条的,但程序员不行!
四、哪来的一年工作经验
实习就说实习,还没毕业哪来的一年工作经验?
还没毕业就说自己一年工作经验,好像培训班的套路。
这是非常另人反感的,不诚信,而且是非常傻的不诚信。
有些同学问我,启舰,简历我能夸大吗?
当然可以夸大,现在有几个应届生不吹的,明明自己学习上都数不着,写上绩点Top 5%。了解写熟悉,熟悉写精通,不都这么干!
但有些东西是不能作假的!
那些能明显被查出来的,而且肯定会查的东西不能做假。
比如工作履历,学校,学位。
有些同学,专科写本科,甚至还伪造证书,这都是极其蠢的行为,因为HR入职时,都会在学信网上去查,学历和学校是造不得假的。
但凡能公开查到的信息,不能造假!
五、劣势信息和废话写的那么靠前,是不想过了吗?
1、废话少说
你要知道,每个简历基本上五秒以内就会被离手。那怎样在这么短的时间内怎么突出自己的实力是非常重要的。
人看东西都是自上而下,所以自己的核心竞争力要靠前写,不是竞争力的靠后写。
有些同学就特别猛,老怕人家不要他,上来就来个自我简介,把自己一顿乱夸。
真正有体现竞争力是你的技术描述、项目描述、实习过程,而不是自吹自擂!自嗨是没有用的。
如果文字太多的时候,我们都可以把自我介绍给去掉。这部分内容是最不重要的。对于面试官而言,重要的客观事实,而不是主观臆断!
2、劣势信息靠后
一般而言的劣势信息有,学历,项目经历薄弱等等,反正你觉得你哪里好的就靠前写,哪里不好的就靠后写。
所以,我认为最好的简历,不是多好看,字数有多少,而是能恰到好处的展示你整个人的实力、能力与魅力。让别人能够完整地了解你,这就达到简历的目的了。
大家并不一定完全使用这个模板,大家可以自己去找模板,只要把能模板上的信息完整地填充到你的模板上,都是很好的简历。
给大家看看几个写的堪称范本的同学的简历。
这位同学的模板就很好,非常简练,一点没有拖泥带水,关键信息一个不少。这就是好简历模板。
这位同学,虽然在专业技能处用了进度条表示,但整个模板是很好的。清晰简洁,条理分明。只需要把专业技能和项目描述都再修改下描述,就已经是非常好的范本了。
所以简历好不好,不是看它长的什么样,你用的模板什么样,关键是看这个模板,能不能简单明细地体现出你的实力,这是最重要的。
这篇文章就到这了,真心的希望,你的简历能够最大程度地展示你的水平。
最好的关系是互相成就,小伙伴们帮我点个赞吧,非常感谢。
作者:小战老师web前端学者
链接:https://www.jianshu.com/p/41751d34cbed
本文剖析程序员简历中的五大常见错误,包括排版混乱、忽视关键信息展示、使用进度条表示技能、夸大工作经验及不当强调劣势信息,提供简历优化建议。
1518

被折叠的 条评论
为什么被折叠?



