作者:hicc, 腾讯 CSIG 工程师
原文链接:https://zhuanlan.zhihu.com/p/97653115
最爱折腾的就是前端工程师了,从jQuery折腾到AngularJs,再折腾到Vue、React。 最爱跨屏的也是前端工程师,从phonegap,折腾到React Native,这不又折腾到了Flutter。
图啥?
低成本地为用户带来更优秀的用户体验。
目前来说Flutter可能是其中最优秀的一种方案了。
Flutter是什么?
Flutter is Google’s UI toolkit for building beautiful, natively compiled applications for mobile, and desktop from a single codebase.
Flutter是由原Google Chrome团队成员,利用Chrome 2D渲染引擎,然后精简CSS布局演变而来。

或者更详细的版本

- Flutter在各个原生的平台中,使用自己的C++的引擎渲染界面,没有使用webview,也不像RN、NativeScript一样使用系统的组件。简单来说平台只是给Flutter提供一个画布。
- 界面使用Dart语言开发,貌似唯一支持JIT,和AOT模式的强类型语言。
- 写法非常的现代,声明式,组件化,Composition > inheritance,响应式……就是现在前端流行的这一套
- 一套代码搞定所有平台。
Flutter 为什么快?Flutter 相比RN的优势在哪里?
从架构中实际上已经能看出Flutter为什么快,至少相比之前的当红炸子鸡React Native快的原因了。
- Skia 引擎,Chrome, Chrome OS,Android,Firefox,Firefox OS都以此作为渲染引擎。
- Dart语言可以AOT编译成ARM Code,让布局以及业务代码运行的最快,而且Dart的GC针对Flutter频繁销毁创建Widget做了专门的优化。
- CSS的的子集Flex like的布局方式,保留强大表现能力的同时,也保留了性能。
- Flutter业务书写的Widget在渲染之前diff转化成Render Object,对,就像React中的Virtual DOM,以此来确保开发体验和性能。
而相比React Native:
- RN 使用JavaScript来运行业务代码,然后JS Bridge的方式调用平台相关组件,性能比有损失,甚至平台不同js引擎都不一样。
- RN 使用平台组件,行为一致性会有打折,或者说,开发者需要处理更多平台相关的问题。
而具体两者的性能测试,可以看这里,结论是Flutter,在CPU,FPS,内存稳定上均优于ReactNative。
Dart 语言
在开始Flutter之前,我们需要先了解下Dart语言……
Dart是由Google开发,最初是想作为JavaScript替代语言,但是失败沉寂之后,作为Flutter独有开发语言又焕发了第二春 。
实际上即使到了2.0,Dart语法和JavaScriptFlutter非常的相像。单线程,Event Loop……

当然作为一篇写给前端工程师的教程,我在这里只想写写JavaScript中暂时没有的,Dart中更为省心,也更“甜”的东西。
- 不会飘的
this - 强类型,当然前端现在有了TypeScript
- 强大方便的操作符号:
?.方便安全的foo?.bar取值,如果foo为null,那么取值为null??``condition ? expr1 : expr2可以简写为expr1 ?? expr2=和其他符号的组合:*=、~/=、&=、|=……- 级联操作符(Cascade notation …)
// 想想这样省了多少变量声明
querySelect('#button')
..text ="Confirm"
..classes.add('important')
..onClick.listen((e) => window.alert('Confirmed'))
甚至可以重写操作符
class Vector {
final int x, y;
Vector(this.x, this.y);
Vector operator +(Vector v) => Vector(x + v.x, y + v.y);
Vector operator -(Vector v) => Vector(x - v.x, y - v.y);
// Operator == and hashCode not shown. For details, see note below.
// ···
}
void main() {
final v = Vector(2, 3);
final w = Vector(2, 2);
assert(v + w == Vector(4, 5));
assert(v - w == Vector(0, 1));
}
注:重写==,也需要重写Object hashCodegetter
class Person {
final String firstName, lastName;
Person(this.firstName, this.lastName);
// Override hashCode using strategy from Effective Java,
// Chapter 11.
@override
int get hashCode {
int result = 17;
result = 37 * result + firstName.hashCode;
result = 37 * result + lastName.hashCode;
return result;
}
// You should generally implement operator == if you
// override hashCode.
@override
bool operator ==(dynamic other) {
if (other is! Person) return false;
Person person = other;
return (person.firstName == firstName &&
person.lastName == lastName);
}
}
void main() {
var p1 = Person('Bob', 'Smith');
var p2 = Person('Bob', 'Smith');
var p3 = 'not a person';
assert(p1.hashCode == p2.hashCode);
assert(p1 == p2);
assert(p1 != p3);
}
这点在diff对象的时候尤其有用。
lsolate
Dart运行在独立隔离的iSolate中就类似JavaScript一样,单线程事件驱动,但是Dart也开放了创建其他isolate,充分利用CPU的多和能力。
loadData() async {
// 通过spawn新建一个isolate,并绑定静态方法
ReceivePort receivePort =ReceivePort();
await Isolate.spawn(dataLoader, receivePort.sendPort);
// 获取新isolate的监听port
SendPort sendPort = await receivePort.first;
// 调用sendReceive自定义方法
List dataList = await sendReceive(sendPort, 'https://hicc.me/posts');
print('dataList $dataList');
}
// isolate的绑定方法
static dataLoader(SendPort sendPort) async{
// 创建监听port,并将sendPort传给外界用来调用
ReceivePort receivePort =ReceivePort();
sendPort.send(receivePort.sendPort);
// 监听外界调用
await for (var msg in receivePort) {
String requestURL =msg[0];
SendPort callbackPort =msg[1];
Client client = Client();
Response response = await client.get(requestURL);
List dataList = json.decode(response.body);
// 回调返回值给调用者
callbackPort.send(dataList);
}
}
// 创建自己的监听port,并且向新isolate发送消息
Future sendReceive(SendPort sendPort, String url) {
ReceivePort receivePort =ReceivePort();
sendPort.send([url, receivePort.sendPort]);
// 接收到返回值,返回给调用者
return receivePort.first;
}
当然Flutter中封装了compute,可以方便的使用,譬如在其它isolate中解析大的json。
Dart UI as Code
在这里单独提出来的意义在于,从React开始,到Flutter,到最近的Apple SwiftUI,Android Jetpack Compose 声明式组件写法越发流行,Web 前端使用JSX来让开发者更方便的书写,而Flutter,SwiftUI则直接从优化语言本身着手。
函数类的命名参数
void test({@required int age,String name}) {
print(name);
print(age);
}
// 解决函数调用时候,参数不明确的问题
test(name:"hicc",age: 30)
// 这样对于组件的使用尤为方便
class MyApp extends StatelessWidget {
@override
Widget build(BuildContext context) {
return Scaffold(
appBar: AppBar(),
body: Container(),
floatingActionButton:FloatingActionButton()
);
}
}
大杀器:Collection If 和 Collection For
// collection If
Widget build(BuildContext context) {
return Row(
children: [
IconButton(icon: Icon(Icons.menu)),
Expanded(child: title),
if (!isAndroid)
IconButton(icon: Icon(Icons.search)),
],
);
}
// Collect For
var command = [
engineDartPath,
frontendServer,
for (var root in fileSystemRoots) "--filesystem-root=$root",
for (var entryPoint in entryPoints)
if (fileExists("lib/$entryPoint.json")) "lib/$entryPoint",
mainPath
];
更多Dart 2.3对此的优化看这里。
Flutter 怎么写
到这里终于到正题了,如果熟悉web前端,熟悉React的话,你会对下面要讲的异常的熟悉。

Flutter App的一切从lib/main.dart文件的main函数开始:
import 'package:flutter/material.dart';
void main() => runApp(MyApp());
class MyApp extends StatelessWidget {
@override
Widget build(BuildContext context) {
return MaterialApp(
title: 'Welcome to Flutter',
home: Scaffold(
appBar: AppBar(
title: Text('Welcome to Flutter'),
),
body: Center(
child: Text('Hello World'),
),
),
);
}
}
Dart 类build方法返回的便是Widget,在Flutter中一切都是Widget,包括但不限于
- 结构性元素,menu,button等
- 样式类元素,font,color等
- 布局类元素,padding,margin等
- 导航
- 手势
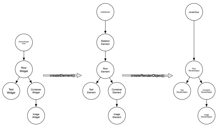
Widget是Dart中特殊的类,通过实例化(Dart 中new是可选的)相互嵌套,你的这个App就是形如下图的一颗组件树(Dart入口函数的概念,main.dart -> main())。

Widget布局
上说过Flutter布局思路来自CSS,而Flutter中一切皆Widget,因此整体布局也很简单:
- 容器组件Container
- decoration装饰属性,设置背景色,背景图,边框,圆角,阴影和渐变等
- margin
- padding
- alignment
- width
- height
- Padding,Center
- Row,Column,Flex
- Wrap, Flow流式布局
- Stack, Z轴布局
- ……
Flutter中Widget可以分为三类,形如React中“展示组件”、“容器组件”,“context”。
StatelessWidget
这个就是Flutter中的“展示组件”,自身不保存状态,外部参数变化就销毁重新创建。Flutter建议尽量使用无状态的组件。
StatefulWidget
状态组件就是类似于React中的“容器组件”了,Flutter中状态组件写法会稍微不一样。
class Counter extends StatefulWidget {
// This class is the configuration for the state. It holds the
// values (in this case nothing) provided by the parent and used by the build
// method of the State. Fields in a Widget subclass are always marked "final".
@override
_CounterState createState() => _CounterState();
}
class _CounterState extends State<Counter> {
int _counter = 0;
void _increment() {
setState(() {
// This call to setState tells the Flutter framework that
// something has changed in this State, which causes it to rerun
// the build method below so that the display can reflect the
// updated values. If you change _counter without calling
// setState(), then the build method won't be called again,
// and so nothing would appear to happen.
_counter++;
});
}
@override
Widget build(BuildContext context) {
// This method is rerun every time setState is called, for instance
// as done by the _increment method above.
// The Flutter framework has been optimized to make rerunning
// build methods fast, so that you can just rebuild anything that
// needs updating rather than having to individually change
// instances of widgets.
return Row(
children: <Widget>[
RaisedButton(
onPressed: _increment,
child: Text('Increment'),
),
Text('Count: $_counter'),
],
);
}
}
可以看到Flutter中直接使用了和React中同名的setState方法,不过不会有变量合并的东西,当然也有生命周期。

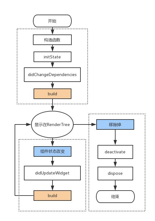
可以看到一个有状态的组件需要两个Class,这样写的原因在于,Flutter中Widget都是immmutable的,状态组件的状态保存在State中,组件仍然每次重新创建,Widget在这里只是一种对组件的描述,Flutter会diff转换成Element,然后转换成RenderObject才渲染。

Flutter Widget更多的渲染流程可以看这里。
实际上Widget只是作为组件结构一种描述,还可以带来的好处是,你可以更方便的做一些主题性的组件, Flutter官方提供的Material Components widgets和Cupertino (iOS-style) widgets质量就相当高,再配合Flutter亚秒级的Hot Reload,开发体验可以说挺不错的。
State Management
setState()可以很方便的管理组件内的数据,但是Flutter中状态同样是从上往下流转的,因此也会遇到和React中同样的问题,如果组件树太深,逐层状态创建就显得很麻烦了,更不要说代码的易读和易维护性了。
InheritedWidget
同样Flutter也有个context一样的东西,那就是InheritedWidget,使用起来也很简单。
class GlobalData extends InheritedWidget {
final int count;
GlobalData({Key key, this.count,Widget child}):super(key:key,child:child);
@override
bool updateShouldNotify(GlobalData oldWidget) {
return oldWidget.count != count;
}
static GlobalData of(BuildContext context) => context.inheritFromWidgetOfExactType(GlobalData);
}
class MyApp extends StatelessWidget {
// This widget is the root of your application.
@override
Widget build(BuildContext context) {
return MaterialApp(
title: 'Flutter Demo',
theme: ThemeData(
primarySwatch: Colors.blue,
),
home: MyHomePage(title: 'Flutter Demo Home Page'),
);
}
}
class MyHomePage extends StatefulWidget {
MyHomePage({Key key, this.title}) : super(key: key);
final String title;
@override
_MyHomePageState createState() => _MyHomePageState();
}
class _MyHomePageState extends State<MyHomePage> {
int _counter = 0;
void _incrementCounter() {
_counter++;
});
}
@override
Widget build(BuildContext context) {
return Scaffold(
appBar: AppBar(
title: Text(widget.title),
),
body: GlobalData(
count: _counter,
child: Center(
child: Column(
mainAxisAlignment: MainAxisAlignment.center,
children: <Widget>[
Text(
'You have pushed the button this many times:',
),
Text(
'$_counter',
style: Theme.of(context).textTheme.display1,
),
Body(),
Body2()
],
),
),
),
floatingActionButton: FloatingActionButton(
onPressed: _incrementCounter,
tooltip: 'Increment',
child: Icon(Icons.add),
),
);
}
}
class Body extends StatelessWidget {
@override
Widget build(BuildContext context) {
GlobalData globalData = GlobalData.of(context);
return Text(globalData.count.toString());
}
}
class Body2 extends StatelessWidget {
@override
Widget build(BuildContext context) {
// TODO: implement build
GlobalData globalData = GlobalData.of(context);
return Text(globalData.count.toString());
}
具体实现原理可以参考这里,不过Google封装了一个更为上层的库provider,具体使用可以看这里。
BlOC
BlOC是Flutter team提出建议的另一种更高级的数据组织方式,也是我最中意的方式。简单来说:
Bloc = InheritedWidget + RxDart(Stream)
Dart语言中内置了Steam,Stream ~= Observable,配合RxDart, 然后加上StreamBuilder会是一种异常强大和自由的模式。
class GlobalData extends InheritedWidget {
final int count;
final Stream<String> timeInterval$ = new Stream.periodic(Duration(seconds: 10)).map((time) => new DateTime.now().toString());
GlobalData({Key key, this.count,Widget child}):super(key:key,child:child);
@override
bool updateShouldNotify(GlobalData oldWidget) {
return oldWidget.count != count;
}
static GlobalData of(BuildContext context) => context.inheritFromWidgetOfExactType(GlobalData);
}
class TimerView extends StatelessWidget {
@override
Widget build(BuildContext context) {
GlobalData globalData = GlobalData.of(context);
return StreamBuilder(
stream: globalData.timeInterval$,
builder: (context, snapshot) {
return Text(snapshot?.data ?? '');
}
);
}
}
当然Bloc的问题在于
- 学习成本略高,Rx的概念要吃透,不然你会抓狂
- 自由带来的问题是,可能代码不如Redux类的规整。
顺便,今年Apple也拥抱了响应式,Combine(Rx like) + SwiftUI 也基本等于Bloc了。
所以,Rx还是要赶紧学起来
除去Bloc,Flutter中还是可以使用其他的方案,譬如:
- Flutter Redux
- 阿里闲鱼的Fish Redux,据说性能很好。
- Mobx
- ……
展开来说现在的前端开发使用强大的框架页面组装已经不是难点了。开发的难点在于如何组合富交互所需的数据,也就是上面图中的state部分。
更具体来说,是怎么优雅,高效,易维护地处理短暂数据(ephemeral state)setState()和需要共享的App State的问题,这是个工程性的问题,但往往也是日常开发最难的事情了,引用Redux作者Dan的一句:
“The rule of thumb is:Do whatever is less awkward.”
到这里,主要的部分已经讲完了,有这些已经可以开发出一个不错的App了。剩下的就当成一个bonus吧。
测试
Flutter debugger,测试都是出场自带,用起来也不难。
// 测试在/test/目录下面
void main() {
testWidgets('Counter increments smoke test', (WidgetTester tester) async {
// Build our app and trigger a frame.
await tester.pumpWidget(MyApp());
// Verify that our counter starts at 0.
expect(find.text('0'), findsOneWidget);
expect(find.text('1'), findsNothing);
// Tap the '+' icon and trigger a frame.
await tester.tap(find.byIcon(Icons.add));
await tester.pump();
// Verify that our counter has incremented.
expect(find.text('0'), findsNothing);
expect(find.text('1'), findsOneWidget);
});
}
包管理,资源管理
类似与JavaScript的npm,Flutter,也就是Dart也有自己的包仓库。不过项目包的依赖使用yaml文件来描述:
name: app
description: A new Flutter project.
version: 1.0.0+1
environment:
sdk: ">=2.1.0 <3.0.0"
dependencies:
flutter:
sdk: flutter
cupertino_icons: ^0.1.2
生命周期
移动应用总归需要应用级别的生命周期,flutter中使用生命周期钩子,也非常的简单:
class MyApp extends StatefulWidget {
@override
_MyAppState createState() => new _MyAppState();
}
class _MyAppState extends State<MyApp> with WidgetsBindingObserver {
@override
void initState() {
super.initState();
WidgetsBinding.instance.addObserver(this);
}
@override
void dispose() {
WidgetsBinding.instance.removeObserver(this);
super.dispose();
}
@override
void didChangeAppLifecycleState(AppLifecycleState state) {
switch (state) {
case AppLifecycleState.inactive:
print('AppLifecycleState.inactive');
break;
case AppLifecycleState.paused:
print('AppLifecycleState.paused');
break;
case AppLifecycleState.resumed:
print('AppLifecycleState.resumed');
break;
case AppLifecycleState.suspending:
print('AppLifecycleState.suspending');
break;
}
super.didChangeAppLifecycleState(state);
}
@override
Widget build(BuildContext context) {
return Container();
}
}
使用原生能力
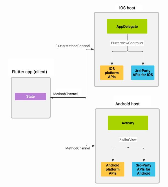
和ReactNative类似,Flutter也是使用类似事件的机制来使用平台相关能力。

Flutter Web, Flutter Desktop
这些还在开发当中,鉴于对Dart喜欢,以及对Flutter性能的乐观,这些倒是很值得期待。

还记得平台只是给Flutter提供一个画布么,Flutter Desktop未来更是可以大有可为 ,相关可以看这里。
最后每种方案,每种技术都有优缺点,甚至技术的架构决定了,有些缺陷可能永远都没法改进,所以
如何系统化学习Android高级架构技术?
对于程序员来说,要学习的知识内容、技术有太多太多,要想不被环境淘汰就只有不断提升自己,从来都是我们去适应环境,而不是环境来适应我们!
这里附上上述的面试题相关的几十套字节跳动,京东,小米,腾讯、头条、阿里、美团等公司19年的面试题。把技术点整理成了视频和PDF(实际上比预期多花了不少精力),包含知识脉络 + 诸多细节。
由于篇幅有限,这里以图片的形式给大家展示一小部分。

Android高级工程师Flutter系统学习知识体系

Flutter进阶学习全套手册

详细整理在石墨文档可以见;
【Android架构视频+BAT面试专题PDF+学习笔记】
【Android高级工程师进阶系统面试题】:下载链接
网上学习 Android的资料一大堆,但如果学到的知识不成体系,遇到问题时只是浅尝辄止,不再深入研究,那么很难做到真正的技术提升。希望这份系统化的技术体系对大家有一个方向参考。
技术进阶之路很漫长,一起共勉吧~
本文深入探讨Flutter框架,介绍其从GoogleChrome团队演化而来的背景,及其高性能的Skia渲染引擎和Dart语言特性。文章对比了Flutter与ReactNative的优劣,详细讲解了Flutter的组件化开发、状态管理和数据流控制策略。
2331

被折叠的 条评论
为什么被折叠?



