
一、规划模块概述
1.1 什么是规划模块
规划模块是AI Agent的“大脑决策中心”,负责将复杂任务分解为可执行的子任务序列,并动态调整执行策略。它使Agent能够处理多步骤、需要推理的复杂问题。
1.2 核心职责
(1)任务理解:解析用户意图和目标
(2)任务分解:将复杂任务拆分为子任务
(3)策略生成:制定执行计划和顺序
(4)动态调整:根据执行结果优化计划
(5)资源协调:管理工具和数据资源
1.3 为什么重要
规划模块的质量直接决定了:
(1)任务完成的成功率
(2)执行效率和资源消耗
(3)错误处理和恢复能力
(4)用户体验和满意度
二、规划模块架构详解
2.1 整体架构图

2.2 核心组件说明
2.2.1 任务理解与分析
(1)解析用户意图和目标
(2)识别任务类型和复杂度
(3)提取关键约束条件
2.2.2 策略生成器
(1)生成多种可能的执行策略
(2)评估不同策略的可行性
(3)选择最优策略
2.2.3 计划分解器
(1)将复杂任务分解为子任务
(2)定义每个子任务的输入输出
(3)确定执行顺序
2.2.4 任务调度器
(1)管理任务执行队列
(2)协调资源分配
(3)处理并发和串行逻辑
2.3 完整执行流程

2.4 关键决策点
(1)计划验证:确保逻辑完整性和依赖正确性
(2)执行监控:实时检测异常和性能问题
(3)重规划触发:判断何时需要调整策略
(4)降级处理:在无法完美完成时提供备选方案
三、主流实现方案
3.1 ReAct范式(Reasoning + Acting)
核心思想
结合推理和行动的交替执行模式:
思考 → 行动 → 观察 → 思考 → 行动 → ...
执行示例
步骤1:思考:"用户想查订单状态,需要先获取订单号"行动:从输入中提取订单号ABC123观察:成功提取到订单号步骤2:思考:"现在调用订单查询API"行动:OrderAPI.query(ABC123)观察: 返回订单状态为"已发货"步骤3:思考:"用户可能还想知道物流信息"行动:LogisticsAPI.track(ABC123)观察:获取到物流详情
优缺点
|
优势 |
劣势 |
|
灵活性高,可动态调整 |
Token消耗较大 |
|
适合复杂推理任务 |
执行时间较长 |
|
过程可解释性强 |
可能陷入思考循环 |
适用场景
(1)需要多轮交互的对话任务
(2)复杂的推理和决策场景
(3)动态变化的环境
3.2 Plan-and-Execute范式
核心思想
先一次性规划完整方案,再批量执行:
完整规划 → 批量执行 → 结果验证
执行示例
规划阶段(一次性生成):步骤1:加载数据库数据步骤2:清洗和预处理步骤3:统计分析步骤4:生成可视化步骤5:输出报告执行阶段(按计划执行):[执行步骤1]→ [执行步骤2] → ... → [执行步骤5]验证阶段:检查所有步骤是否成功完成
优缺点
|
优势 |
劣势 |
|
效率高,Token成本低 |
缺乏动态调整能力 |
|
执行可预测 |
依赖初始规划质量 |
|
易于并行优化 |
难以应对意外情况 |
适用场景
(1)流程相对固定的任务
(2)对效率要求高的场景
(3)确定性强的业务流程
3.3 分层规划(Hierarchical Planning)
核心思想
多层次的规划结构:
高层目标 → 中层策略 → 底层操作
执行示例
高层目标:完成用户数据分析报告中层策略:策略1:数据准备模块策略2:分析计算模块策略3:可视化模块底层操作:策略1.1:连接数据库策略1.2:执行SQL查询策略1.3:数据清洗策略2.1:描述性统计策略2.2:趋势分析...
优缺点
|
优势 |
劣势 |
|
结构清晰,易于管理 |
实现复杂度高 |
|
支持大型复杂任务 |
层级协调成本大 |
|
可复用中间层策略 |
需要精心设计层级 |
适用场景
(1)大型项目和系统
(2)多模块协同任务
(3)需要模块化管理的场景
3.4 反思式规划(Reflexion)
核心思想
带有自我反思和改进机制:
规划 → 执行 → 反思 → 改进规划 → 重新执行
执行示例
第一轮:规划:[步骤A] → [步骤B] → [步骤C]执行:在步骤B失败结果:任务未完成反思阶段:分析失败原因:-步骤B的API超时-没有设置超时保护-缺少备用方案生成改进建议:-添加3秒超时限制-准备降级方案(查询数据库)-增加重试机制第二轮:改进规划:[步骤A] → [步骤B1(带超时)] → [步骤B2(降级)] → [步骤C]执行:成功完成结果:任务完成,并记录优化方案
优缺点
|
优势 |
劣势 |
|
从失败中学习 |
多轮迭代成本高 |
|
持续优化改进 |
执行时间长 |
|
形成可复用经验 |
需要多次完整执行 |
适用场景
(1)对质量要求极高的任务
(2)有充足时间预算的场景
(3)希望持续优化的系统
3.5 选择建议
|
场景类型 |
推荐方案 |
原因 |
|---|---|---|
|
在线客服 |
ReAct |
需要快速响应,实时交互 |
|
代码生成 |
Reflexion |
质量要求高,可多次迭代 |
|
数据分析 |
Plan-Execute |
流程固定,效率优先 |
|
复杂项目 |
分层规划 |
需要模块化管理 |
四、核心技术要点
4.1 Prompt工程设计
4.1.1 任务分解Prompt模板
TASK_DECOMPOSITION_PROMPT = """
你是一个任务规划专家。请将以下任务分解为可执行的子任务序列。## 任务描述{task_description}## 可用工具{available_tools}## 约束条件{constraints}## 输出格式请以JSON格式输出规划方案:{"goal": "任务总体目标","reasoning": "规划思路","steps": [{"step_id": 1,"action": "具体动作","tool": "使用的工具","input": "输入参数","expected_output": "期望输出","dependencies": [] // 依赖的前置步骤ID}],"fallback_strategy": "失败处理策略"}## 规划要点1. 确保步骤之间的逻辑依赖正确2. 考虑异常情况的处理3. 尽量减少不必要的步骤4. 明确每步的成功标准"""
4.1.2 重规划Prompt模板
REPLANNING_PROMPT = """执行过程中遇到了问题,需要重新规划。## 原始计划{original_plan}## 已完成步骤{completed_steps}## 遇到的问题{error_info}## 当前状态{current_state}请分析问题原因,并提供调整后的执行计划。重点关注:1. 问题根源是什么2. 哪些步骤需要修改3. 是否需要替代方案4. 如何避免类似问题输出格式与初始规划相同。"""
4.1.3 计划验证Prompt模板
PLAN_VALIDATION_PROMPT = """请验证以下执行计划的合理性:## 计划内容{plan}## 验证标准1. 逻辑完整性:是否能达成目标2. 依赖正确性:步骤顺序是否合理3. 工具使用:工具调用是否正确4. 异常处理:是否考虑了失败场景输出验证结果和改进建议:{"is_valid": true/false,"issues": ["问题列表"],"suggestions": ["改进建议"]}"""
4.2 计划执行器实现
class PlanExecutor:"""计划执行器"""def execute_plan(self, plan):"""执行规划方案"""results = []for step in plan['steps']:try:# 1. 检查依赖if not self._check_dependencies(step, results):raise Exception(f"依赖步骤未完成: {step['dependencies']}")# 2. 执行步骤result = self._execute_step(step)# 3. 记录成功结果results.append({'step_id': step['step_id'],'status': 'success','output': result})# 4. 更新历史self.execution_history.append({'step': step,'result': result,'timestamp': self._get_timestamp()})except Exception as e:# 5. 记录失败results.append({'step_id': step['step_id'],'status': 'failed','error': str(e)})# 6. 判断是否需要重规划if self._should_replan(step, e):new_plan = self._replan(plan, results, e)return self.execute_plan(new_plan)else:raisereturn resultsdef _execute_step(self, step):"""执行单个步骤"""...def _check_dependencies(self, step, results):"""检查依赖是否满足"""...def _should_replan(self, step, error):"""判断是否需要重规划"""...def _replan(self, original_plan, completed_steps, error):"""触发重规划"""...
4.3 工具注册与管理
class ToolRegistry:"""工具注册与管理系统"""...
4.4 依赖关系分析
def topological_sort(steps):
"""拓扑排序 - 确保按依赖顺序执行"""# 构建图...# 建立依赖关系...# 检查是否存在循环依赖...return sorted_steps
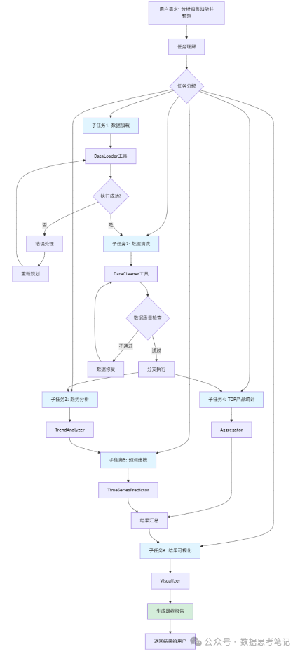
五、数据分析Agent案例分析
5.1 场景描述
用户需求:“分析最近一个月的销售趋势,找出top 3产品,并预测下个月销量”
5.2 任务规划
5.2.1 任务分解

5.2.2 执行流程

5.3 工具实现
5.3.1 DataLoader - 数据加载工具
class DataLoader:"""数据加载工具"""description = "从数据库或文件加载数据"def execute(self, query):"""执行数据加载"""...return data
5.3.2 TrendAnalyzer - 趋势分析工具
class TrendAnalyzer:"""趋势分析工具"""description = "分析时间序列趋势,识别增长/下降模式"def execute(self, data):"""执行趋势分析"""...return result
5.3.3 TimeSeriesPredictor - 时间序列预测
class TimeSeriesPredictor:"""时间序列预测工具"""description = "使用统计模型进行时间序列预测"def execute(self, trend_data):"""预测未来值"""...return result
5.4 执行结果示例
执行日志:==================================================[Agent] 收到任务: 分析最近一个月的销售趋势,找出top 3产品,并预测下个月销量[规划] 任务分析: 用户需要销售数据分析和预测[规划] 生成计划,共6个步骤[执行] 步骤1: 加载数据[DataLoader] 执行查询: SELECT * FROM sales WHERE date >= ...[DataLoader] 加载了 30 条记录[执行] ✓ 完成[执行] 步骤2: 清洗数据[DataCleaner] 清洗前: 30 条[DataCleaner] 清洗后: 29 条[执行] ✓ 完成[执行] 步骤3: 分析趋势[TrendAnalyzer] 分析趋势...[TrendAnalyzer] 趋势: increasing, 增长率: 87.23%[执行] ✓ 完成[执行] 步骤4: 统计TOP产品[Aggregator] 执行聚合...[Aggregator] TOP 3产品: ['智能手表', '无线耳机', '平板电脑'][执行] ✓ 完成[执行] 步骤5: 预测未来销量[TimeSeriesPredictor] 构建预测模型...[TimeSeriesPredictor] 预测完成,平均预测值: 32450.00[执行] ✓ 完成[执行] 步骤6: 生成可视化[Visualizer] 生成可视化...[Visualizer] 生成了 3 个图表[执行] ✓ 完成==================================================最终报告==================================================主要发现:- 销售额呈上升趋势,月增长率约87%- 智能手表是最畅销产品,销量领先- 预计下月销售将继续增长关键指标:- 总销售额: ¥450,000- 日均销售: ¥15,000- TOP产品: 智能手表建议:- 加大智能手表库存- 优化供应链以应对增长- 考虑促销活动进一步提升销量
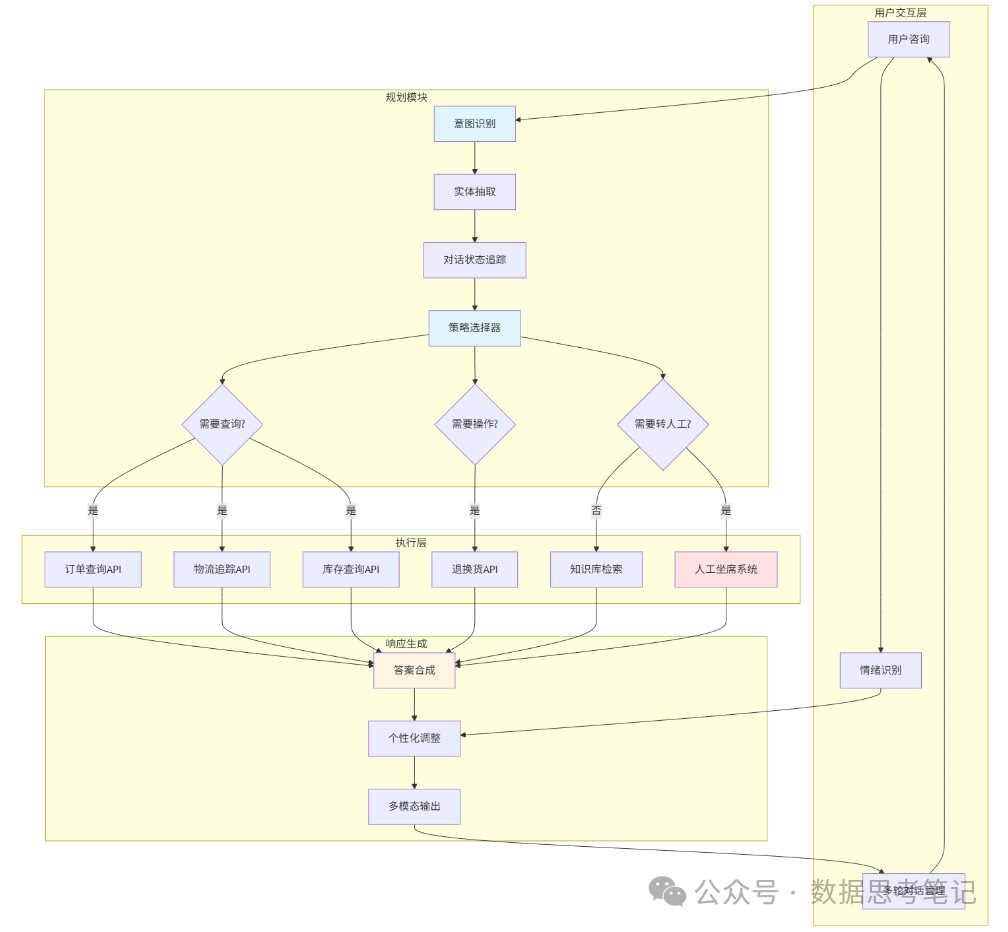
六、智能客服Agent案例分析
6.1 场景描述
用户咨询:“我的订单怎么还没发货?订单号是ABC123”
6.2 系统架构

6.3 核心实现
6.3.1 意图识别与实体抽取
def understand_query(message, conversation_history):
"""理解用户查询"""prompt = f"""分析以下客服咨询,识别用户意图和关键实体。用户消息: {message}对话历史: {conversation_history[-3:]}请识别:1. 用户意图(订单查询/物流追踪/退款申请/产品咨询/投诉/常见问题)2. 关键实体(订单号、产品名称、时间等)3. 问题紧急程度(1-5)输出JSON格式。"""response = llm.generate(prompt)return json.loads(response)# 示例输出{"intent": "订单查询","entities": {"order_id": "ABC123"},"urgency": 4,"keywords": ["订单", "发货", "物流"]}
6.3.2 情绪分析
def analyze_emotion(message):"""分析用户情绪"""# 情绪关键词negative_keywords = ['怎么还', '为什么', '太慢', '不满意', '投诉']angry_keywords = ['退款', '骗子', '垃圾', '差评']score = 5 # 中性# 确定情绪等级...
6.3.3 响应策略规划
def plan_response(understanding, emotion):
"""规划响应策略"""# 根据意图选择策略...# 情绪严重时,优先安抚...
6.3.4 人工转接判断
def should_transfer_to_human(emotion, results):"""判断是否需要转人工"""# 情绪极度负面...# 查询失败或异常...# 涉及退款金额较大...# 连续多轮未解决...
6.4 完整对话流程示例
用户: "我的订单怎么还没发货?订单号是ABC123"
[Agent处理流程]1. 意图识别- 意图: 订单查询- 实体: order_id=ABC123- 紧急度: 4/52. 情绪分析- 等级: NEGATIVE- 分数: 6/10- 关键词: ["怎么还"]3. 规划响应- 策略: 查询信息型- 步骤: [查订单] → [查物流] → [生成回复]4. 执行计划[执行] 查询订单信息结果: 订单ABC123,状态"已发货"[执行] 查询物流信息结果: 顺丰速运,运输中,预计10月11日送达[执行] 生成回复结果: 生成友好回复文本5. 输出回复Agent回复:您好!我已为您查询到订单ABC123的情况:**订单状态:已发货**- 下单时间:2025-10-05 14:30- 发货时间:2025-10-06 09:00- 物流公司:顺丰速运- 运单号:SF1234567890**物流进度:运输中**当前位置:广州转运中心预计送达:2025-10-11您的包裹正在快速配送中,预计后天(10月11日)即可送达。如有任何延误,我们会第一时间通知您。您可以通过顺丰官网或APP实时追踪包裹动态。如果到期未收到或有其他问题,请随时联系我,我会为您及时处理。请问还有什么我可以帮您的吗?
6.5 特殊场景处理
场景:用户情绪激动投诉用户: "都一周了还不发货,这什么破店,我要退款!"[情绪分析]- 等级: ANGRY- 分数: 9/10- 触发人工转接[Agent回复]非常抱歉给您带来不好的体验!我完全理解您的着急心情。我已紧急为您查询订单情况:[订单详情...]关于您提到的退款需求,我已为您创建优先处理工单。由于您的情况较为特殊,我已为您转接资深客服专员,工单号是 TK20251010153045,客服人员会在3分钟内与您联系。同时,作为补偿,我们将为您提供:- 本单免运费- 下次订单9折优惠券再次为给您带来的不便致歉,我们会尽快为您解决问题。
七、总结与展望
7.1 核心要点
1.规划是Agent的核心能力:规划模块直接决定任务完成的质量和效率,是AI Agent智能化的关键。
2.没有银弹:不同的任务场景需要选择合适的规划范式,灵活运用才能达到最佳效果。
3.鲁棒性至关重要:完善的错误处理机制是生产环境的必需品,决定系统的稳定性。
4.持续优化:通过监控数据不断改进Prompt和策略,形成正向迭代循环。
5.人机协作:在关键节点保留人工决策权,平衡自动化和可控性。
7.2 主流方案总结
|
规划范式 |
核心机制 |
优势 |
劣势 |
适用场景 |
|---|---|---|---|---|
|
ReAct |
思考→行动→观察循环 |
灵活性高 可动态调整 适应性强 |
Token消耗大 执行时间长 可能陷入循环 |
复杂推理任务、需要多轮交互的场景 |
|
Plan-and-Execute |
一次性规划后批量执行 |
效率高 Token成本低 执行可预测 |
缺乏灵活性 难以应对意外 依赖初始规划质量 |
确定性强的任务、流程固定的场景 |
|
分层规划 |
高层→中层→底层多级规划 |
结构清晰 易于管理 支持复杂任务 |
实现复杂 层级协调成本高 |
大型项目、多模块协同任务 |
|
Reflexion |
执行→反思→改进循环 |
自我优化 从失败学习 质量持续提升 |
迭代成本高 需要多轮执行 |
质量要求高、有时间预算的任务 |
最后
我在一线科技企业深耕十二载,见证过太多因技术卡位而跃迁的案例。那些率先拥抱 AI 的同事,早已在效率与薪资上形成代际优势,我意识到有很多经验和知识值得分享给大家,也可以通过我们的能力和经验解答大家在大模型的学习中的很多困惑。
我整理出这套 AI 大模型突围资料包:
- ✅AI大模型学习路线图
- ✅Agent行业报告
- ✅100集大模型视频教程
- ✅大模型书籍PDF
- ✅DeepSeek教程
- ✅AI产品经理入门资料
如果你也想通过学大模型技术去帮助自己升职和加薪,可以扫描下方链接👇👇

为什么我要说现在普通人就业/升职加薪的首选是AI大模型?
人工智能技术的爆发式增长,正以不可逆转之势重塑就业市场版图。从DeepSeek等国产大模型引发的科技圈热议,到全国两会关于AI产业发展的政策聚焦,再到招聘会上排起的长队,AI的热度已从技术领域渗透到就业市场的每一个角落。

智联招聘的最新数据给出了最直观的印证:2025年2月,AI领域求职人数同比增幅突破200% ,远超其他行业平均水平;整个人工智能行业的求职增速达到33.4%,位居各行业榜首,其中人工智能工程师岗位的求职热度更是飙升69.6%。
AI产业的快速扩张,也让人才供需矛盾愈发突出。麦肯锡报告明确预测,到2030年中国AI专业人才需求将达600万人,人才缺口可能高达400万人,这一缺口不仅存在于核心技术领域,更蔓延至产业应用的各个环节。


资料包有什么?
①从入门到精通的全套视频教程
包含提示词工程、RAG、Agent等技术点

② AI大模型学习路线图(还有视频解说)
全过程AI大模型学习路线

③学习电子书籍和技术文档
市面上的大模型书籍确实太多了,这些是我精选出来的

④各大厂大模型面试题目详解

⑤ 这些资料真的有用吗?
这份资料由我和鲁为民博士共同整理,鲁为民博士先后获得了北京清华大学学士和美国加州理工学院博士学位,在包括IEEE Transactions等学术期刊和诸多国际会议上发表了超过50篇学术论文、取得了多项美国和中国发明专利,同时还斩获了吴文俊人工智能科学技术奖。目前我正在和鲁博士共同进行人工智能的研究。
所有的视频教程由智泊AI老师录制,且资料与智泊AI共享,相互补充。这份学习大礼包应该算是现在最全面的大模型学习资料了。
资料内容涵盖了从入门到进阶的各类视频教程和实战项目,无论你是小白还是有些技术基础的,这份资料都绝对能帮助你提升薪资待遇,转行大模型岗位。


智泊AI始终秉持着“让每个人平等享受到优质教育资源”的育人理念,通过动态追踪大模型开发、数据标注伦理等前沿技术趋势,构建起"前沿课程+智能实训+精准就业"的高效培养体系。
课堂上不光教理论,还带着学员做了十多个真实项目。学员要亲自上手搞数据清洗、模型调优这些硬核操作,把课本知识变成真本事!


如果说你是以下人群中的其中一类,都可以来智泊AI学习人工智能,找到高薪工作,一次小小的“投资”换来的是终身受益!
应届毕业生:无工作经验但想要系统学习AI大模型技术,期待通过实战项目掌握核心技术。
零基础转型:非技术背景但关注AI应用场景,计划通过低代码工具实现“AI+行业”跨界。
业务赋能 突破瓶颈:传统开发者(Java/前端等)学习Transformer架构与LangChain框架,向AI全栈工程师转型。
👉获取方式:
😝有需要的小伙伴,可以保存图片到wx扫描二v码免费领取【保证100%免费】🆓

大模型AI Agent规划模块详解
1004

被折叠的 条评论
为什么被折叠?



