前言
本地部署大模型,再构建个人知识库,跑自己的文档、数据等,有很多好处。
比如,隐私的财务数据可以借力AI大模型做总结,股票数据实时接入到大模型做数据分析,个人word文档批量读取做总结等。
我提出的方案基于LLM大模型+文档检索方法,具有的优势:
充分释放大模型能力,因为使用的是文档检索,而不是语义向量所以检索会更加高效,大大提升了回复效率;同时对电脑的性能要求直接降到最低,一般电脑也能玩起来了。
你需要做的前期准备
1. 准备一台8G以上内存的电脑,无显卡也问题不大;
2. 再会一点Python安装包的技能,基本就是一条命令:pip install 安装包的名字
总结来说,使用本地大模型(qwen:7b)+ 文档搜索工具(whoosh),这个方案不花一分钱,一般电脑又能玩。
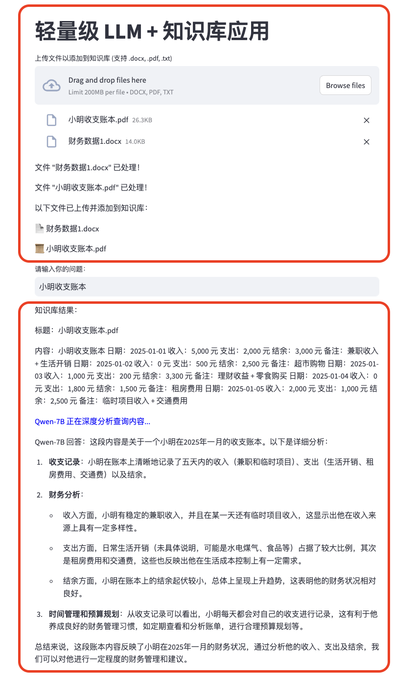
整体界面和使用demo如下所示,支持多个文件加载,包括PDF,docx等word文档和txt格式,每个文件最大支持到200M:

实现上面功能的代码,我已经完整放在公众号里,大家下面回复:知识库,即可领取完整代码文件:
这是第一步,通过界面加载不同类型的本地文档和数据,如下读取了:财务数据1.docx:

再次拖动小明收支账本.pdf到界面,加载后自动显示已处理,因为是在本地进行,并且使用了whoosh检索工具,加载速度非常快:

PDF读取在此使用比较常用的PyPDF2,大家只需要pip install PyPDF2安装即可使用,开源免费。
只需要下面几行代码,我们就可以读取PDF内容。

然后再把文档加入到whoose的索引库,代码如下所示,为后续本地检索提供基础文件数据,这就是我们的个人知识库:

等输入「小明收支账本」关键词时,很快就能从本地知识库检索到,如下所示。此处代码使用了模糊查询,所以命中概率会大幅提升:

可以看到命中文件为PDF类型,并且显示查询到的内容:

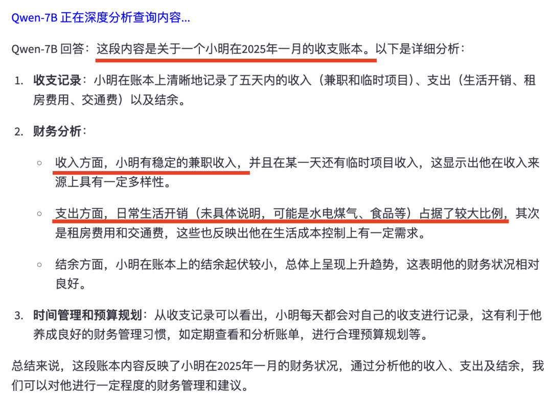
紧接着会自动调用大模型做文档总结分析,这里使用通义千问大模型,因为它是开源的,关于详细的部署教程,大家可以参考之前教程,链接在这里:自己电脑搭建AI大模型详细教程,支持通义千问、Llama3、接口调用等。
这是搭建个人知识库最有价值的地方,当自动检索出文档后,会自动输到大模型中,然后自动做总结分析,比较方便。同时,利用大模型的总结能力,总结还是比较全面的:

最后总结一下
目前代码支持的功能,包括:
1 支持多种文件:你可以加载 PDF、Word(.docx)、TXT 等格式,文件最大支持到 200M。
2 加载速度快:因为使用的是 Whoosh 检索工具,拖动文件到界面,直接秒处理。
3 大模型辅助分析:比如搜索“小明收支账本”,系统会自动检索相关内容,还能用大模型给出智能总结,堪称你的私人助理。
最后的最后
感谢你们的阅读和喜欢,作为一位在一线互联网行业奋斗多年的老兵,我深知在这个瞬息万变的技术领域中,持续学习和进步的重要性。
为了帮助更多热爱技术、渴望成长的朋友,我特别整理了一份涵盖大模型领域的宝贵资料集。
这些资料不仅是我多年积累的心血结晶,也是我在行业一线实战经验的总结。
这些学习资料不仅深入浅出,而且非常实用,让大家系统而高效地掌握AI大模型的各个知识点。如果你愿意花时间沉下心来学习,相信它们一定能为你提供实质性的帮助。
这份完整版的大模型 AI 学习资料已经上传优快云,朋友们如果需要可以微信扫描下方优快云官方认证二维码免费领取【保证100%免费】
大模型知识脑图
为了成为更好的 AI大模型 开发者,这里为大家提供了总的路线图。它的用处就在于,你可以按照上面的知识点去找对应的学习资源,保证自己学得较为全面。

经典书籍阅读
阅读AI大模型经典书籍可以帮助读者提高技术水平,开拓视野,掌握核心技术,提高解决问题的能力,同时也可以借鉴他人的经验。对于想要深入学习AI大模型开发的读者来说,阅读经典书籍是非常有必要的。

实战案例
光学理论是没用的,要学会跟着一起敲,要动手实操,才能将自己的所学运用到实际当中去,这时候可以搞点实战案例来学习。

面试资料
我们学习AI大模型必然是想找到高薪的工作,下面这些面试题都是总结当前最新、最热、最高频的面试题,并且每道题都有详细的答案,面试前刷完这套面试题资料,小小offer,不在话下

640套AI大模型报告合集
这套包含640份报告的合集,涵盖了AI大模型的理论研究、技术实现、行业应用等多个方面。无论您是科研人员、工程师,还是对AI大模型感兴趣的爱好者,这套报告合集都将为您提供宝贵的信息和启示。

这份完整版的大模型 AI 学习资料已经上传优快云,朋友们如果需要可以微信扫描下方优快云官方认证二维码免费领取【保证100%免费】
1639






