
考点:
ASCⅡ码考察:
ASCII 码使用指定的7 位或8 位二进制数组合来表示128 或256 种可能的字符。标准ASCII 码也叫基础ASCII码,使用7 位二进制数(剩下的1位二进制为0)来表示所有的大写和小写字母,数字0 到9、标点符号,以及在美式英语中使用的特殊控制字符 [1] 。
0~31及127(共33个)是控制字符或通信专用字符(其余为可显示字符)
32~126(共95个)是字符(32是空格),其中48~57为0到9十个阿拉伯数字。
65~90为26个大写英文字母,97~122号为26个小写英文字母,其余为一些标点符号、运算符号等。


考点:
计算机数值转换考察:
先将MB转换为字节Byte,也就是Byte(B),1MB = 1024KB, 1KB = 1024B,1B = 8bit(位)所以256 MB = 256 * 1024 * 1024B,32位二进制整数的存储空间也即32bit = 32 / 8 = 4B,所以可以存在 256 * 1024 * 1024 / 4,使用程序计算出结果为:67108864
if __name__ == '__main__':
print(256 * 1024 * 1024 // 4)

public class Main {
public static void main(String[] args) {
//定义变量,创建卡片
int[] num = new int[10];
int temp;
int t;
int i;
boolean flag = false;
for(i = 0; i < 10; i++) {
num[i] = 2021;
}
//数字构建
for(i = 1;; i++) {
temp = i;
//数字判断,从个位开始判断
while(temp != 0) {
t = temp % 10;
//判断数字卡片是否用完
if(num[t] <= 0) {
flag = true;
break;//中断while循环
}
num[t]--;
temp /= 10;
}
if(flag) {
break;//中断for循环
}
}
System.out.println(i-1);
}
}
// #C 卡片
public static int arr[]=new int[10];
public static void main(String[] args) {
// 0-9的数字各2021张
for(int i=0;i<10;i++)arr[i]=2021;
// 循环看能拼到多少数字
for(int i=1;i<5000;i++){
// 判断能否组成,组成则数字会减去一个
if(!del(i)){
System.out.println(i-1);
break;
}
}
}
// 进行判断是否能够组成数字
public static boolean del(int x){
while(x!=0){
arr[x%10]--;
if(arr[x%10]<0)return false;
x/=10;
}
return true;
}
考点:
判断语句,数的表达形式转换,中断语句 算法思想

// #D 相乘
public static void main(String[] args) {
// a控制判断是否存在该数
int a=1;
// 循环1-1000000007的数
for(int i=1;i<=1000000007;i++) {
// 将每个数都与2021相乘
int t=i*2021;
// 然后判断与1000000007相除之后的余数是否为999999999
if((long)t%1000000007==999999999) {
a=a+1;
// 若是则输出该数
System.out.println(i);
break;
}
}
// 若a没有变化则说明数不存在,若有变化则证明数存在
if(a!=2) {
System.out.println(0);
}
}
考点:
for循环遍历,考虑到是否存在进行差别输出

import java.util.PriorityQueue;
import java.util.ArrayList;
import java.util.Arrays;
import java.util.Queue;
import java.util.List;
public class questionE {
// #E 路径
int N = 2021;
void main() {
// TODO Auto-generated method stub
List<Edge>[] graph = new List[N + 1];
long[] visited = new long[N + 1];
for (int i = 1; i <= N; i++)
graph[i] = new ArrayList();
for (int v = 1; v < N; v++)
for (int w = v + 1; w <= min(v + 21, N); w++) {
graph[v].add(new Edge(w, lcm(v, w)));
graph[w].add(new Edge(v, lcm(v, w)));
}
Queue<Vertex> queue = new PriorityQueue();
Arrays.fill(visited, Long.MAX_VALUE);
queue.offer(new Vertex(1, 0));
Vertex V = null;
while (queue.size() > 0) {
V = queue.poll();
if (V.v == N) break;
if (V.weight >= visited[V.v]) continue;
visited[V.v] = V.weight;
for (Edge edge : graph[V.v])
queue.offer(new Vertex(edge.w, edge.weight + V.weight));
}
System.out.println(V.weight);
}
int min(int a, int b) { return a < b ? a : b; }
int lcm(int a, int b) { return a * b / gcd(a, b); }
int gcd(int a, int b) { return b == 0 ? a : gcd(b, a % b); }
class Edge {
int w, weight;
Edge(int w, int weight) {
this.weight = weight;
this.w = w;
}
}
class Vertex implements Comparable<Vertex> {
int v;
long weight;
Vertex(int v, long weight) {
this.weight = weight;
this.v = v;
}
@Override
public int compareTo(Vertex V) { return Long.compare(this.weight, V.weight); }
}
}
public class Main{
public static void main(String[] args) {
Scanner scanner=new Scanner(System.in);
int a =21;
for (int i = 21; i+21<2021 ; i+=21) {
a=a+i*(i+21)/21;
}
a=a+2016*2021;
System.out.println(a);
}
}
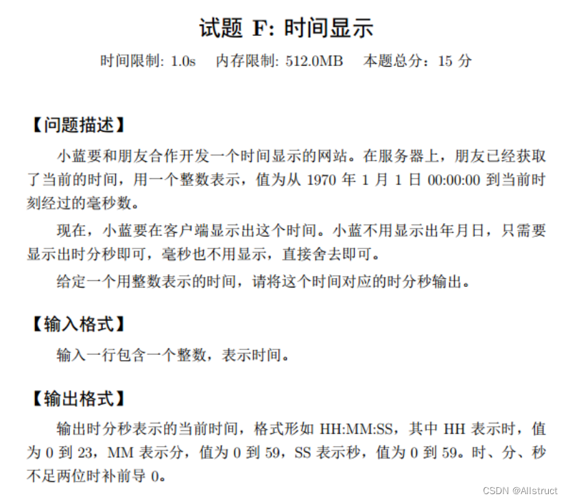
(55条消息) 蓝桥杯第十二届java/C组试题 E: 路径_数据结构做不对的博客-优快云博客(这个方法针对填空更加合适,暂未理解)
图的变种,最简单的路径比较进行暴力记录比对



import java.util.*;
public class Main
{
public static void main(String args[])
{
Scanner sc = new Scanner(System.in);
long time = sc.nextLong();
long hours = time / 1000 / 3600 % 24;
long min = time / 1000 / 60 % 60;
long miao = time / 1000 % 60;
if (hours < 10) {
System.out.print("0" + hours + ":");
} else {
System.out.print(hours + ":");
}
if (min < 10) {
System.out.print("0" + min + ":");
} else {
System.out.print(min + ":");
}
if (miao < 10) {
System.out.print("0" + miao);
} else {
System.out.print(miao);
}
}
}
对于时间表示进行学习



import java.util.Scanner;
public class Main {
public static void main(String[] args) {
Scanner scan = new Scanner(System.in);
int N = scan.nextInt();
scan.close();
//从砝码本身出发(从解出发去找解的角度)
//一个砝码-只有N=1的情况
//二个砝码-只有N=2-4的情况 1 3-1 3 3+1
//三个砝码-只有N=5-13的情况
// [ (3^(n-1)-1)/2 + 1 , (3^n-1)/ 2 ] 规律区间
int n = 1;
if (N != 1) {
while (true) {
if ((Math.pow(3,n-1)-1)/2 <= N && N <= (Math.pow(3,n)-1)/2) {
break;
}
n++;
}
}
System.out.println(n);
}
}
数学规律


输出杨辉三角,修改只需进行保存for循环搜索返回行值即可
class Solution {
public List<List<Integer>> generate(int numRows) {
List<List<Integer>> ret = new ArrayList<List<Integer>>();
for (int i = 0; i < numRows; ++i) {
List<Integer> row = new ArrayList<Integer>();
for (int j = 0; j <= i; ++j) {
if (j == 0 || j == i) {
row.add(1);
} else {
row.add(ret.get(i - 1).get(j - 1) + ret.get(i - 1).get(j));
}
}
ret.add(row);
}
return ret;
}
}
package blueBridgeCB2021First;
import java.io.BufferedReader;
import java.io.IOException;
import java.io.InputStreamReader;
/**
* 杨辉三角形
* AC
* https://www.acwing.com/problem/content/3421/
*不能过样例:1,因为N=1,本来想的是开始二分最小是C(k,2k),但是r=N=1,没有经过二分,C(1,1)却=1,因此把3输出了。需要添加条件N>=2*k,
*/
public class T3418 {
static String[] s;
static int N;
public static void main(String[] args) throws IOException {
BufferedReader in = new BufferedReader(new InputStreamReader(System.in));
s = in.readLine().split(" ");
N = Integer.valueOf(s[0]);
for (int i = 16; i >=0; i--) {
if(check(i))
break;
}
}
static long C(int a,int b) {
long res = 1;
for (int i = 1,j=b; i<=a; i++,j--) {
res=res*j/i;
if(res>N)
return res;
}
return res;
}
static boolean check(int k) {
long l = 2*k,r=N;
while(l<r) {
long mid = (l+r)>>1;
if(C(k,(int) mid)>=N)
r = mid;
else
l = mid+1;
}
if(C(k,(int) r)!=N||N<2*k)
return false;
else {
System.out.println(r*(r+1)/2+k+1);
return true;
}
}
}



(55条消息) 蓝桥杯2021年真题演练——7、 左hai子右兄弟(JavaA组)_韩跳跳、的博客-优快云博客_左孩子右兄弟
import java.util.*;
public class Main {
public static Edge[] edge;//存储边的信息
public static int[] head;//存储各节点在edge中的起点
public static int[] count;//计数各节点的孩子节点的个数
public static int tot;//addEdge用到的一个变量
public static int[] dp;
public static void main(String[] args) {
//采用邻接表存储树(数组统一以1为起点)
Scanner scan=new Scanner(System.in);
int n=scan.nextInt();//节点个数(边个数为n-1)
edge=new Edge[n+1];
for(int i=1;i<=n;i++) edge[i]=new Edge();
head=new int[n+1];
count=new int[n+1];
dp=new int[n+1];
//录入边的信息
for(int son=2;son<=n;son++) {
int farther=scan.nextInt();
addEdge(farther,son);
count[farther]++;
}
getMax(1);
System.out.println(dp[1]);
scan.close();
}
public static void getMax(int u) {
int max=0;
for(int i=head[u];i!=0;i=edge[i].next) {
int v=edge[i].to;
getMax(v);
max=Math.max(max, dp[v]);
}
dp[u]=count[u]+max;
return ;
}
public static void addEdge(int farther,int son) {
//头插法
tot++;
edge[tot].to=son;//建立边:farther->son
edge[tot].next=head[farther];//新添加的边指向原来的头
head[farther]=tot;//新边作为新的头
}
}
class Edge{
int next;//存储下一个孩子节点的下标
int to;//存储孩子节点
}
import java.util.*;
public class Main {
public static void main(String[] args) {
Scanner scan = new Scanner(System.in);
int N = scan.nextInt();
Map<Integer, List<Integer>> map = new HashMap<>(); // k:父节点 v:子节点
for (int i = 2; i <= N; i++) {
int x = scan.nextInt();
map.putIfAbsent(x, new ArrayList<>());
map.get(x).add(i);
}
int ans = dfs(1, map);
System.out.println(ans);
}
private static int dfs(int i, Map<Integer, List<Integer>> map) {
if (!map.containsKey(i)) return 0; // 递归终止条件,当该节点没有子节点,高度为0
List<Integer> children = map.get(i);
int size = children.size();
int max = 0; // 子节点的最大高度
for (Integer child : children) {
max = Math.max(dfs(child, map), max);
}
return size + max;
}
}
考点:二叉树的数据结构,如何存储树?



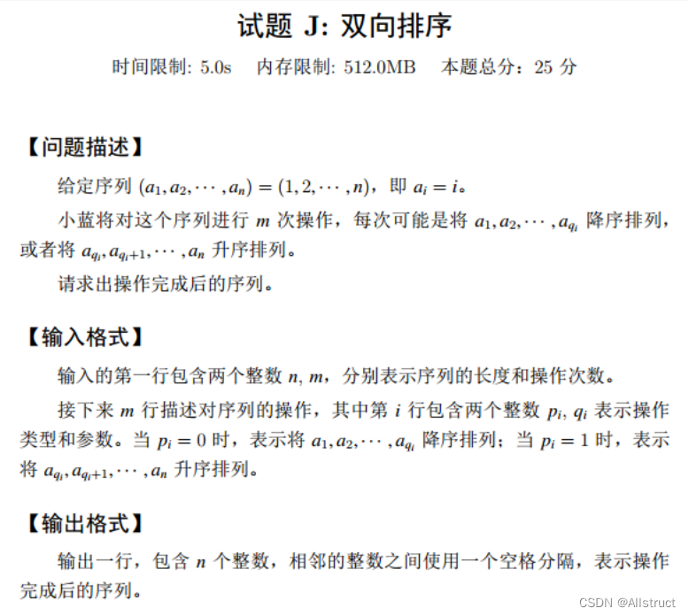
(55条消息) 蓝桥杯2021省赛双向排序—JAVA_Crazy-GONG的博客-优快云博客_java 双向排序
import java.util.Arrays;
import java.util.Scanner;
public class _30_双向排序{
public static void main(String args[]){
Scanner sc=new Scanner(System.in);
int n=sc.nextInt(); //表示序列的长度
int m=sc.nextInt(); //表示操作次数
int a[]=new int[n]; //创建一个数组,用于存储数据
//给数组赋值,实现从a1————an
for(int i=0;i<n;i++){
a[i]=i+1;
}
//m次操作
for(int i=0;i<m;i++){
int pi=sc.nextInt(); //操作类型
int qi=sc.nextInt(); //参数
if(pi==0){
Arrays.sort(a,0,qi); //知识点如下
for(int x=0,y=qi-1;x<y;x++,y--){
int temp=a[x];
a[x]=a[y];
a[y]=temp;
} //通过for语句,进行数组内数据的大小排序,按降序
}else if(pi==1){
Arrays.sort(a,qi-1,n); //知识点如下
}
}
//输出数组
for(int a1:a){ //a1获取的是数组a中的每一个元素的值,而不是数组的下标
System.out.print(a1+" ");
}
}
}
Array.sort()用法
1.Arrays.sort(int[] a);
这种形式是对一个数组的所有元素进行排序,并且是按从小到大的顺序。
2.Arrays.sort(int[] a, int fromIndex, int toIndex)
这种形式是对数组部分排序,也就是对数组a的下标从fromIndex到toIndex-1的元素排序,注意:下标为toIndex的元素不参与排序
以上均为摘选
本文深入探讨了信息技术领域的多个核心概念,包括ASCII码的基本原理、计算机数值转换方法、判断语句和中断语句的应用、二叉树的数据结构表示及存储方式等,并通过具体实例解释了这些概念的实际应用。
1311

被折叠的 条评论
为什么被折叠?



