题目:旋转链表
- 题号:61
- 难度:中等
- https://leetcode-cn.com/problems/rotate-list/
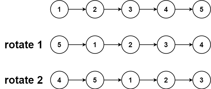
给你一个链表的头节点 head ,旋转链表,将链表每个节点向右移动 k 个位置。
示例 1:

输入:head = [1,2,3,4,5], k = 2
输出:[4,5,1,2,3]
示例 2:

输入:head = [0,1,2], k = 4
输出:[2,0,1]
提示:
- 链表中节点的数目在范围 [0, 500] 内
- -100 <= Node.val <= 100
- 0<=k<=2∗1090 <= k <= 2 * 10^90<=k<=2∗109
实现
/**
* Definition for singly-linked list.
* public class ListNode {
* public int val;
* public ListNode next;
* public ListNode(int x) { val = x; }
* }
*/
public class Solution
{
public ListNode RotateRight(ListNode head, int k)
{
if (head == null || k == 0)
return head;
int len = GetLength(head);
int index = len - k%len;
if (index == len)
return head;
ListNode temp1 = head;
ListNode temp2 = head;
for (int i = 0; i < index - 1; i++)
{
temp1 = temp1.next;
}
head = temp1.next;
temp1.next = null;
temp1 = head;
while (temp1.next != null)
{
temp1 = temp1.next;
}
temp1.next = temp2;
return head;
}
public int GetLength(ListNode head)
{
ListNode temp = head;
int i = 0;
while (temp != null)
{
i++;
temp = temp.next;
}
return i;
}
}
Python 语言
# Definition for singly-linked list.
# class ListNode(object):
# def __init__(self, val=0, next=None):
# self.val = val
# self.next = next
class Solution(object):
def rotateRight(self, head, k):
"""
:type head: ListNode
:type k: int
:rtype: ListNode
"""
if head is None or k == 0:
return head
l = self.GetLength(head)
index = l - k % l
if index == l:
return head
temp1 = temp2 = head
for i in range(index - 1):
temp1 = temp1.next
head = temp1.next
temp1.next = None
temp1 = head
while temp1.next is not None:
temp1 = temp1.next
temp1.next = temp2
return head
def GetLength(self, head):
temp = head
i = 0
while temp is not None:
i += 1
temp = temp.next
return i
426

被折叠的 条评论
为什么被折叠?



