AidLux AI 应用案例悬赏征集活动
AidLux AI 应用案例悬赏征集活动是 AidLux 推出的 AI 应用案例项目合作模式,悬赏选题将会持续更新。目前上新的选题涉及泛边缘、机器人、工业检测、车载等领域,内容涵盖智慧零售、智慧社区、智慧交通、智慧农业、智能家居等多个行业的真实应用场景。
开发者可以基于悬赏库内的选题(当然,我们也非常欢迎选题库外其他的 idea),结合自己的专业能力,完成 AI 应用开发并将其成功部署运行在使用 AidLux 的设备上。
按照规范提交效果展示视频和项目代码包,通过检验即可获得定额奖励。
根据完成时间的前后顺序,开发者可以获得额外先发奖励;呈现效果好、运行帧率高的应用项目还可以获得额外优化、效果奖励。单一选题最高可获得 1100 元奖励 + 7T 算力的边缘计算设备一台!
AidLux AI 应用案例悬赏征集活动入口:https://docs.qq.com/sheet/DZE90bE1mUk1idVVQ?tab=BB08J2
本期选题
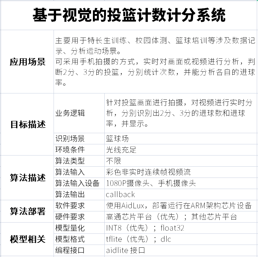
效果示意

报名链接
点击进入AidLux AI 应用案例悬赏征集活动,选择感兴趣的项目,阅读并确认选题要求后,添加AidLux小助手微信报名。
AidLux启动AI应用案例悬赏活动,鼓励开发者基于AidLux平台开发AI应用,涉及泛边缘、机器人等多个领域。参与者有机会赢取奖金和边缘计算设备,并有额外奖励机制激励优质项目。活动详情及报名请见官方链接。

被折叠的 条评论
为什么被折叠?



