低噪声放大器(Low Noise Amplifier,LNA)位于无线通信系统中的射频接收机的前端, 作用是对天线接收到的微弱信号放大,以达到可以解调的信号电平。
AW15058LQNR采用先进工艺,具有低噪声系数(Noise Figure)、多级增益可调的特点。可显著提高整个系统的动态范围,并通过增益控制功能为后级电路提供稳定的输入信号,适用于射频多制式GSM/CDMA/WCDMA/LTE/5G NR低频接收通路。
AW15058LQNR应用场景为:当前通信终端需要支持的射频CA组合愈来愈多,在支持ENDC L+L(低频+低频)组合4x4 MIMO的场景,系统中LNA BANK低频口不够用,需增加一路多级可调增益低频LNA来实现。以达到终端提升数据吞吐量和上网速率。
应用场景

AW15058LQNR主要特性
-
频率范围:0.6~0.96GHz
-
增益动态范围:33dB,7级可调增益
-
最高增益:21.5 dB
-
低噪声系数:0.7 dB
-
高线性度:IIP3=-5.5dBm
-
支持MIPI RFFE 3.0协议
-
封装:QFN 1.5mm x 1.1mm-11L
产品优势一
增益动态范围较广,7级可调增益
AW15058LQNR工作频率在0.6~0.96GHz,增益可在-12 dB至21.5 dB范围内调节,通过更改对应寄存器配置来实现多级增益可调的功能,全增益范围内有着较好的噪声系数和线性度,输入、输出阻抗匹配度较好,满足包括5G NR在内的多种通信制式并存的需求。

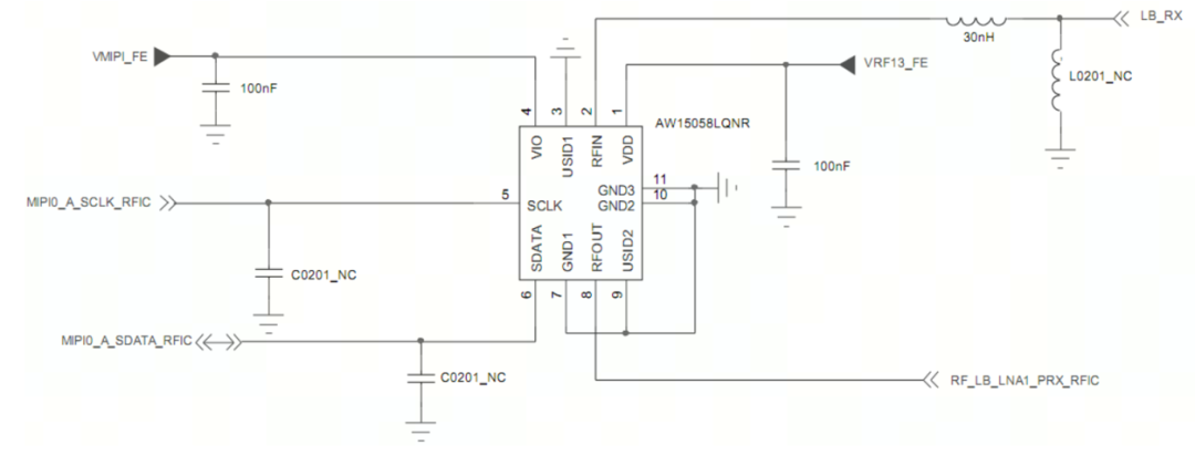
图1 AW15058LQNR应用框图
产品优势二
低噪声系数:0.7 dB
LNA对系统噪声系数的影响非常敏感,前端LNA的重要性不容小觑,它很大程度决定了弱信号情况和可实现的误码率的最终射频性能。如果LNA噪声性能不足,那么在电路和接收通道管理方面的链路设计工作将无法满足5G性能。AW15058LQNR最小噪声系数NF为0.7dB,优秀的NF可对射频接收灵敏度提供较大贡献。

图2 AW15058LQNR应用于5G NR接收通路
产品优势三
高线性度: IIP3=-5.5dBm
LNA需要具备高线性度,以避免由于过度放大而导致信号失真。线性度包括输入三阶截点(IIP3)和输入P1dB压缩点(P1dB)等指标。AW15058LQNR的高线性度性能可以精确控制传送至接收机电路的功率。
总结
AW15058LQNR具有33dB的广增益动态范围,7级可调增益,给射频接收机前端提供了更大的灵活性,其低噪声系数NF=0.7dB及高线性度有效提高射频接收灵敏度。
这些优异的性能使得AW15058LQNR可以灵活应用于射频接收机前端的设计当中,且同时满足包括5G NR在内的多种通信制式并存的需求。
更多精彩内容详见
https://www.awinic.com
330

被折叠的 条评论
为什么被折叠?



