01.引言
近些年来,氛围灯几乎成为了智能座舱标配。从门把手的单个氛围灯到整车座舱的数百个灯带,氛围灯的应用越来越多。越来越多的厂家和用户关注到氛围灯驱动技术,市场需求不断提升。在此背景下,艾为电子推出了AW32F010QNR-Q1+AW21036QPY-Q1的氛围灯方案。

图1 智能座舱灯效图
02. 灯随音动方案
——让智能座舱肉眼可见地智能
一般的动态效果已经很难满足市场的需求,AW32F010QNR-Q1支持音频信号采集,高精度的ADC再结合AW21036QPY-Q1优越的电流控制能力,二者的配合可以让灯效的节奏感更强更细腻,更好地展现智能座舱的智能。下面我们来看一下这个设计是如何实现。
AW32F010QNR-Q1支持多路差分信号输入,提供丰富的拾音方案,对系统和平台带来强大的兼容性。如图2,AW32F010QNR-Q1同时兼容了PA差分输出,MIC输出和HEADPHONE输出,同时只需要一路IIC总线就可以连接4颗AW21036QPY-Q1 芯片驱动,同时控制的led通道数多达144个。
此外,AW32F010QNR-Q1支持外部控制芯片在线升级,用户可以使用IIC进行在线升级,可随时随地更新效果。

图2 AW32F010QNR-Q1+AW21036QPY-Q1参考设计
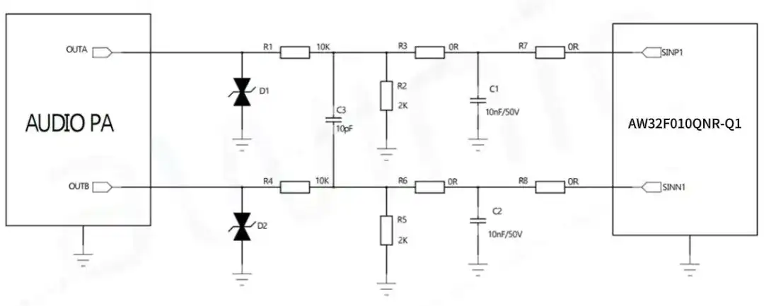
从车内的喇叭上进行拾音
媒体播放功能几乎已经成为了汽车的标准功能,喇叭是汽车媒体播放功能必不可少的电子设备。AW32F010QNR-Q1可以支持从D类,AB类音频放大器的输出信号进行采集,经过电阻分压RC滤波器直接接到AW32F010QNR-Q1的SINNx/SINNPx。
图3中我们提供一个从单端直流偏置差分输出信号进行拾音的参考设计,AW32F010QNR-Q1的SINP/SINN推荐输入信号幅值为2V,所以首先要确认PA最大音量时的最大电压,然后通过电阻分压之后再连接到AW32F010QNR-Q1,保证电压在推荐电压范围内。图3中PA输出为+10V,从OUTA上考虑,R1取值10K,R2取值2K,分压之后为大约等于2V,可以满足设计。同理,OUTB上R4取值10K,R5取值2K。其中RC滤波的截止频率为f= 1 / (2 * π * (R1//R2) * C1),从视觉效果的动态美观性来说,低通截止频率可设置约为10kHz,无需处理人耳听觉范围的全部频率。如图中低通截止频率约为10kHz。

图3 从PA输出拾音参考原理图
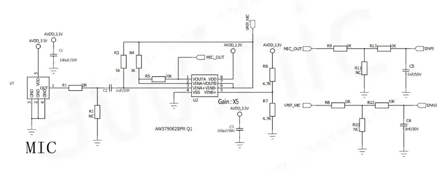
从车内的MIC进行拾音
当前直播行业快速发展,直播和短视频用户越来越多,人们更期望可以随时随地地录制视频。考虑到很多车主在车上录制短视频或者直播演唱的时候也能使用灯随音动效果,AW32F010QNR-Q1+AW21036QPY-Q1这个方案也支持从麦克风进行拾音。无需和音源端进行任何有线的连接,只需要在车上布置MIC即可完成这个炫酷的功能。麦克风输出是单端直流偏置信号,此信号通过一个隔直电容到运放端,然后经过电阻分压RC滤波之后给到AW32F010QNR-Q1的SINNx/SINPx。
如图4我们提供一个参考的设计,首先MIC信号经过运放后 (AWS79062SPR-Q1)的输出OUT和Vref电压,然后通过分压和滤波电路把信号给到AW32F010QNR-Q1。如图4所示,R1/R2预留了MIC的分压电阻位,通常情况下,MIC输出电压较低,可以按照实际设计直接通过隔直电容连接到运放即可。然后根据运放的参考配置,控制运放输出电压范围。例如图4中R3,R4和R5组成运放电路的反馈网络,其中放大系数β=(R5+R4)/R4,R6,R7为Vref的分压电阻,电压常规设置为AVDD的一半。运放后端的电路设计就可以直接参考上一节的单端直流偏置差分输出电路。

图4 MIC拾音参考电路
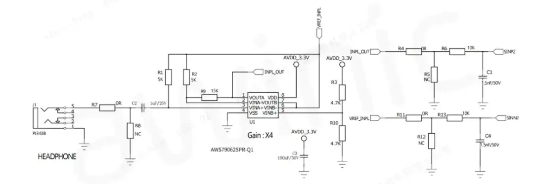
从车上耳机孔进行拾音
部分车主或者车上的乘客可能期望把移动设备的音源在车上播放,当用户通过耳机孔接入一个外设音源的时候,我们的方案是否还能支持灯随音动呢?答案是肯定的,为了提高方案的兼容性,AW32F010QNR-Q1还支持从Codec的耳机输出进行拾音。HEADPHONE输出通常是一个正负单端直流偏置信号,类似于MIC输出,可以通过一个隔直电容到双通道运放端(AWS79062SPR-Q1),然后经过电阻分压RC滤波电路连接到AW32F010QNR-Q1的SINNx/SINPx。
HEADPHONE的参考电路设计和上一节中MIC的设计极其类似,如图5,在运放电路中,R1,R2,R9组成运放电路的反馈网络,运放后级电路的设计和单端直流偏置差分音源的输出类似。

图5 HEADPHONE拾音参考电路图
03. AW32F010QNR-Q1和AW21036QPY-Q1介绍
AW32F010QNR-Q1是一款专业的车规级音乐律动SoC芯片。提供24MHz 32bit内核,它最多能复用出16个GPIO口,支持ISP和ICP功能;同时能够提供多路 100K SPS 14bit SAR ADC,同时还有如下功能:
- AECQ-100 Grade 2: -40~105℃
- 24MHz 32位MCU
- CRC32和高速除法器
- 支持在线编程(ISP)和在系统编程(ICP)
- 2个看门狗
- 支持1MHz I2C
- 支持UART
- 16个GPIO引脚
- 上电复位,低电压检测
- 低电压复位和温度检测

图6 AW32F010QNR-Q1参考设计
AW21036QPY-Q1是一款专业的氛围灯驱动芯片,最大支持50mA驱动电流;同时能够提供36路恒流源通道,支持256级全局电流调节,每一路都可以单独控制直流电流和PWM电流,能够做出极其细腻的呼吸灯效果。同时还有如下功能:
- AECQ-100 Qualified
- 高精度电流源
- EMI和可听噪声抑制
- 灵活的灯效pattern控制
- 开/短路检测
- 自动功耗降低功能
- 过温保护

图7 AW21036QPY-Q1参考设计图
05. 艾为呼吸灯产品驱动介绍
为了满足市场不同客户,不同产品的需求,艾为推出了一系列的呼吸灯驱动产品,包含直驱型和矩阵型的产品,且提供多个型号和封装供选择。

表1 产品型号和封装参考

表2 产品型号和封装参考

表3 产品型号和封装参考
更多精彩内容详见
艾为电子热招进行时
长按左侧二维码一键直达
合作宣传邮箱pr@awinic.com
347

被折叠的 条评论
为什么被折叠?



