篇幅所限,本文只提供部分资料内容,完整资料请看下面链接
https://download.youkuaiyun.com/download/AI_data_cloud/89533886
资料解读:招商局集团主数据治理规划方案
详细资料请看本解读文章的最后内容。
在企业数字化转型的浪潮中,数据已成为核心资产。招商局集团发布的这份主数据治理规划方案,为我们清晰地勾勒出一条以主数据为切入点、全面提升数据治理能力的实施路径。该方案不仅体系完整,而且紧密结合集团实际,具有极强的实践指导意义。
方案开篇明义,将企业数据形象地比喻为一棵“数据之树”。其中,主数据是支撑一切的“树干”,描述了集团核心业务对象,如组织、人员、客户等,具有高稳定性、高共享性的特点;而“树叶”则代表了记录具体业务事件的交易数据,“果实”则是通过加工分析形成的指标数据,用于支持管理决策。这一比喻深刻揭示了主数据作为企业最基础、最稳定数据资产的核心地位,阐明了将其作为治理切入点的必要性。
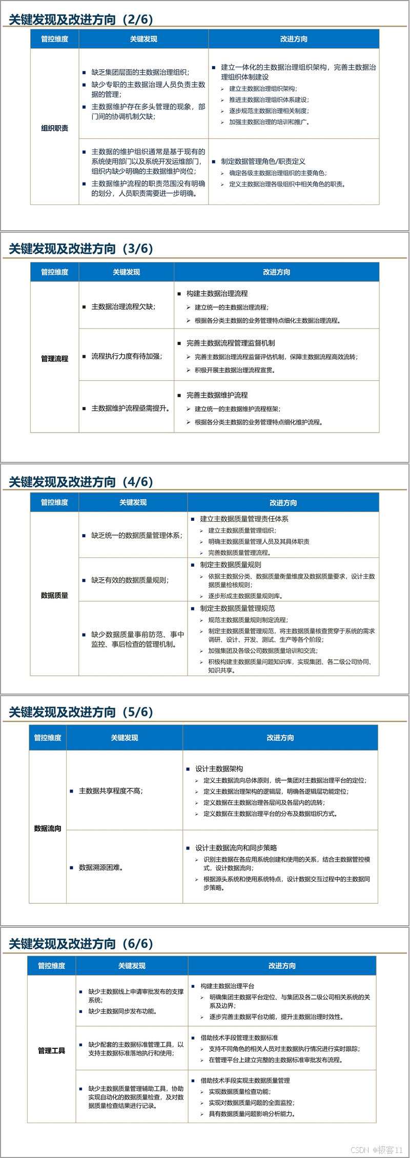
文件深入剖析了集团在主数据管理方面面临的四大核心挑战:缺乏统一的管理组织导致责权不清;缺乏统一的标准规范造成数据编码和定义各异,难以共享;缺乏统一的维护机制引发系统间数据不一致;缺乏统一的管理平台导致重复建设与交互复杂。这些痛点精准地反映了大型集团企业在数据管理中的普遍困境。
为了寻求解决方案,方案借鉴了业界领先实践,如中石油聚焦65个关键主数据信息项的标准建设,中石化实现了主数据自动化管理,以及华创快消品规划了16类主数据的治理经验。这些案例的共同启示在于:主数据分类需兼顾行业共性与企业管理个性;必须从制定数据标准入手保障数据质量;并需要在数据治理机制下细化主数据的工作流程,采取分阶段实施的策略。
基于此,本项目确立了三大目标:打造统一的主数据治理平台、建设主数据标准与管理机制、最终提升数据价值。其愿景是实现“四个一”,即通过一个平台、一套标准、一套流程和一个组织,确保主数据的高度一致性和准确性,提高治理效率,降低管理成本。
方案的核心是提出了一个系统性的主数据治理框架。该框架由六大支柱构成:组织职责、制度规范、管理流程、管理工具、数据质量和数据流向。这六个方面环环相扣,缺一不可。特别值得关注的是其组织架构设计,采用了决策层、管理层和执行层三层模式,明确了各层级的职责,是工作有效开展的基石。在治理模式上,创新性地提出了“统管、共管、分管”三种模式,根据不同主数据的重要性和共享范围进行分类管控,体现了原则性与灵活性的结合。
在实施层面,文件提供了极为详尽的工作方法。从主数据的识别原则(共享性、稳定性、独立性),到具体的分类定义(如组织、人员、客户、物料等),再到数据标准的制定步骤和关键信息项的筛选原则(共享性、重要性、可行性),都给出了明确指引。流程设计更是细致入微,涵盖了主数据标准的管理(制定、变更、发布、执行)、主数据质量的管控(问题提出、分析、检查、提升),以及主数据从申请、审批、创建到发布的全生命周期管理。
关于技术支撑,方案对主数据治理平台的功能需求提出了明确要求。平台需支持前述的三种管控模式,并具备数据标准管理、数据质量管理、数据生命周期管理、数据清洗、数据分析以及数据交换等核心功能模块,从而将治理制度和要求在系统中固化和实现。
通览全篇,这份规划方案的突出特点在于其战略前瞻性与实操落地性的完美统一。它不仅仅是一份技术蓝图,更是一份涉及组织变革、流程优化和技术平台建设的综合治理纲领。招商局集团通过这套体系的构建,旨在打通数据孤岛,夯实数据根基,为集团的精细化管理和数字化转型提供坚实的数据支撑。
接下来请您阅读下面的详细资料吧。





169

被折叠的 条评论
为什么被折叠?



