篇幅所限,本文只提供部分资料内容,完整资料请看下面链接
https://download.youkuaiyun.com/download/AI_data_cloud/89644577
资料解读:(95页PPT)智慧景区综合解决方案
详细资料请看本解读文章的最后内容。
该文件围绕智慧景区综合解决方案展开,涵盖项目概述、建设思路与实现路径、大数据技术应用及总结等多方面内容。
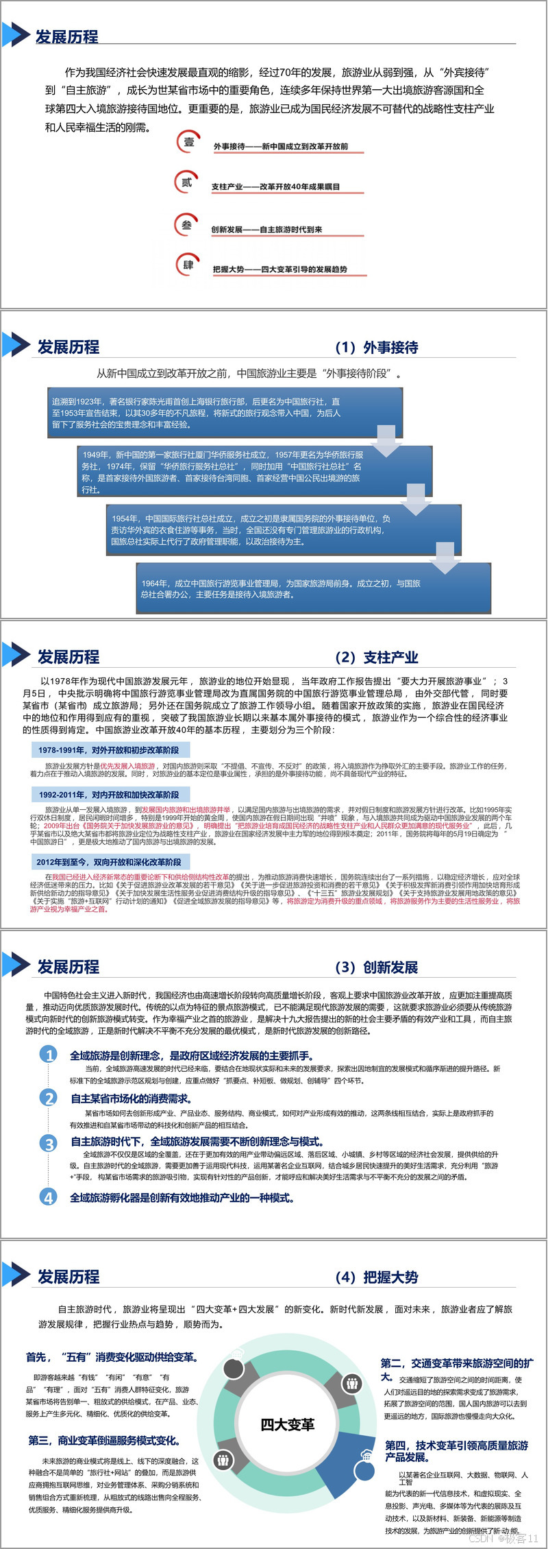
在项目概述中,明确旅游的本质是时空维度上变换的人类活动,并梳理了旅游的发展历程。从 80-90 年代的传统旅游时代,到 2000 年代的互联网时代,再到现今依靠手机终端获取信息和服务的阶段,旅游在信息获取、产品预订和分享方式上发生了巨大变化。同时,阐述了旅游信息化的发展阶段,从传统旅游、电子旅游、数字旅游到智慧旅游,呈现出智能化、应用多样化的趋势,且智慧旅游时代已然到来。还介绍了旅游业在我国的发展,从外事接待到成为支柱产业,再到如今的创新发展,以及自主旅游时代下全域旅游的新要求和旅游业的 “四大变革 + 四大发展” 新变化。
建设思路与实现路径部分,将智慧景区分为不同发展阶段,V1.0 阶段包含旅游综合服务平台、智慧景区门户、景区综合治理平台等多个平台,涉及门票预订、信息发布、监控管理等功能。同时指出了智慧景区发展面临的信息孤岛、数据获取难题等问题,并阐述了景区大数据的定义、优势作用,其能为游客、旅游局、景区和服务行业等不同主体提供多方面支持,还介绍了景区大数据的总体框架。V2.0 阶段则强调精细化管理和个性化服务,运用 AR、物联网等技术提升体验和管理能力,并列举了嘉兴乌镇、四川九寨沟等多个景区的成功案例。
智慧景区大数据技术应用方面,提出基于 SaaS 模式整合碎片化数据,形成景区大数据,为智慧管理、服务和营销提供支撑。阐述了数据的采集、清洗、分析等过程,以及数据中台的作用,还涉及大数据分析在客流分析、游客分析、精准营销等方面的具体应用,包括实时客流监控、游客画像分析、热门路线挖掘等。
总结部分,对景区和游客分别给出建议。景区应量体裁衣、分阶段建设,避免盲目投资;智慧景区对游客而言,应提供贴心人性化服务。
接下来请您阅读下面的详细资料吧。





1810

被折叠的 条评论
为什么被折叠?



