测试用例编写是软件测试的基本技能,也有很多人认为测试用例是软件测试的核心,软件测试中最重要的设计和生成有效的测试用例,测试用例是测试工作的指导,也是软件测试必须遵守的原则。
下面我们介绍测试用例的编写
总体编写思路
黑盒测试用例(优先)+白盒测试用例(补充)=完整的测试用例
总体编写策略
对于测试用例编写来说,常用的四种方法基本就够用了,等价类、边界值、正交实验法、错误推断法,辅以场景测试法、需求/设计转换法、探索式测试思想,可以应付绝大多数产品的测试。个别的产品还需要在某一点细化和扩充,需要就是论事。
使用各种编写方法的综合设计策略:
-
在任何情况下都必须使用边界值分析方法,经验表明用这种方式设计出测试用例发现程序错误的额能力最强
-
必要时用等价类划分方法补充一些测试用例,尤其注意无效等价类情况
-
如果程序的功能说明中含有输入条件的组合情况,则一开始就可选用因果图法(或判定表法、正交实验法)
-
用错误推测法再追加一些测试用例,主要是利用测试经验
-
对照程序逻辑,检查已设计出的测试用例的逻辑覆盖程度,如果没有达到要求的覆盖标准,应当再补充足够的测试用例,参照白盒测试用例编写
-
对程序的应用场景进行研究和思考,增加不同场景下的测试用例,用户场景测试必须重视很大一部分程序错误就是因为测试场景与用户真实场景的差异性带来的
-
对业务和程序有更深的理解之后,可以充分发挥发散思维和探索式想法。这里大家不要误解探索式测试就是漫无目的的测试,其实探索式测试有非常详细的测试知道思路
黑盒用例编写
常见方法
等价类、边界值、因果图、判定表驱动法、正交试验法、功能图法、场景实验法、错误推断法、需求转换、设计文档、探索式测试
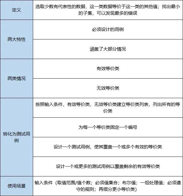
等价类

边界值

因果图

判定表

正交实验法

场景实验法

错误推断法

需求转换法

设计文档

探索式测试法

白盒用例编写

基本思路

基本策略
1、语句覆盖准则基本没啥用,比较强的逻辑覆盖准则是判定覆盖或者条件覆盖;
2、通常判定覆盖可以满足语句覆盖
3、语句覆盖<判定覆盖<条案件覆盖
4、循环覆盖来说,完全的额路径测试并不符合实际
工作内容报告
1跟踪流程:
评审需求文档,跟进需求迭代,评审研发设计方案,追求写出完美的测试用例
2快、近、早地介入测试:
早参与、早评审、早写用例,并在测试过程中精准定位bug
3提高效率:
用提效方法,找提效工具,写脚本解决繁琐工作
4写文档:
详、全、尽的业务文档和操作文档,以帮助新同学或者其他业务组的同事快速熟悉负责项目,而不是每次都询问
5项目推动:
评估整个项目的进度和风险,推动问题解决
6线上问题:
响应、分析、定位线上bug,推动问题解答
7自动化测试:
实现价值,不是为了自动化而自动化
工作项目报告
1独立负责的项目
2团队公共的项目
3自动化测试项目
注意点:数据说话,阐述项目的结果和自己在项目中扮演的重要角色和所做的贡献
工作推进报告
1推动降低发版频率:
针对前端版本多、小需求、小改动频繁上线的问题,提出固定发版日方案,并在产品研发测闭环,解决问题
2守着开发改bug,一起分析问题:
针对产品、研发、测试时间紧,发聊天消息会带来更多沟通成本的问题。采取面对面沟通交流,充分理解研发的实现逻辑,更益于业务测试。当发现一系列bug后,抱着电脑蹲守开发,一起分析和解决问题,事半功倍
3做专项测试:
针对业务的细节点,做异常专项测试,如断电、断网、服务不可用、接口异常等等,提升系统的稳定性
4上线checklist:
不管大小项目,上线前做checklist(代码、数据库、人员通知、数据准备、配置准备等)。越是核心业务,越要推进该工作。
未来计划
1注重测试本质:
测试工作,起于业务,归于业务。掌握各类技术和工具的最终目的也是服务于业务
2重点项目维稳:
提高质量意识,提高服务稳定性
3继续推进优化:
项目、流程优化点
4多做总结:
输出、分享、踩坑记录
5做好项目管控:
站在整个项目管控,锻炼全局意识
6技术提升:
Java编程,可以走查开发代码;用Java代码写性能测试脚本
大领导点评
1要具备国际化视野
2敢于质疑:
对产品需求方案、研发设计有不合理之处,怼起来
3站在用户角度测试:
功能使用顺不顺手,是否满足大多数人的胃口。测试应当以一个全新使用者的角度去测试功能,而不是为了应付需求
4确定工作优先级:
项目需求扎推时,合理分配精力
以上就是黑盒白盒测试用例的编写方法啦和软件测试工程师的一些工作日常大家有什么不懂的或者对软件测试感兴趣的可以在下方留言哦
最后: 下方这份完整的软件测试视频学习教程已经整理上传完成,朋友们如果需要可以自行免费领取 【保证100%免费】

这些资料,对于【软件测试】的朋友来说应该是最全面最完整的备战仓库,这个仓库也陪伴上万个测试工程师们走过最艰难的路程,希望也能帮助到你!
软件测试技术交流群社:746506216(里面还有工作内推机会,毕竟我们是关系社会。)
软件测试面试文档
我们学习必然是为了找到高薪的工作,下面这些面试题是来自阿里、腾讯、字节等一线互联网大厂最新的面试资料,并且有字节大佬给出了权威的解答,刷完这一套面试资料相信大家都能找到满意的工作。

面试文档获取方式:


2139

被折叠的 条评论
为什么被折叠?



