
写在前面:在日常开发过程中,有人做前端开发,有人负责后端开发。接口的主要作用就是连接前后台。但是,由于前端和后端开发的速度可能不一样,尤其是后端开发好了,但前端还未开发。这种时候我们需要做接口测试吗?
在日常工作中,我们主要测试的都是功能板块,如果你想真正了解接口测试,那么这篇文章或许能给你一定帮助。
1、为什么我们要做接口测试?
首先,我们先来看看测试金字塔(接口测试是在中间部分,底层是单元测试,最顶端是界面测试)。

从三者的面积大小来看,单元测试和接口测试,才是重点,而界面测试真的是太少。这个面积,你可以理解为代码覆盖,也可以理解为测试的工作量。
这里要提出一个观点:现在国内公司越来越重视接口测试了。之前的几年,很多测试资源都放在了界面的测试,今后会逐步放在接口测试功能、性能、自动化和稳定性测试上面。
白盒测试目前还是开发自己测试,有些大公司,注重软件产品质量,也会安排一些有代码能力的测试人员,去辅助和指导开发人员进行单元测试,共同保证软件的质量。
2、什么是接口测试?
这部分内容可以说:前人之述备矣,我就不赘述了。(PS:需要的同学可以回复:接口测试,查看相关文章。)
3、接口的分类
在开始做接口测试之前,有必要了解一下接口的分类。这里的分类,主要是HTTP请求方法分类。下面是我们最常见的GET/POST/PUT/DELETE四种方法。工作中接口用到最多是GET和POST方法。(GET和POST方法的具体区别,大家可以自行翻阅图书查看)

4、设计接口测试用例
接下来,我们就一起来聊聊进行接口测试的准备工作。有些同学很好奇,接口测试要流程干嘛?不就是拿着接口文档直接利用接口测试工具测试嘛。
其实,如果只是三五个接口,你可以这么做一个临时的接口测试。但是,如果是上百个接口,或者,你们公司的这个项目,第一次做接口测试,那么,我们还是很有必要遵守测试的流程。
1)接口测试的流程
接口测试和功能测试一样,流程也大致遵守V模型,请看下图。

一般来说,接口测试左边的每个阶段,每个公司可能都侧重点不同,例如有些公司就没有需求讨论和需求评审这个阶段。不管如何,用例设计,这个是少不了,而且是重点,要花时间的阶段。只有覆盖全面的接口测试用例,才能有比较好的测试接口覆盖率,才会找出更多的接口的Bug。
2)为什么要写接口测试用例
功能测试用例,大家都写过。接口测试用例,很多人没有写过。在写之前,我们来讨论下,为什么要写接口用例。
①理清思路,避免漏测
②提高测试效率
③跟进测试进度
④告诉领导做过
⑤跟进重复性工作
上面五点,结合自己测试实际经验,应该来说是很好理解和认同的。有用例,就有思路,避免漏掉测试点。跟着测试用例走,一方面,可以避免随机测试那种没有目的性的测试,提高测试效率;另一方面,这对领导检查你的工作、同事询问你的进度时有很多便利,也能够提高对接效率。
3)接口用例设计
我们在设计接口用例时,主要可以从这四个方面来考虑:功能,逻辑业务,异常,安全。
①功能:
功能是否正常;功能是否按照接口文档实现;
举例:有些添加到购物车,需要登录才能添加。也就是业务要求不支持游客添加购物车功能,如果设计一个没有登录的用户,然后去测试添加购物车接口,结果接口能添加到购物车,说明功能不正常,不符合需求和接口文档描述。
②逻辑业务:
是否依赖业务;
举例:该接口调用之前,需要调用登录接口,如果不登录也能请求数据,不符合业务规则。
③异常:
参数异常和数据异常;
参数异常:关键字参数,参数为空,多,少参数,错误参数;
数据异常:关键字数据,数据为空,长度不一致,错误数据;
举例:不管数据异常还是参数异常,测试点差不多,一个参数有key和value,key表示参数,value表示数据。
第一,看看参数和数据能不能支持关键字,例如Java中的保留关键字等等;
第二,就是参数和数据都为空,看看是否做了判断;
第三,参数多和少,例如有两个参数的接口,你需要设计一个三个参数的用例,一个只有一个参数的用例。数据那边长度不一致,例如设计很长的字符串是否支持,因为数据库创建表过程都设置好了每个字段的长度。输入错误的参数和数据,例如故意输出单词等等。
④安全测试用例设计:
cookie:有cookie才能获取数据,如果不带cookie还有信息返回,说明有问题
header:正常接口带header信息,删除header看是否能够返回数据。
唯一识别码:app手机识别码,一般是唯一的。
注:安全测试主要从上面三点检查。第三个是唯一识别码,主要是指app上手机的识别码,一般很少用到,除非很严格的接口测试,例如银行app登录,需要指纹,而指纹来源手机,一般有一个手机识别码判断过程。
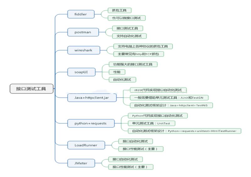
5、接口测试的工具
目前,市场上有很多支持接口测试的工具。利用工具进行接口测试,能够提供测试效率。例如,加入让你一天完成100个接口测试任务,你觉得你加班能否完成。如果有工具,但是不是所有工具都能够支持你完成这个任务。下面我们就来挑选几个工具,简单介绍一下。

1)fiddler
首先,这是一个HTTP协议调试代理工具,说白了就是一个抓http包的工具。web测试和手机测试都能用到这个工具。既然是http协议,这个工具也能支持接口测试。稍后文章,我们会专门介绍fiddler这个工具。
2)postman
这是一款google工程师开发的一个插件,可以安装到chrome浏览器上。支持不同接口测试请求,能够管理测试套件和自动化运行,弱点在于,自动化断言功能不强大。不能和jenkins和代码管理库进行持续集成测试。但是,绝对是一个很好的半手工,半自动化测试工具,我一般在写自动化接口测试用例,会打开postman进行辅助测试和debug。这个工具也会稍后在文章介绍。
3)wireshak
这个是一款计算机上抓包工具,支持抓各种包,TCP,UDP,HTTP都支持。如果做底层网络数据测试,一般都需要用到它。作为接口测试,这个软件有点不友好。因为刷新数据太快,不好定位每个操作对应的接口。所以,我们不会进行过多介绍这个工具。
4)soupUI
这个是一个开源免费、企业版收费的软件。在国外的接口测试,使用非常多。这个工具能够支持接口自动化测试和接口性能测试,也能支持和jenkins做持续集成测试。了解一下就可以,自己可以下载一个社区免费版,做一个demo试试。
5)java代码做接口测试
代码是万能,笔记工具也是代码开发出来的。为什么要用代码做接口自动化测试呢。因为,有些工具功能是有限制,很多公司,需要一些特定的功能,工具不支持,只好用代码进行开发。
一般用Java做自动化测试,主要是利用httpclient.jar这个包,然后利用junit或者testng这样的单元测试工具,进行测试用例的开发,然后在jenkins上创建一个job,进行持续集成测试。
6)Python代码做接口测试
和Java一样,Python中利用一个很好,功能强大的第三方库requests,能够方便都创建接口自动化用例。python下单元测试框架,一般采用unittest。生成测试报告,一般选择HTMLTestRunner.py。同样,可以和jenkins做持续集成测试。
7)LoadRunner
不要以为LR只能做性能测试,loadrunner同样可以做接口自动化和接口压力测试。只是我们很多人,不会利用LR的函数,进行开发接口测试用例。
8)JMeter
JMeter同loadrunner一样,都是以性能测试出名,一般用JMeter也是做接口性能测试。例如java+Jmeter+ant+jenkins做接口性能监听测试。JMeter如何做接口测试,大家可以网上查下。
写在最后:上面说了这么多工具,基本覆盖了接口功能测试,接口自动化测试,接口性能测试。这里提一下,在Python语言下有一个性能测试工具推荐:Locust。自己百度,安装下,很简单的web界面,感觉很不错,作为一个轻量级的协程测试工具。
下面是我们的刷题时刻!扫码一起来小程序 刷面试题 吧, 看你知道多少?不知道多少?…

下面是测试资料,对于做【软件测试】的朋友来说应该是最全面最完整的备战仓库,这个仓库也陪伴我走过了最艰难的路程,希望也能帮助到你!

最后: 可以在公众号:伤心的辣条 ! 免费领取一份216页软件测试工程师面试宝典文档资料。以及相对应的视频学习教程免费分享!,其中包括了有基础知识、Linux必备、Shell、互联网程序原理、Mysql数据库、抓包工具专题、接口测试工具、测试进阶-Python编程、Web自动化测试、APP自动化测试、接口自动化测试、测试高级持续集成、测试架构开发测试框架、性能测试、安全测试等。
学习不要孤军奋战,最好是能抱团取暖,相互成就一起成长,群众效应的效果是非常强大的,大家一起学习,一起打卡,会更有学习动力,也更能坚持下去。你可以加入我们的测试技术交流扣扣群:914172719(里面有各种软件测试资源和技术讨论)
喜欢软件测试的小伙伴们,如果我的博客对你有帮助、如果你喜欢我的博客内容,请 “点赞” “评论” “收藏” 一键三连哦!
好文推荐
转行面试,跳槽面试,软件测试人员都必须知道的这几种面试技巧!

2696

被折叠的 条评论
为什么被折叠?



