博主介绍:✌️码农一枚 ,专注于大学生项目实战开发、讲解和毕业🚢文撰写修改等。全栈领域优质创作者,博客之星、掘金/华为云/阿里云/InfoQ等平台优质作者、专注于Java、小程序技术领域和毕业项目实战
✌️技术范围::小程序、SpringBoot、SSM、JSP、Vue、PHP、Java、python、爬虫、数据可视化、大数据、物联网、机器学习等设计与开发。
主要内容:免费开题报告、任务书、全bao定制+中期检查PPT、代码编写、🚢文编写和辅导、🚢文降重、长期答辩答疑辅导、一对一专业代码讲解辅导答辩、模拟答辩演练、和理解代码逻辑思路。
特色服务内容:答辩必过班 (全程一对一技术交流,帮助大家顺利完成答辩,小白必选)
全网粉丝50W+,累计帮助2000+完成优秀毕设
🍅文末获取源码🍅
感兴趣的可以先收藏起来,还有大家在毕设选题,项目以及🚢文编写等相关问题都可以给我留言咨询,希望帮助更多的人

演示视频
若访问不了或没有找到请文末卡片dd我获取更详细的演示视频
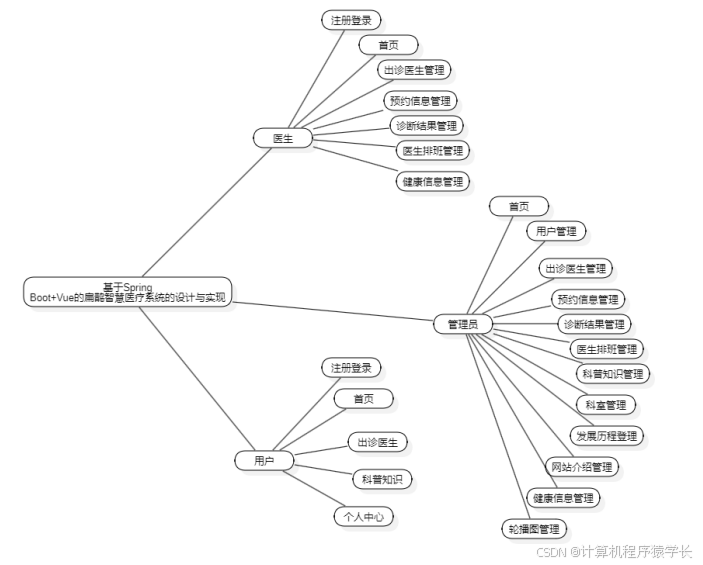
系统功能

部分实现截图
具体其他的功能就不一一介绍,完整的功能大家可以文档底部直接DD我,获取完整功能视频演示,可直接下载后即可使用,功能比较全面,大家可以在上面做简单的修改即可实现自己的项目需求










架构设计
MVC的设计模式
系统采用标准的MVC模式,利用Spring Boot集成Mybatis框架进行开发,将整个系统划分为视图层(View),控制器层(Controller),服务层(Service),以及数据访问层(Data Access Object,简称DAO层)四个主要组成部分。在这种架构下:
视图层(View): 负责前端页面的显示,包括用户界面和管理界面,提供与用户交互的接口。
控制器层(Controller): 接收用户的请求,并将请求转发给相应的服务层组件,同时负责响应的数据模型和视图的选择。
服务层(Service): 实现业务逻辑,并调用DAO层与数据库进行交互。
数据访问层(DAO层): 直接与数据库通信,负责数据的持久化工作,包括数据的查询、更新、插入和删除等操作。
Spring Boot的自带功能简化了请求的转发和视图的渲染管理,内部的Spring容器则负责业务对象的生命周期和依赖注入,极大地提高了开发效率和系统的可维护性。Mybatis作为ORM框架,使得数据库操作更加简便,映射SQL查询到Java对象,而不需要繁琐的JDBC代码。此外,为了提升系统的安全性,我们将集成Shiro进行认证和授权管理,以确保只有经过认证和授权的用户才能访问系统资源。同时,加密模块将用于保护数据的完整性和隐私,防止敏感信息泄露。
整体架构的设计旨在确保系统的安全性、稳定性以及高效性,为用户提供一个安全、可靠的系统体验。
系统架构图如下:

基于B/S的架构
①**B/S的架构:**系统为了增加系统的可操作性和可维护性采用B/S架构实现,系统包括了浏览器客户端、web服务器端和数据库端。系统架构如图。

B/S结构是目前使用最多的结构模式,它可以使得系统的开发更加的简单,好操作,而且还可以对其进行维护。使用该结构时只需要在计算机中安装数据库,和一些很常用的浏览器就可以了。浏览器就会与数据库进行信息的连接,可以实现很多的功能,B/S结构是可以直接进行使用的,而且B/S结构在使用中极大的减少了工作的维护。基于B/S的软件,所有的数据库之间都是相互独立的,因此是非常安全的。因为基于B/S结构可以清楚的看到系统正在处理的业务,并且能够及时的让管理人员做出决策,这样就可以避免企业的损失。B/S结构的基本特点是集中式的管理模式,用户使用系统生成数据后,这些数据就可以存储到系统的数据库中,方便日后能够用到,这样就可以满足人们的所有的需求。
②系统模块设计:将系统中有关联的部分组合在一起,构成具有特定功能的子系统。划分模块的内部组成具有较强的耦合性,模块本身具有一定的通用性。不同的模块间可以进行相互组合与依赖。系统的客户端浏览器采用Html、CSS和Vue的技术实现,浏览器端发送Http请求和接受Http响应;Web服务器技术包括Java语言、Springboot框架和MyBatis框架;数据库采用MySQL存储系统的数据,与服务器进行数据交互。
③数据库设计:数据库实施阶段,采用MySQL数据库三范式设计表,根据逻辑设计和物理设计的结果建立数据库,编写和调试应用程序,组织数据入库,并进行运行调试。
④页面设计:采用动静分离技术和响应式布局设计,前后端分离技术。
技术栈
后端框架SpringBoot
Spring Boot是一个开源的Java后端框架,它简化了基于Spring的应用程序的初始搭建和配置过程。Spring Boot通过提供外部化配置、自动配置和约定优于配置的原则,使开发者能够快速地构建独立、可运行的、生产级别的Spring应用程序。
Spring Boot具有以下特点和优势:
1、简化开发:Spring Boot通过提供自动配置功能,减少了开发者的配置工作量。它还提供了大量的开箱即用的功能模块,如Web开发、数据访问、缓存、安全等。
2、微服务架构支持:Spring Boot适用于构建微服务架构。它提供了内嵌的Servlet容器,可以方便地将应用程序打包成可执行的JAR文件,并通过命令行或脚本启动。
3、外部化配置:Spring Boot支持外部化配置,可以将应用程序的配置信息放在外部文件中,如属性文件、YAML文件等。这使得在不重新打包和部署应用程序的情况下,可以动态调整配置。
4、自动化配置:Spring Boot根据应用程序的依赖和配置自动化地配置各种功能模块。开发者只需要添加相应的依赖,即可获取默认的配置和功能。
5、约定优于配置:Spring Boot通过约定优于配置的原则,提供了默认的配置和行为。开发者只需要在特定的目录结构下编写代码和资源文件,即可获得预期的功能。
6、强大的生态系统:Spring Boot基于Spring框架,拥有强大的生态系统。开发者可以直接使用Spring提供的丰富的功能和工具,如依赖注入、AOP、数据访问等。
总的来说,Spring Boot是一个简化和加速Java后端开发的框架,它通过提供自动配置、外部化配置和约定优于配置的原则,使开发者能够更快地构建独立、可运行的Spring应用程序,并适用于微服务架构。它还拥有强大的生态系统,提供了丰富的功能模块和工具。
数据库mysql
MySQL是一种开源的关系型数据库管理系统,它是目前最流行的数据库之一。MySQL由瑞典MySQL AB公司开发,并由Oracle公司维护和支持。MySQL具有许多优点,包括高可靠性、性能强大、可扩展性好、易于使用以及广泛的应用领域。
MySQL的特点有以下几个方面:
1、关系性数据模型:MySQL采用了关系型数据库模型,数据以表的形式组织存储,表之间通过键进行关联。
2、支持SQL语言:MySQL支持SQL(Structured Query Language)语言,可以使用SQL语句来操作数据库,包括创建、查询、更新和删除数据。
3、多用户多线程:MySQL支持多用户和多线程的并发操作,多个用户可以同时访问数据库,提高了系统的性能和并发能力。
4、安全性:MySQL提供了许多安全特性,包括密码加密、用户权限管理、访问控制等,保障了数据的安全性。
5、高性能:MySQL采用了多种优化技术来提高数据库的性能,包括索引、缓存、预编译等,可以在处理大量数据时保持较高的查询速度。
6、可扩展性:MySQL具有良好的可扩展性,在需要处理更大数据量时,可以通过分布式架构来扩展系统的容量和性能。
7、跨平台支持:MySQL可以运行在多种操作系统上,包括Linux、Windows、Mac等,提供了对不同平台的广泛支持。
MySQL被广泛应用于各种类型的应用程序和网站,包括电子商务、社交媒体、金融服务、日志分析等。它具有强大的功能和灵活的配置选项,可以满足不同应用场景的需求。同时,MySQL还提供了丰富的开发工具和管理工具,简化了数据库的开发和管理过程。
前端框架Vue
Vue是一款优秀的前端框架,用于构建交互式的用户界面。它采用了组件化的思想,使开发者能够更高效地构建可重用的UI组件,并且能够轻松地管理组件之间的交互。
Vue具有以下几个主要特点:
1、简洁易用:Vue的设计非常简洁,使用起来非常容易上手。它提供了一套简洁的API,使开发者能够快速构建出功能丰富的应用。
2、响应式:Vue支持数据的双向绑定,当数据发生变化时,页面会自动更新。这使得开发者能够更容易地处理数据的变化,并且能够保持页面与数据的同步。
3、组件化:Vue采用组件化的思想,将界面拆分为多个独立的组件,每个组件都有自己的状态和逻辑。这样的设计使得代码更加模块化,并且能够提高代码的复用性。
4、虚拟DOM:Vue使用虚拟DOM来高效地更新页面。在数据发生变化时,Vue会通过对比虚拟DOM的差异,最小化地更新页面。这样的设计使得页面的更新更加高效。
5、插件化:Vue的核心库只关注于视图层的渲染,而其它功能,如路由、状态管理等,则通过插件的方式来扩展。这使得Vue的功能非常灵活,能够根据项目的需求进行自由的组合。
总的来说,Vue是一款功能强大、灵活易用的前端框架。它具有简洁易用的API、响应式的数据绑定、组件化的开发模式以及高效的虚拟DOM更新机制等特点。无论是构建大型应用还是快速原型开发,Vue都能够提供良好的支持。
持久层框架MyBaitsPlus
MyBatis Plus是一款基于MyBatis的持久层框架,它通过提供更加便捷、高效的开发方式,简化了与数据库的交互操作。MyBatis Plus在原生的MyBatis基础上进行了功能扩展和性能优化,提供了一系列强大的特性和工具,大大简化了数据库操作的编写和维护工作。
MyBatis Plus具有诸多优点和特性,包括简化的CRUD操作、代码自动生成、分页查询、多租户支持、逻辑删除、乐观锁、动态SQL等。它还提供了一套强大的查询构建器,可以通过链式调用的方式灵活构建复杂的查询条件,并且支持Lambda表达式来编写类型安全的查询语句。
另外,MyBatis Plus还支持自定义插件扩展,可以对框架进行灵活的功能定制和扩展。它与Spring Boot、Spring Cloud等主流框架无缝集成,能够进一步简化开发工作,并且保持了与原生MyBatis的兼容性,可以直接使用原生的MyBatis代码和配置。
总之,MyBatis Plus是一个功能强大、易于使用的持久层框架,能够极大地提高开发效率和代码质量,是Java开发者进行数据库操作的优秀选择。
具体功能模块设计
- 登录注册
用户必须先注册系统才能登录。注册完成后,在登录页面输入用户名和密码。系统验证信息正确后,用户能够成功登录,并进行其他操作

- 用户管理
用户管理模块的最主要功能是对用户账户进行管理,包括增加、删除、修改和查询用户信息。每个用户账户都包含必要的访问权限、个人信息、和角色。管理员负责监督这些账户,确保只有经授权的个体能够访问特定的功能和信息。这个系统有助于高效管理用户数据,并加强组织内的安全协议。

系统需求分析
经过深入的审视,我们认识到在软件开发的整个过程中,系统分析占据着核心的地位。然而,尽管其重要性不言而喻,系统分析在很多情况下仍然未能得到应有的重视或正确的理解。需求分析作为软件开发周期中的关键环节,它不仅确立了软件产品构建的基本结构和支撑系统,而且对于提升开发效率和保证软件质量具有至关重要的作用。许多软件问题的发生都可以追溯到需求分析阶段的疏漏,这是因为需求分析深入挖掘并精确界定了用户的商业需求,确保了软件开发的目标与用户的实际情况和需求保持一致。
可行性分析
可行性分析是一种系统性的全面评估手段,它通过综合考量项目的关键因素和条件,例如市场需求、资源可用性、环境影响、资金筹集潜力以及盈利可能性等,来预测项目实施后的财务效益、经济回报以及其对社会和环境的潜在影响。此类分析工作为项目的决策提供了科学的依据。
可行性研究报告的优劣直接关系到投资的成效,而报告的编制过程对于其最终的应用效果具有决定性的作用。因此,认识到可行性研究的重要性,并持续提升报告的编写水平是至关重要的。在执行可行性分析的过程中,报告应当体现出前瞻性、客观性、可信度以及科学性等关键属性。
- 技术可行性分析
选用Spring Boot、Vue和MySQL的技术栈可视为成本效益高的选择,因Spring Boot作为一款开源的Java企业级应用开发框架,通过提供大量自动配置的功能,显著减少了开发初期的配置需求,加速了项目的启动及交付过程,同时支持微服务架构,提高了系统的可扩展性与可维护性[4]。Vue.js作为前端开发领域中的轻量级框架,以其易于学习和使用的特性受到开发者的青睐,其专注于视图层的设计理念加快了交互式用户界面的构建速度,降低了前端开发的复杂度和相关培训成本,组件化的架构进一步提升了代码的重用性,有效节约了开发资源。对于后端数据管理,选用MySQL这一成熟的开源关系数据库管理系统,它不仅能处理大规模数据操作,还保证了数据处理的高效性和安全性,避免了高昂的商业数据库许可费用,广泛的社区支持与丰富的在线资源则有助于快速解决开发过程中遇到的问题,从而降低了整体的运营成本。因此,这一技术组合不仅满足了管理系统开发的基本需求,还确保了项目从开发到运营的全周期成本控制,显著提升了投资回报率。
- 经济可行性分析
本系统的设计与实现核心集中于一个基于Spring Boot的网站,其开发依赖于Eclipse这一软件资源,该平台提供的免费版本已足以满足开发与使用需求。利用MySQL数据库,一个开源且免费的数据库系统,确保了数据存储的高效与稳定,而服务器端选用的Tomcat服务器提供了可靠的网络服务支持,浏览器端的日常IE浏览器兼容性考量进一步保障了用户访问的便捷性。Spring Boot框架的开源特性大大降低了开发成本,加速了开发进程。
- 操作可行性
从操作的角度来看,该系统设计了直观的用户界面,可确保用户易于理解和使用。通过分层的权限设计,不同角色可以访问不同级别的操作界面,简化了操作过程,并提高了用户体验。系统中的导航菜单和功能模块的设计考虑了用户习惯,使得无论是信息管理,用户和管理员都可以快速熟悉和掌握系统的使用。系统预计会包括详细的帮助文档和易于访问的用户支持,以进一步提升操作的可行性。
经由可行性评估,上述软件资源的支出完全符合经济可行性要求,显示了项目在资源配置方面的高度经济效益。在硬件配置方面,选择配备齐全的笔记本电脑作为开发工具,在保证了开发效率的同时,也在经济上展现了可行性,为项目的顺利实施提供了坚实的物质基础。此种配置方案,不仅体现了对经济性的严格考量,也确保了系统开发与实施过程的高效率与高质量,为达成项目目标奠定了坚实基础。
系统测试
软件测试的核心目标是确保产品无缺陷并满足既定的设计规格要求。这一过程主要旨在验证系统是否达到预定的标准,并全面检验系统的功能需求是否得到满足[15]。通过将功能性测试与非功能性测试用例进行对比分析,测试过程能够揭示软件存在的缺陷和潜在的改进空间。软件的可靠性设计是一个涉及多个学科领域的复杂工程项目,它带来了诸多挑战。在测试周期内,功能性测试作为黑盒测试的关键组成部分,专注于评估用户需求的实现情况,而不是直接检验代码层面的细节。
- 系统测试的目的
系统测试旨在全面评估产品或服务的功能,以确保它们在预定的操作环境中表现良好,满足既定的开发标准,并能在规定的时间内对各种输入做出响应。这类测试不仅向用户展示了产品或服务的质量水平,同时也为运营者提供了一份客观且独立的评估报告,揭示了存在的潜在缺陷。系统测试涵盖了对软件或系统组件的实际运行情况的检测,目的是确认其准确性、用户友好性以及性能等关键特性。这些特性的验证确保了被测试对象能够在设计阶段所设定的标准上满足用户的期望。通过系统测试,可以有效地识别出功能上的缺陷,确保系统的稳定性和可靠性。
- 系统功能测试
在系统的功能性测试阶段,开发人员需遵循详尽的操作指南,对网站软件的综合功能进行全面的检验,确保每一项功能的实施均能达到预定的性能标准。此过程中,开发团队将对软件系统内各项功能执行严格的测试,通过对MySQL数据库中数据的增删改查操作来验证各功能模块的正确性与效率。这一步骤不仅是评估软件系统开发成果是否符合项目目标的关键,也是确保软件能够在实际运营中稳定高效服务用户的必要前提。
随着测试过程的深入,开发人员将准确记录测试期间每个功能运行的详细数据,包括但不限于数据处理速度、用户界面响应时间以及操作的准确性等关键指标。这些数据将作为判定软件系统功能是否达到预期结果的依据,为后续的优化与调整提供科学、精准的参考。通过这一系统而细致的测试流程,项目团队能够及时发现并解决系统中存在的任何缺陷或不足,从而确保最终交付的网站在功能上不仅全面覆盖用户需求,同时在性能上也能满足高效、稳定运行的要求,最终实现提供优质用户体验的目标。
- 登录注册功能测试
用户注册登录功能模块在网站的软件测试中占据重要地位。为确保用户初次进入软件系统时能够顺利使用注册后登录的功能,这一环节需进行细致的测试。表详细列出了具体的测试步骤。
| 序号 | 测试功能 | 操作步骤 | 预期效果 | 实际效果 | 结果验证 |
|---|---|---|---|---|---|
| 1 | 用户注册 | 用户名test,密码Aa123456,个人信息填写正确 | 注册成功 | 注册成功 | 通过 |
| 2 | 用户注册 | 用户名为空,密码Aa123456,个人信息填写正确 | 注册失败,用户名必填 | 注册失败 | 通过 |
| 3 | 用户注册 | 用户名为test2,密码为空,个人信息填写正确 | 注册失败,密码必填 | 注册失败 | 通过 |
| 4 | 用户注册 | 用户名为test3,密码为Aa123456,个人信息填写错误 | 注册失败,信息填写错误 | 注册失败 | 通过 |
| 5 | 用户登录 | 用户名test,密码Aa123456 | 登录成功,进入主页面 | 注册登录成功,进入主页面 | 通过 |
| 6 | 用户注册 | 用户名为空,密码Aa123456 | 登录失败,用户名必填 | 登录失败 | 通过 |
| 7 | 用户注册 | 用户名为test2,密码为空 | 登录失败,密码必填 | 登录失败 | 通过 |
- 用户管理功能测试
系统的管理层可在此模块进行以下操作:对用户基础信息的修改;对用户的登录密码进行重置;删除用户;新增用户;根据关键词进行检索。以用户名:test为例对该功能进行测试。
| 序号 | 测试功能 | 操作步骤 | 预期效果 | 实际效果 | 结果验证 |
|---|---|---|---|---|---|
| 1 | 用户添加 | 用户名test,密码Aa123456,个人信息填写正确 | 添加成功 | 添加成功 | 通过 |
| 2 | 用户添加 | 用户名test,密码Aa123456,个人信息填写正确 | 添加失败,提示用户存在 | 添加失败 | 通过 |
| 3 | 用户添加 | 用户名为test2,密码为空,个人信息填写正确 | 添加失败,密码必填 | 添加失败 | 通过 |
| 4 | 用户编辑 | 用户名为test,个人信息填写错误 | 编辑失败 | 编辑失败,数据库修改正确 | 通过 |
| 5 | 用户删除 | 用户名test | 删除成功 | 删除成功,数据库数据不存在 | 通过 |
- 结论
本系统主要使用单元测试,集成测试,和系统测试,同时还采用了黑盒测试等一些方法,通过模拟用户使用系统实现各个功能编写测试用例,并进行测试。
1、系统的功能完整性得到了验证。我们对系统的各个模块进行了全面的功能测试,包括但不限于用户管理、数据处理、数据存储等功能。通过测试,我们确认系统的各个功能模块都能正常运行,并且能够按照预期的方式执行相应的操作。
2、系统的性能表现良好。我们对系统进行了性能测试,包括对系统的响应时间、并发处理能力、负载能力等方面进行了测试。通过性能测试,我们确认系统能够在合理的时间内响应用户请求,并且在面对高并发的情况下依然能够保持良好的表现。
3、系统的安全性得到了保障。我们对系统的安全性进行了测试,包括对用户身份验证、数据加密、权限控制等方面进行了测试。通过安全性测试,我们确认系统能够有效地保护用户的隐私信息,并且只有具备相应权限的用户才能访问系统中的敏感数据。
4、系统的稳定性得到了验证。我们对系统进行了稳定性测试,模拟了各种异常情况,并观察系统的行为。通过稳定性测试,我们确认系统能够正确地处理各种异常情况,并且不会因为异常情况导致系统崩溃或者数据丢失。
综上所述,基于SpringBoot的系统在经过我们的全面测试后表现出色,具备完整的功能、良好的性能和稳定性,同时也能够保证用户的安全性。我们相信这个系统可以满足用户的需求,并且能够在实际生产环境中稳定运行。
项目相关文件


项目不仅仅包括源代码,数据库,工具和教程,还有配套的w字lun文,ppt,开题报告等相关完整一套文件,里面包括这种流程设计图,数据库设计图等等;
为什么我?
关于我
本人已经从事开发有10多年了,有着丰富的经验,同时博主是优快云毕设辅导博客第一人、博主本身从事开发软件开发、有丰富的编程能力和水平、累积给上千名同学进行辅导、全网累积粉丝超过50W+。
网站均为博主自己开发,质量都可以得到保障,能放上去的项目都是正常可以运行起来的,大家有任何技术问题或是网站上线的问题可以随时DD我,免费为大家解答!现在有很多人看似在做程序设计,但是并不会进行讲解,因为程序根本不是他做出来的,从我这里做的毕设,都可以享有代码讲解服务,会议博主亲自讲解,可以全程录音录屏!这就是我的保障,代码哪里不懂都可以问!!!文章最下面如何找到我,获取完整源码和数据库,没有套路,没有套路,没有套路!!!
项目案例
下面是我们团队最新的定制开发的项目平台,我们有几百种不同的项目样式,每年的样式也是非常的美观,广受到大家客户的喜爱!大家看看我们开发出来的部分效果图吧!!!

















源码获取
大家点赞、收藏、关注、评论啦 、查看获取👇🏻👇🏻👇🏻欢迎大家一起学习交流👇🏻👇🏻👇🏻
基于SpringBoot的智慧医疗系统设计

377

被折叠的 条评论
为什么被折叠?



