总结
为了帮助大家更好温习重点知识、更高效的准备面试,特别整理了《前端工程师面试手册》电子稿文件。
内容包括html,css,JavaScript,ES6,计算机网络,浏览器,工程化,模块化,Node.js,框架,数据结构,性能优化,项目等等。
包含了腾讯、字节跳动、小米、阿里、滴滴、美团、58、拼多多、360、新浪、搜狐等一线互联网公司面试被问到的题目,涵盖了初中级前端技术点。


前端面试题汇总

开源分享:【大厂前端面试题解析+核心总结学习笔记+真实项目实战+最新讲解视频】
JavaScript

性能

linux

.fg-image1 {
width: 100%;
height: auto;
position: absolute;
z-index: -1;
}
.fg-image2 {
width: 100%;
height: auto;
position: absolute;
z-index: -1;
margin-top: 30px;
}
.fg-image3 {
width: 100%;
height: auto;
position: absolute;
z-index: -1;
}
.flex-box {
height: 100%;
}
.flex-box .left {
width: 25%;
height: 100%;
background: #ffffff;
float: left;
}
.flex-box .right {
width: 70%;
float: left;
display: -webkit-box;
display: -moz-box;
display: -ms-flexbox;
display: -webkit-flex;
display: flex;
-webkit-box-align: flex-start;
-ms-flex-align: flex-start;
-webkit-align-items: flex-start;
align-items: flex-start;
flex-wrap: wrap;
height: auto;
}
.flex-box .right .item {
flex: 0 0 33.33%;
padding: 5px;
box-sizing: border-box;
}
.flex-box .right .item img {
width: 100%;
}
/* the box animation */
.box {
width: 100px;
height: 100px;
background: black;
}
.play .myAnimation {
animation: move 1s ease 1 both;
-webkit-animation: move 1s ease 1 both;
}
@-webkit-keyframes move {
100% {
-webkit-transform: translate3d(150px, 0, 0);
transform: translate3d(150px, 0, 0);
-ms-transform: translate3d(150px, 0, 0);
}
}










学习笔记
主要内容包括html,css,html5,css3,JavaScript,正则表达式,函数,BOM,DOM,jQuery,AJAX,vue等等
开源分享:【大厂前端面试题解析+核心总结学习笔记+真实项目实战+最新讲解视频】
HTML/CSS
**HTML:**HTML基本结构,标签属性,事件属性,文本标签,多媒体标签,列表 / 表格 / 表单标签,其他语义化标签,网页结构,模块划分
**CSS:**CSS代码语法,CSS 放置位置,CSS的继承,选择器的种类/优先级,背景样式,字体样式,文本属性,基本样式,样式重置,盒模型样式,浮动float,定位position,浏览器默认样式

HTML5 /CSS3
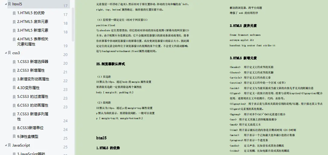
**HTML5:**HTML5 的优势,HTML5 废弃元素,HTML5 新增元素,HTML5 表单相关元素和属性
**CSS3:**CSS3 新增选择器,CSS3 新增属性,新增变形动画属性,3D变形属性,CSS3 的过渡属性,CSS3 的动画属性,CSS3 新增多列属性,CSS3新增单位,弹性盒模型

JavaScript
**JavaScript:**JavaScript基础,JavaScript数据类型,算术运算,强制转换,赋值运算,关系运算,逻辑运算,三元运算,分支循环,switch,while,do-while,for,break,continue,数组,数组方法,二维数组,字符串

ML5 废弃元素,HTML5 新增元素,HTML5 表单相关元素和属性
**CSS3:**CSS3 新增选择器,CSS3 新增属性,新增变形动画属性,3D变形属性,CSS3 的过渡属性,CSS3 的动画属性,CSS3 新增多列属性,CSS3新增单位,弹性盒模型
[外链图片转存中…(img-23TKMifw-1714827352294)]
JavaScript
**JavaScript:**JavaScript基础,JavaScript数据类型,算术运算,强制转换,赋值运算,关系运算,逻辑运算,三元运算,分支循环,switch,while,do-while,for,break,continue,数组,数组方法,二维数组,字符串
[外链图片转存中…(img-1UH5GxOk-1714827352295)]
本文档汇总了前端工程师面试所需的核心知识点,包括HTML、CSS、JavaScript、ES6等技术,以及腾讯、字节跳动等大厂的面试题目,还提供了学习笔记、项目实战和视频教程,适合备考面试者参考。
2563

被折叠的 条评论
为什么被折叠?



