关于小旭:
同学们,你们好!我从事计算机毕业设计服务已经有4年的时间了,在这个过程中,我帮助了许多学生顺利完成了他们的毕业设计。我熟练掌握多种计算机开发技术,包括Java、SSM、SpringBoot、Python、微信小程序、安卓APP等,能够为同学们的毕业设计提供全方位的技术支持。同时,我还提供远程部署安装服务确保项目能够稳定运行。
👇👇以下毕设均可提供远程部署安装服务,文末有微信联系方式有需要的可以添加👇👇
❤️❤️同学们在毕业设计选题、项目开发以及论文编写过程中遇到的任何问题,都可以随时留言咨询,我将尽力为大家提供帮助,希望能够助力更多同学顺利完成毕业设计。❤️❤️
摘 要:随着信息技术的飞速发展,传统的人工管理方法已经不能适应现代化教育管理的要求,特别是学生选课系统的效率与准确性。因此,开发一个智能化和自动化的学生选课系统具有十分重要的意义。本课题旨在研究并实现一个基于Spring Boot的学生选课系统,利用现代科技手段,使学生选课更加方便,管理更加高效。该系统采用 Spring Boot框架,以 Vue. js为前端开发,数据库采用 MySQL数据库,结合 CSS实现美观和实用性。该系统主要由学生、教师、课程管理、考试管理等多个功能模块组成。系统采用分层体系结构,保证了良好的可扩展性和高效率的用户体验。通过本项目的研究和实践,实现了学生选课的自动化,提高了学生的管理效率和用户体验。该系统具有良好的可维护性、可扩展性,对今后教育信息化建设具有一定的借鉴意义。
关键词:Spring Boot;学生选课;Vue;MySQL;考试管理
1 绪论
1.1研究背景
随着信息化程度的提高,传统的人工选课方式已经不能满足现代化教育管理的需要,特别是在大型高校中,人工进行选课操作不仅繁琐,而且容易出现错误,严重影响了学生选课效率及管理部门的工作负担。因此,开发一套智能化、自动化的学生选课系统显得尤为重要。现有选课系统存在功能单一、界面不友好、操作繁琐等不足,迫切需要利用现代技术对选课过程进行优化,提高管理效率与用户体验。Spring Boot是一个轻量级的,开发速度快,效率高,可扩展性强的特点,是一个很好的选择。本项目以 Spring Boot技术框架为基础,将 Vue. js作为前端开发, MySQL数据库和 CSS技术相结合,设计和实现了一个完整的学生选课系统,既提高了学生选课的便利性,又为高校的教学管理提供了更高效率和更方便的解决方案。
1.2研究目的和意义
本课题的研究目的是通过设计和实现一个基于Spring Boot的学生选课系统,克服了传统人工选择课程的低效和繁琐的缺点。随着大学规模的增大,传统的人工选课模式已很难适应新形势下学生选课的需要,如何利用信息技术优化选课流程,提高选课效率,是目前高校教学管理中迫切需要解决的问题。建立一个功能完善、界面友好、操作简单的选课系统,既能给学员们带来方便的选课体验,又能减少老师、管理员的工作量。该系统的实施,不但可以有效地提高选课的精度与效率,而且可以有效地弥补当前选课系统存在的缺陷,促进选课管理工作的信息化。
本课题的研究意义在于,基于Spring Boot的学生选课系统的实现,该系统将极大地提高高校选课管理工作的自动化、信息化水平。使用本系统后,学生可以更快更准确地选课,老师及管理人员可以更有效地完成课程安排、成绩管理等工作。该系统具有良好的可扩充性与适应性,可以根据实际需要对系统进行优化和升级,以满足更多高校的需要。本项目的研究成果不仅具有较强的理论价值,而且对教育管理数字化转型也有一定的借鉴意义。
1.3 国内外研究现状
1.3.1国内研究现状
在国内,学生选课系统的研究和应用已经取得了一定进展,目前,很多大学已经通过信息技术实现了选课管理。目前,高校学生选课系统大多是基于 JSP和 Servlet的网络系统,以数据库作为存储师生信息的数据库,在易用性、稳定性、可扩展性等方面有很大的局限性。近几年来,随着技术的发展, Spring Boot, Vue, MySQL等技术逐步用于学生选课,特别是 Spring Boot框架,使系统的开发更加高效,模块化,符合现代化教学管理的需要。清华大学、北京大学等国内高校也在积极完善选课系统,提高学生的使用体验,提高学生的智能和自动化程度。但是,目前我国高校学生选课系统还存在着系统稳定性不高,用户界面不友好,功能模块不完备等问题。所以,基于 Spring Boot平台的大学生选课系统是一个值得研究与应用的课题。
1.3.2国外研究现状
在国外,学生选课系统的研究和应用也已取得显著进展,特别是欧美等经济发达的国家,很多大学都已经有了较为完备的选课制度。在国际上,基于 Java、 Ruby on Rails等先进网络技术,通过引入大数据、人工智能等技术,为学生提供更为智能的选课推荐和数据分析服务。如美国麻省理工学院、斯坦福等高校的选课系统,已将其与学生的学习计划紧密地融合在一起,并利用数据挖掘、机器学习等方法,对学生进行个性化的课程推荐。国外在这方面的研究处于国际前沿,特别是将云计算与大数据分析相结合,可以更准确地实现对课程的预测与调度。但是,目前国际上部分规模较小的高校,其选课系统还存在着操作繁琐、界面不友好等诸多问题,并没有很好地满足用户的需要。从整体上讲,国外在这一领域的研究和应用,无论从技术成熟度还是智能程度上来说,都处于领先地位,对我国的发展具有很大的借鉴意义。
1.4 论文组织结构
本课题主要从学生选课系统的相关研究背景以及技术分析、系统分析、系统设计、系统实现、系统测试六个方面进行分别论述。
(1)绪论,详细介绍了学生选课系统的研究背景、研究目的和意义、国内外研究现状以及论文组织结构。
(2)关键技术,主要介绍了学生选课系统在本课题所用到的关键技术。
(3)系统分析,主要从可行性分析、功能需求分析及性能需求分析三个方面进行介绍结。
(4)系统设计,主要从学生选课系统的功能结构设计和数据库设计来进行介绍。
(5)系统实现,主要从管理员、学生、教师功能能实现两个方面来介绍,并通过截图对系统功能进行展示及本章小结。
(6)系统测试,学生选课系统测试目的、测试方法、测试用例与测试结果分析。
2 关键技术
2.1 Spring Boot框架
SpringBoot是一种基于 Spring框架的开源框架,旨在简化企业应用程序。通过自动化配置,协议优先于配置,减轻了开发者配置和配置的负担。SpringBoot的核心特点是快速、易用、易于部署和良好的微服务架构。这种方法不需要对 XML做复杂的配置,只需要增加一些注释,就可以大大加快程序的运行速度,从而极大地提高了系统的开发效率。SpringBoot还集成了许多常见的开发组件,如 web服务、数据存取、安全等等,这些都允许开发者集中精力在业务逻辑上。SpringBoot在这个系统中起到了很大的作用。首先,该体系结构简化了开发过程,减少了配置的复杂性,提高了系统的可维护性;通过对 SpringBoot的自动化配置,该系统能够快速地对数据库连接、事务管理、安全验证等功能模块进行集成。其次,通过将 SpringBoot和MyBatis-Plus相结合的方式,实现了简单高效的数据库处理,进一步提高了软件开发的效率和稳定性。考虑到系统对多用户、高并发访问的需求, SpringBoot的轻量特性和高性能性能为系统稳定运行提供了保障。通过 SpringBoot框架的支持,使整个系统具有良好的可扩展性,易维护性,性能良好。
2.2 MySQL数据库
MySQL是一个开源的关系型数据库管理系统(RDBMS),该系统采用 SQL (Structured Query Language)对数据进行管理和处理。MySQL在全球范围内被广泛使用,尤其是网络和中小企业。其最大的优势在于可以有效地解决海量的并发查询和海量数据的存储问题。MySQL提供了“原子性、一致性、隔离性、持久性”的事务处理能力,确保在系统崩溃、断电等条件下,数据不会丢失,并保持其完整性与一致性。此外, MySQL还提供了各种不同的存储引擎(例如 InnoDB、 yISAM等),让使用者可以根据自己的需求来选择最合适的。由于其开放源码的特点, MySQL被大量的用户和企业所支持,并且它的使用简单,可扩展性强,并且价格低廉,因此被众多的网络开发人员和系统管理员所青睐。MySQL也支持 Java, PHP, Python等各种编程语言, Spring, Hibernate等框架,使开发者可以轻松地处理数据库。
2.3 Vue框架
Vue作为一个轻量级开放源码的前端框架,Vue因其简单易学、灵活多变、性能优越而被广泛地用于 Web应用程序的开发。与传统前端相比, Vue具有低成本、快速、可扩展性等特点,同时,它的双向数据绑定机制使得开发者可以更方便地处理 DOM,改善了用户的交互体验。该系统由 Vue建立前端接口,实现与后端的有效交互。利用 Vue构件化的特点,实现了各功能模块(如公告栏、课程信息展示、个性化中心等)的自主开发与管理,实现了模块化和可维护性。此外, Vue与 SpringBoot通过 RESTfulAPI隔离前后端,极大地提高了系统的弹性与扩展性。在用户界面上, Vue对系统进行了响应性的设计,确保用户能够在不同的设备上拥有顺畅的操作体验,尤其是在课程信息更新、注册操作等动态交互过程中, Vue的有效数据绑定能够帮助系统迅速地作出响应,使得用户的操作更顺畅。总体而言, Vue在这个系统中不但对前端的开发过程进行了优化,而且也提高了用户的使用体验,提高了系统的性能。
2.4 CSS语言
CSS是一种风格表语言,它用于描述 HTML文档的外观和布局.它把文档的内容和表现形式分离开来,使网页的结构和样式相对独立,增强了网页的可维护性和重用性。CSS最大的优点是其布局的可控性、响应性以及 HTML的高度兼容性。通过 CSS,开发者可以轻松地实现网页的样式、动画效果和人机交互,极大地提升了用户的视觉感受和审美感受。CSS是一个非常重要的组成部分,它决定了网站的版式和风格。通过 CSS设计,可以得到清晰、美观、符合用户需求的人机交互接口,增强了用户的操作体验。特别是在课程介绍,个人中心,注册页。另外, CSS也可以通过改变风格来提供动态的效果,比如用户的点击,鼠标的移动等等。总之,在整个系统中, CSS不但能确保网页的美观、易用,而且能提高整个系统的用户体验,提高其交互性和美感。
3 系统分析
3.1 可行性分析
3.1.1 经济可行性
基于 Spring Boot, Vue, MySQL等开源软件,在经济上是可行的。Spring Boot是一种开源的轻量级 Java框架,具有活跃的社区氛围,能够极大地减少开发费用。另外, Vue. js还提供了一个灵活的、易于上手的开发环境,可以在不收取许可费的情况下,快速地建立一个快速的用户界面。在数据库方面,我们采用了全球最受欢迎的开放源码关系数据库,并且具有很强的特性,并且得到了广大的社区的支持。与此类似, Navicat是一款具有收费版和基础版的数据库管理软件,它可以满足开发需要。在开发环境上, IntelliJIDEA还提供了一个免费的开发工具,它能有效地支持 Java和前端的开发,从而大大降低了系统的开发成本。从而使整个系统的研制既具有经济可行性,又使研制费用降到最低。
3.1.2 技术可行性
从技术可行性角度来看,利用 Spring Boot, Vue, MySQL等先进的方法来构造一个学生的选课系统,具有很好的可行性。Spring Boot的快速开发功能以及模块化的设计,使其在开发和维护过程中具有更高的效率,可以完全满足海量用户的高并发性需求。Vue是一种先进的前端架构,它能够提供快速的、快速的用户体验。MySQL是一种性能优良、可扩充性强的数据库,可以满足海量的学生及课程数据的存储、查询要求,同时还可以提供交易处理,确保数据的一致性与可靠性。各种技术之间具有很好的兼容性,并且有大量的技术文档和用户群体的支持,能够有效地减少软件的开发难度,保证系统的稳定运行。技术堆栈的成熟、稳定,保证了系统的开发和后期的维护。
3.1.3 操作可行性
从操作可行性角度来看,该学生选课系统设计简单、易于操作,能够满足用户的需求。该系统的界面设计简洁明了,使用 Vue框架来构造前端页面,具有很好的交互性和响应性,可以让学生、老师、管理员进行无缝连接,保证用户的操作顺畅。学生可以很容易地看到课程信息,选择课程并做出相应的调整,老师和管理员还可以方便地发布课程,安排考试等。另外,利用 Spring Boot提供的管理功能,实现了对数据的查询、统计、管理等工作的快速处理,大大提高了工作效率。由于该系统是基于网络开发的,所以用户只需要在浏览器上浏览就可以了,而不需要另外安装客户端软件,并且操作方便,不受平台的限制。因此,本系统具有很强的可操作性,可以满足各种实际应用的需要。
3.2 功能需求分析
根据学生的需求,为满足学生的功能需求,现对学生做出用例分析,学生具有如下功能:用户可以进行注册登录、首页、公告栏、课程信息、试卷列表、个人中心等。学生用例图如图3-1所示:

图3-1 学生用例图
根据教师的需求,为满足教师的功能需求,现对教师做出用例分析,学生具有如下功能:用户可以进行登录、班级信息管理、课程信息管理、课程报名管理、考试管理等。教师用例图如图3-2所示:

图3-2 教师用例图
根据管理员的需求,为满足管理员的功能需求,现对管理员做出用例分析,管理员具有如下功能:用户可以进行登录、轮播图管理、公告栏、用户管理、班级信息管理、课程信息管理、课程报名管理、考试管理等。管理员用例图如图3-3所示:

图3-3 管理员用例图
3.3 性能需求分析
(1)界面需求
该学生选课系统采用Vue.js框架进行前端开发,界面简单、直观,具有良好的用户体验。该系统的界面设计遵循简明易用的原则,使学生能够方便地浏览、选课,教师与管理员也能很容易地对课程进行管理和发布。前端页面采用响应式设计,保证了用户在不同设备(如 PC,平板电脑,移动电话)上能够提供一致的用户体验。另外,系统界面还支持数据的动态加载和实时更新,保证了用户在操作完成后的第一时间反馈,大大提高了交互性和操作的流畅性。
(2)安全性
该系统采用严格的身份认证和授权机制来保证安全。系统采用 Spring安全性控制,保证只有授权用户(如学生,老师,管理员)可以访问相应的功能模块。用户密码等敏感资料均经加密储存,以保证资料的安全性。另外,该系统还能有效地保护常见网络安全问题,如 SQL注入、跨站点脚本攻击等。采用 HTTPS协议对数据传输过程中的敏感信息进行加密,进一步提高了系统的安全性。
(3)响应时间
采用合理的前、后端分离结构,并对数据库进行优化,实现了快速响应。在 Vue. js前端框架中,采用异步请求与本地更新相结合的方法,极大地缩短了网页的加载时间与操作延迟。后台 SpringBoot采用缓存机制,并对业务逻辑进行高效处理,保证每个请求都有一个合理的响应时间。针对海量数据的查询问题,本系统采用了索引优化、查询缓存等技术,确保了系统在高并发性条件下仍能保持较好的响应速度。
(4)可扩展性
本系统是在充分考虑未来扩充需求的基础上进行设计的。采用 SpringBoot模块化体系结构,采用 Vue组件化开发方法,实现了功能与接口的良好扩展性。如果将来需要添加在线支付、智能推荐等功能模块,则可在不影响系统整体性能的前提下实现无缝融合。数据库采用 MySQL数据库,并对表结构进行了优化,并加入了分库分表机制,使系统能适应更大规模的数据存储需求,从而保证了系统在未来扩展过程中的稳定、高效性。
4 系统设计
4.1 功能结构设计
该学生选课系统的功能结构根据不同用户角色划分,确保各类用户能够高效完成各自的任务。学生作为系统的主要用户,可以进行用户管理、查看和选择课程、报名参加课程、查询课程信息以及查看考试安排。教师角色则负责管理自己的课程信息,包括发布课程、修改课程内容、安排考试并管理学生报名情况。管理员拥有最高权限,能够进行系统内所有功能的管理,如用户管理、班级信息管理、课程信息管理、课程报名管理及考试安排等,确保系统的正常运行和数据的完整性。系统通过角色权限控制,确保各类用户只能访问和操作与其角色相关的功能,提供简洁的操作界面和高效的管理工具,保证系统的安全性和高效性。系统功能模块图如图4-1所示:

图4-1 系统功能模块图
4.2 数据库设计
4.2.1 实体属性设计
数据库概念设计主要围绕系统的核心功能需求进行构建,以确保数据的高效存储和管理。以下为部分实体属性设计。
管理员实体属性图如图4-2所示:

图4-2 管理员实体属性图
学生实体属性图如图4-3所示:

图4-3 学生实体属性图
教师实体属性图如图4-4所示:

图4-4 教师实体属性图
试题实体属性图如图4-5所示:

图4-5 试题实体属性图
课程信息实体属性图如图4-6所示:

图4-6 课程信息实体属性图
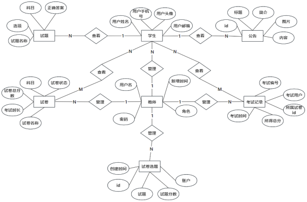
E-R模型如图4-7所示:

图4-7 系统E-R图
4.2.2 物理设计模型
此系统需要后台数据库,下面介绍数据库中的各个表的详细信息,具体设计如下:
表3.1 banjimingcheng 班级名称
|
序号 |
列名 |
数据类型 |
长度 |
默认值 |
列说明 | |
|
1 |
id |
bigint |
主键 | |||
|
2 |
addtime |
timestamp |
current_timestamp() |
创建时间 | ||
|
3 |
banjimingcheng |
varchar |
(200) |
NULL |
班级名称 | |
表3.2 banjixinxi 班级信息
|
序号 |
列名 |
数据类型 |
长度 |
默认值 |
列说明 |
|
1 |
id |
bigint |
主键 | ||
|
2 |
addtime |
timestamp |
current_timestamp() |
创建时间 | |
|
3 |
banjimingcheng |
varchar |
(200) |
NULL |
班级名称 |
|
4 |
xueshengzhanghao |
varchar |
(200) |
NULL |
学生账号 |
|
5 |
xueshengxingming |
varchar |
(200) |
NULL |
学生姓名 |
|
6 |
beizhu |
varchar |
(200) |
NULL |
备注 |
表3.3 config 配置文件
|
序号 |
列名 |
数据类型 |
长度 |
默认值 |
列说明 |
|
1 |
id |
bigint |
主键 | ||
|
2 |
name |
varchar |
(100) |
配置参数名称 | |
|
3 |
value |
varchar |
(100) |
NULL |
配置参数值 |
表3.4 exampaper 试卷管理
|
序号 |
列名 |
数据类型 |
长度 |
默认值 |
列说明 |
|
1 |
id |
bigint |
主键 | ||
|
2 |
addtime |
timestamp |
current_timestamp() |
创建时间 | |
|
3 |
name |
varchar |
(200) |
试卷名称 | |
|
4 |
time |
int |
考试时长(分钟) | ||
|
5 |
status |
varchar |
(200) |
NULL |
试卷状态 |
表3.5 examquestion 试题管理
|
序号 |
列名 |
数据类型 |
长度 |
默认值 |
列说明 |
|
1 |
id |
bigint |
主键 | ||
|
2 |
addtime |
timestamp |
current_timestamp() |
创建时间 | |
|
3 |
paperid |
bigint |
试卷id(外键) | ||
|
4 |
papername |
varchar |
(200) |
试卷名称 | |
|
5 |
questionname |
varchar |
(200) |
试题名称 | |
|
6 |
options |
longtext |
NULL |
选项,json字符串 | |
|
7 |
score |
bigint |
NULL |
分值 | |
|
8 |
answer |
varchar |
(200) |
NULL |
正确答案 |
|
9 |
analysis |
longtext |
NULL |
答案解析 | |
|
10 |
type |
bigint |
NULL |
试题类型 | |
|
11 |
sequence |
bigint |
NULL |
试题排序,值越大排越前面 |
表3.6 examrecord 考试记录
|
序号 |
列名 |
数据类型 |
长度 |
默认值 |
列说明 | |
|
1 |
id |
bigint |
主键 | |||
|
2 |
addtime |
timestamp |
current_timestamp() |
创建时间 | ||
|
3 |
username |
varchar |
(200) |
用户名 | ||
|
4 |
paperid |
bigint |
试卷id(外键) | |||
|
5 |
papername |
varchar |
(200) |
试卷名称 | ||
|
6 |
questionid |
bigint |
试题id(外键) | |||
|
7 |
questionname |
varchar |
(200) |
试题名称 | ||
|
8 |
options |
longtext |
NULL |
选项,json字符串 | ||
|
9 |
score |
bigint |
NULL |
分值 | ||
|
10 |
answer |
varchar |
(200) |
NULL |
正确答案 | |
|
11 |
analysis |
longtext |
NULL |
答案解析 | ||
|
12 |
myscore |
bigint |
NULL |
试题得分 | ||
|
13 |
myanswer |
varchar |
(200) |
NULL |
考生答案 | |
|
14 |
userid |
bigint |
用户id | |||
表3.7 jiaoshi 教师
|
序号 |
列名 |
数据类型 |
长度 |
默认值 |
列说明 | |
|
1 |
id |
bigint |
主键 | |||
|
2 |
addtime |
timestamp |
current_timestamp() |
创建时间 | ||
|
3 |
jiaoshizhanghao |
varchar |
(200) |
教师账号 | ||
|
4 |
jiaoshimima |
varchar |
(200) |
教师密码 | ||
|
5 |
jiaoshixingming |
varchar |
(200) |
教师姓名 | ||
|
6 |
touxiang |
longtext |
NULL |
头像 | ||
|
7 |
xingbie |
varchar |
(200) |
NULL |
性别 | |
|
8 |
lianxidianhua |
varchar |
(200) |
NULL |
联系电话 | |
表3.8 kechengbaoming 课程报名
|
序号 |
列名 |
数据类型 |
长度 |
默认值 |
列说明 |
|
1 |
id |
bigint |
主键 | ||
|
2 |
addtime |
timestamp |
current_timestamp() |
创建时间 | |
|
3 |
kechengmingcheng |
varchar |
(200) |
课程名称 | |
|
4 |
kechengfengmian |
longtext |
NULL |
课程封面 | |
|
5 |
kechengjianjie |
longtext |
NULL |
课程简介 | |
|
6 |
shangkeshijian |
datetime |
NULL |
上课时间 | |
|
7 |
shangkedidian |
varchar |
(200) |
NULL |
上课地点 |
|
8 |
jiaoshizhanghao |
varchar |
(200) |
NULL |
教师账号 |
|
9 |
jiaoshixingming |
varchar |
(200) |
NULL |
教师姓名 |
|
10 |
xueshengzhanghao |
varchar |
(200) |
NULL |
学生账号 |
|
11 |
xueshengxingming |
varchar |
(200) |
NULL |
学生姓名 |
|
12 |
sfsh |
varchar |
(200) |
NULL |
是否审核 |
|
13 |
shhf |
longtext |
NULL |
回复内容 |
表3.9 kechengfenlei 课程分类
|
序号 |
列名 |
数据类型 |
长度 |
默认值 |
列说明 | |
|
1 |
id |
bigint |
主键 | |||
|
2 |
addtime |
timestamp |
current_timestamp() |
创建时间 | ||
|
3 |
kechengfenlei |
varchar |
(200) |
NULL |
课程分类 | |
表3.10 kechengxinxi 课程信息
|
序号 |
列名 |
数据类型 |
长度 |
默认值 |
列说明 |
|
1 |
id |
bigint |
主键 | ||
|
2 |
addtime |
timestamp |
current_timestamp() |
创建时间 | |
|
3 |
kechengmingcheng |
varchar |
(200) |
课程名称 | |
|
4 |
kechengfenlei |
varchar |
(200) |
NULL |
课程分类 |
|
5 |
kechengfengmian |
longtext |
NULL |
课程封面 | |
|
6 |
kechengjianjie |
longtext |
NULL |
课程简介 | |
|
7 |
shangkeshijian |
datetime |
NULL |
上课时间 | |
|
8 |
shangkedidian |
varchar |
(200) |
NULL |
上课地点 |
|
9 |
jiaoshizhanghao |
varchar |
(200) |
NULL |
教师账号 |
|
10 |
jiaoshixingming |
varchar |
(200) |
NULL |
教师姓名 |
表3.11 menu 菜单
|
序号 |
列名 |
数据类型 |
长度 |
默认值 |
列说明 |
|
1 |
id |
bigint |
主键 | ||
|
2 |
addtime |
timestamp |
current_timestamp() |
创建时间 | |
|
3 |
menujson |
longtext |
NULL |
菜单 |
表3.12 news 公告栏
|
序号 |
列名 |
数据类型 |
长度 |
默认值 |
列说明 |
|
1 |
id |
bigint |
主键 | ||
|
2 |
addtime |
timestamp |
current_timestamp() |
创建时间 | |
|
3 |
title |
varchar |
(200) |
标题 | |
|
4 |
introduction |
longtext |
NULL |
简介 | |
|
5 |
picture |
longtext |
图片 | ||
|
6 |
content |
longtext |
内容 |
表3.13 token表
|
序号 |
列名 |
数据类型 |
长度 |
默认值 |
列说明 |
|
1 |
id |
bigint |
主键 | ||
|
2 |
userid |
bigint |
用户id | ||
|
3 |
username |
varchar |
(100) |
用户名 | |
|
4 |
tablename |
varchar |
(100) |
NULL |
表名 |
|
5 |
role |
varchar |
(100) |
NULL |
角色 |
|
6 |
token |
varchar |
(200) |
密码 | |
|
7 |
addtime |
timestamp |
current_timestamp() |
新增时间 | |
|
8 |
expiratedtime |
timestamp |
current_timestamp() |
过期时间 |
表3.14 users 管理员
|
序号 |
列名 |
数据类型 |
长度 |
默认值 |
列说明 |
|
1 |
id |
bigint |
主键 | ||
|
2 |
addtime |
timestamp |
current_timestamp() |
创建时间 | |
|
3 |
username |
varchar |
(200) |
用户名 | |
|
4 |
password |
varchar |
(200) |
密码 | |
|
5 |
role |
varchar |
(200) |
NULL |
角色 |
表3.15 xuesheng 学生
|
序号 |
列名 |
数据类型 |
长度 |
默认值 |
列说明 |
|
1 |
id |
bigint |
主键 | ||
|
2 |
addtime |
timestamp |
current_timestamp() |
创建时间 | |
|
3 |
xueshengzhanghao |
varchar |
(200) |
学生账号 | |
|
4 |
mima |
varchar |
(200) |
密码 | |
|
5 |
xueshengxingming |
varchar |
(200) |
学生姓名 | |
|
6 |
touxiang |
longtext |
NULL |
头像 | |
|
7 |
xingbie |
varchar |
(200) |
NULL |
性别 |
|
8 |
shoujihaoma |
varchar |
(200) |
NULL |
手机号码 |
5 系统实现
5.1 学生角色功能实现
5.1.1 登录
学生可以通过系统提供的登录界面进入平台,输入账号和密码完成身份验证。登录界面设计简洁直观,用户可以轻松找到相应的登录入口,支持账号安全验证通过顺畅的登录流程,用户能够快速进入系统,享受高效便捷的服务。用户登录界面展示如图5-1所示:

图5-1 用户登录界面
5.1.2 公告栏
用户可以查看公告栏的详细信息,包括标题、发布时间、简介、图片等。此外,用户还可以对公告栏界面进行查看详情操作。公告栏界面展示如图5-2所示:

图 5-2 公告栏界面
5.1.3 课程信息模块
用户可以查看课程信息的详细信息,包括图片、课程名称、上课时间、教师名称等。此外,用户还可以对课程信息界面进行查看详情操作。课程信息界面展示如图5-2所示:

图 5-3 课程信息界面
5.1.4 个人中心
用户个人信息界面提供便捷的账户管理功能,用户可以查看和编辑个人资料,如名称、联系方式等信息。确保信息的完整性和及时更新,提升用户体验。个人信息界面展示如图5-4所示:

图5-4 个人信息界面
5.1.5 试卷列表模块
用户可以查看试卷信息,并且可以进行考试操作等。试卷界面展示如图5-5所示:

图5-5 个人信息界面
5.2 教师功能实现
5.2.1 登录模块
教师在登录页面后,可以通过输入用户名和密码登录系统,进入教师专属的管理界面。登录后,教师可以查看和管理自己的课程及相关信息,方便进行日常教学管理。登录界面展示如图5-6所示:

图5-6 登录界面
5.2.2 班级信息管理模块
教师在班级信息管理页面后,可以新增、修改、删除班级信息,或查询已存在的班级数据。教师可以根据班级的具体情况进行调整,确保班级数据的准确性和时效性。班级信息界面展示如图5-7所示:

图5-7 班级信息界面
5.2.3 课程信息管理模块
教师在课程信息管理页面后,可以新增、删除、修改课程信息,并查询已有的课程数据。教师可以灵活地调整课程内容,添加新的课程,删除不再开设的课程,确保课程信息的准确和及时更新。课程信息界面展示如图5-8所示:

图5-8 课程信息界面
5.2.4 课程报名管理模块
教师在课程报名管理页面后,可以新增、修改、删除课程报名信息,并查询报名情况。教师可以根据课程的报名情况进行相应的调整和管理,确保每门课程的学生名单准确无误。课程报名信息界面展示如图5-9所示:

图5-9 课程报名信息界面
5.2.5 考试管理模块
教师在考试管理页面后,可以新增、删除、修改考试信息,并查询相关的考试安排。教师可以方便地管理考试安排,调整考试信息,确保考试过程的顺利进行。课程报名信息界面展示如图5-10所示:

图5-10 考试管理界面
5.3 管理员功能实现
5.3.1 用户管理模块
管理员在用户管理页面后,可以新增、修改、删除用户信息,并查询已有用户数据。管理员可以为新教师、学生创建账户,修改现有用户信息,删除无效账户,确保用户数据的完整和准确。用户管理界面展示如图5-11所示:

图5-11 用户管理界面
5.3.2 班级信息管理模块
管理员在班级信息管理页面后,可以新增、修改、删除班级信息,并查询已存在的班级数据。管理员可以根据实际需求创建新班级,编辑现有班级信息,删除过期班级,确保班级信息的及时更新和有效管理。班级信息管理界面展示如图5-12所示:

图5-12 班级信息管理界面
5.3.3 课程信息管理管理模块
管理员在课程信息管理页面后,可以新增、删除、修改课程信息,并查询已有的课程数据。管理员可以设置新课程,更新课程内容,删除已取消的课程,确保课程信息的准确和及时更新。课程信息管理界面展示如图5-13所示:

图5-13 课程信息管理界面
6 系统测试
6.1 测试目的
系统测试的目的就是为了保证基于 Spring Boot的学生选课系统能按照预期的功能运行,满足用户的需要。通过功能测试,对系统各模块的功能进行验证,包括用户管理,课程管理,班级信息管理,课程报名,考试管理等功能是否准确有效地实现了设计要求。同时,本测试亦针对不同使用者之权限进行验证,以确保具有不同使用权限之使用者,仅能存取与操作对应之功能。在此基础上,通过对系统稳定性及数据准确性的测试,及时发现并修复潜在的缺陷与漏洞,提升系统可靠性与用户体验。
6.2 测试方法
该系统采用了黑盒测试与白盒测试相结合的方法,对系统功能和代码质量进行了全面的评价。黑盒测试侧重于系统功能的实现,测试人员只关注输入和输出,而不需要知道具体的实现细节。黑盒测试能保证每个功能模块都能正常工作,包括用户登录,课程注册,班级信息管理等。通过仿真不同用户操作情景,验证系统对不同用户请求的正确响应,无功能缺失或输出错误,以确保系统在实际应用过程中的稳定性与正确性。例如,测试管理员可以增加新的课程,修改课程的信息,保证接口的交互和数据的正确处理,以及合理的用户权限控制,符合商业需要。
而白箱测试则侧重于系统内部的代码逻辑与结构,以静态与动态测试相结合的方式对程序进行正确性验证。白盒测试是针对系统代码的运行路径,条件判断,循环结构等方面的缺陷和不足之处进行检测。例如,在学生注册课程模块中,测试员可以对数据库操作,事务处理,数据校验等逻辑进行测试,保证每个数据库查询语句或更新语句的正确性和效率。藉由覆盖率分析,确保所有可能的程式码路径均已测试,以避免遗漏可能的错误。另外,白盒测试还可以改善代码质量,优化系统性能,降低代码冗余与复杂度,提高系统的可维护性与可扩展性。
6.3 测试用例
管理员管理用户信息测试用例,如表6-1所示:
表6-1 管理用户信息测试用例表
|
测试内容 |
录入的数据 |
预期结果 |
实际结果 |
|
添加用户信息 |
1.用户名:张三 2.性别:女 3.用户头像:图片1 4.电话号码:123456 |
系统显示用户信息添加成功的提示 新的用户信息出现在用户信息列表中 |
系统显示用户信息添加成功的提示 新的用户信息出现在用户信息列表中 |
|
删除用户信息 |
选择要删除的用户信息,点击删除按钮 |
提示“删除成功”,并在用户信息列表中删除该用户 |
提示“删除成功”,并在用户信息列表中删除该用户 |
管理员管理课程信息测试用例,如表6-2所示:
表6-2 管理课程信息测试用例表
|
测试内容 |
录入的数据 |
预期结果 |
实际结果 |
|
添加课程信息 |
1.课程名称:名称1 2.课程类型:类型1 |
系统显示课程信息添加成功的提示 新的课程信息出现在课程信息列表中 |
系统显示课程信息添加成功的提示 新的课程信息出现在课程信息列表中 |
|
删除课程信息 |
选择要删除的课程信息,点击删除按钮 |
提示“删除成功”,并在课程信息列表中删除该课程信息 |
提示“删除成功”,并在课程信息列表中删除该课程信息 |
用户登录测试用例,如表6-3所示:
表6-3 用户登录系统测试用例表
|
测试内容 |
录入的数据 |
预期结果 |
实际结果 |
|
用户登录 |
用户账号:456 密码:123456 |
提示请填写用户账号 |
提示请填写用户账号 |
|
用户登录 |
用户账号:111 密码:123456 |
登录成功,进入系统首页 |
登录成功,进入系统首页 |
6.4 测试结果分析
通过黑盒子测试和白盒测试,该系统性能良好,未发现大问题。在黑盒测试中,我们着重验证了管理员对用户信息和课程信息的管理功能,测试用例覆盖了新增和删除操作,保证了管理员可以顺畅的创建新用户,删除无效用户,增加和删除课程。在测试过程中,系统能正确地处理各种类型的数据,包括特殊字符、空值以及边界值等,并且具有较好的容错能力。当管理员添加新的用户时,系统可以精确地保存用户的信息,删除用户的时候,可以成功地删除相应的数据,保证了数据的一致性。同时,对课程管理功能进行了全面测试,新增课程、删除课程等操作都能如期完成,删除操作不影响其它课程资料的完整性。用户登录功能也被重点测试,通过多个登录场景的仿真,可以对用户进行准确的身份验证,有效防止非法登陆,并能有效地验证登录后的跳转和权限控制。在白盒测试过程中,我们对系统的核心功能做了代码路径覆盖和分析,特别是在数据库的操作和权限控制上,测试用例保证了所有的代码路径都是正确的,对事务处理、数据校验等逻辑的正确性进行了验证,发现并修复了可能存在的空指针异常以及数据库连接问题。总体来看,该系统在功能实现,数据处理,用户交互等方面表现良好,达到了设计要求。测试结果显示,该系统稳定可靠,可用性强,可以支撑日常应用的日常操作,后期还具有良好的可扩展性和可维护性。
结 论
通过基于Spring Boot的学生选课系统的设计与实现,本研究成功解决了高校选课系统中存在的多项问题。在理论方面,本文讨论了 Spring Boot框架在企业级应用中的优势,包括开发速度快,可配置性高,可扩展性好等。在实际应用中,该系统实现了用户管理,班级信息管理,课程信息管理,课程注册管理,考试管理等功能。系统采用前、后端相分离的体系结构,对角色权限进行控制,并对数据进行加密传输,以保证数据的安全与方便。实验结果表明,该系统运行稳定、效率高,能够满足实际应用的需要,具有较好的用户体验。总之,本课题的研究成果不仅可以提供一种切实可行的选课系统解决方案,而且可以为同类项目提供借鉴。
虽然本文在很多方面都取得了一定的成绩,但是也存在着一些不足。首先,本系统在功能上基本达到了选课的要求,但是在用户体验、细节处理等方面仍有改进的空间,如界面的美感与互动体验有待进一步优化。其次,针对大规模并发访问问题,本项目拟通过引入分布式体系结构、缓存机制等方法来提高系统性能。另外,现有系统的自动化测试覆盖率还有待提高,尤其是复杂的业务逻辑、异常处理等问题。在此基础上,还需要对这几个方面做进一步的改进,以提高系统的健壮性和可扩展性。在今后的研究中,可以考虑加入更多的智能功能,例如推荐系统、数据分析等,以满足用户的需求,提高系统的实用性。经过持续的迭代与优化,该系统能更好的适应实际应用场景,为用户提供更全面、更有效的服务。

被折叠的 条评论
为什么被折叠?



